Принципиальная схема ЛБП 0-30В

Более подробно про номиналы радиоэлементов к данной схеме смотрите на форуме.


Технические характеристики блока питания
- Входное напряжение: ……………. переменное 25 В
- Входной ток: ……………. 3 A (Макс.)
- Выходное напряжение: …………. 0 до 30 В регулируемое
- Выходной ток: …………. 2 мА — 3 A регулируемый
- Пульсации выходного напряжения: …. не более 0.01 %
Начнем с сетевого трансформатора со вторичной обмоткой мощностью 24 В/3 A, который подключен через входные контакты 1 и 2. Переменное напряжение вторичной обмотки трансформаторов выпрямляется мостом, образованным четырьмя диодами D1-D4. Напряжение постоянного тока, на выходе моста сглаживается фильтром из конденсатор C1 и резистора R1.

Далее схема работает следующим образом: диод D8 — стабилитрон 5,6 В, здесь работает с нулевым током. Напряжение на выходе U1 постепенно увеличивается до его включения. Когда это происходит, схема стабилизируется и опорное напряжение (5,6 В) проходит через резистор R5. Ток, который течет через инвертирующий вход ОУ является незначительным, поэтому один и тот же ток проходит через R5 и R6, и, как два резисторы имеют то же самое значение напряжения между двумя из них в серии будет ровно в два раза больше напряжения по каждой из них. Таким образом, напряжение на выходе ОУ (выв. 6 U1) 11,2 В, в два раза больше опорного напряжения стабилитрона. ОУ U2 имеет постоянный коэффициент усиления примерно 3 по формуле A=(R11+R12)/R11, и поднимает контрольное напряжение 11.2 В до 33 В. Переменник RV1 и резистор R10 используются для регулировки выходного напряжения таким образом, что оно может быть снижено до 0 вольт.

Другой важной особенностью схемы является возможность задать максимальный выходной ток, который можно преобразовать от источника постоянного напряжения на постоянном токе. Чтобы сделать это возможным схема отслеживает падение напряжения на резисторе R25, который соединен последовательно с нагрузкой
Ответственным за эту функцию есть элемент U3. Инвертирующий вход U3 получает стабильное напряжение.

Конденсатор C4 увеличивают устойчивость схемы. Транзистор Q3 используется для обеспечения визуальной индикации ограничителя тока.

Теперь давайте рассмотрим основы построения электронной схемы на печатной плате. Она изготавливается из тонкого изоляционного материала, покрытого тонким слоем проводящей меди таким образом, чтобы сформировать необходимые проводники между различными компонентами схемы
Использование правильно спроектированной печатной платы — это очень важно, так как это ускоряет монтаж и значительно снижает вероятность допущения ошибок. Для защиты от окисления медь желательно лудить и покрыть специальным лаком

В этом приборе лучше использовать цифровой измеритель, в целях повышения чувствительности и точности контроля напряжения выхода, так как стрелочные индикаторы не могут чётко зафиксировать небольшое (на десятки милливольт) изменение напряжения.
Печатная плата для сборки
Печатная плата лабораторного БП от Electronics-lab
Плата разделена на 2 части, чтобы собрать всё как модуль на радиаторе. Использовались транзисторы BD249. Поскольку они хуже отводят тепло к радиатору, поставили 2 шт. Если ток блока питания будет увеличен до 5 А, стоит подумать о дальнейшем увеличении количества транзисторов, чтобы уменьшить мощность рассеиваемую на них.
Плата лабораторного БП — вид деталей
Что касается регулирования ограничения тока, для охвата диапазона до 5 А необходимо изменить значение резистора R18. Используя потенциометры со значениями, такими как перечисленные в списке компонентов, для 5 А резистор R18 должен быть заменен на значение около 33 кОм. На это может влиять разброс параметров стабилитрона который задает напряжение на выходе U1. Конечно следует использовать и более мощный трансформатор.
Печатные платы должны быть соединены с помощью двухрядных угловых штырьков. Большая плата имеет все элементы на исходной, кроме 4-х выпрямительных диодов (D1-D4). Тут использовался мостовой выпрямитель прикрученный к радиатору. На плате имеются только монтажные отверстия для соединения диодного моста с помощью проволочных секций.
Рисунок дорожек (сторона пайки) выполнен в черном цвете и может быть использован в качестве маски для повторения платы. Далее показано расположение элементов, а дорожки (вид через плату) изображены серым цветом. Элементы отмечены синим цветом и соответствующие описания находятся внутри или рядом с ними. Перемычки отмечены красным, а зеленые цифры рядом с контактными площадками соответствуют номерам на схеме и используются для подключения трансформатора, потенциометров, транзистора Q4 и выходных клемм источника питания. Меньшая плата предназначена для 2 транзисторов T1 и T2 BD249 (вместо оригинального транзистора Q4).
В описании этого источника питания трансформатор должен иметь напряжение 24 В, но есть некоторые сомнения по поводу этого напряжения. Схема также выдает -5 В для питания операционных усилителей. Выпрямленное напряжение от трансформатора даст нам около 36 В, а эти -5 В в сумме дадут более 40 В для операционных усилителей (U2 и U3). Параметры этих микросхем не предусматривают такое высокое напряжение, и даже если они сгорят — плохо когда радиоэлементы работают на пределе своих возможностей. Советуем использовать трансформатор с более низким напряжением — около 21 В, что означает максимальное выходное напряжение составит 28 В.
Также проведена замена моста выпрямителя и отказ от отдельных диодов, используемых в пользу 8A-200V KBU8D. Следующие изменения — это конденсатор C1 4400/100 В, резистор R1 на 5 Вт, дополнительные операционные усилители. Использовались LM318 и Q2 транзистор — KD503, для которого установлен охлаждающий вентилятор, что видно на фотографиях. Несмотря на использование пластикового корпуса, радиатор плюс вентилятор достаточны для хорошего отвода тепла. Если речь идет о вентиляторе, он включается в зависимости от температуры. Блок питания работает действительно отлично. Стоимость сборки не превышает 1000 рублей, из которых самый дорогой элемент — трансформатор.
Естественно блок питания имеет защиту и ограничение по току. Можно увеличить выходной ток до 5 А, необходимо лишь заменить несколько элементов (увеличить их мощность), дополнительно улучшить охлаждение на транзисторе или параллельно подключить несколько так, чтобы регулирование стало возможным до 5 А.
Если не хотите ставить кулер — ставьте переключение обмоток для снижения мощности на силовом транзисторе. При 5 В и 3 А например слишком большая мощность высвобождается транзистором в воздух, поэтому переключение обмоток спасает от перегрева.
Безтранформаторные источники питания
Конечно, всегда возникал вопрос: а можно ли вообще обойтись без трансформатора? Здесь ответ неоднозначный. И можно и нельзя. Более того, существуют безтрансформаторные источники питания. Для снижения напряжения применяют конденсатор. Конденсатор характеризуется реактивным сопротивлением при работе в цепях переменного тока. Именно это свойство благополучно используется. Однако зависит обратно пропорционально от его емкости. Поэтому с увеличением нагрузки необходимо применять конденсатор большей емкости, что очень сказывается на его размерах. Кроме того возрастает его цена, поскольку он должен быть рассчитан на 400…450 В. Помимо всего прочего, использование реактивного сопротивления негативно влияет на качестве электроэнергии питающей сети. Снижается коэффициент мощности cosφ. Но самый главный недостаток заключается в отсутствии гальванической развязки. Это исключает применение подобных схем в преимущественном большинстве радиоэлектронной аппаратуре.
Как снизить массу и габариты трансформатора
Так вот, мощность любого узла ИБП определяется всего двумя параметрами: напряжением и током.
P = U∙I.
Полная мощность трансформатора (Т) также определяется произведением тока на напряжение. Поэтому давайте рассмотрим, как зависят габариты Т от величины приложенного U и протекающего I. Возможно, здесь у нас получится на что-то повлиять.
Напряжение или, точнее говоря, ЭДС данного электромагнитного устройства определяется частотой приложенного напряжения f, количеством витков w и магнитным потоком Φ.
E = 4,44∙f∙w∙Φ
Коэффициент 4,44 уберем для упрочения, поскольку он соответствует синусоидальной форме тока. В импульсных блоках питания, где форма сигнала имеет вид прямоугольника, это коэффициент имеет другое значение.
E ~ f∙w∙Φ
Магнитный поток представляет собой произведение магнитной индукции B на площадь поперечного сечения сердечника магнитопровода Sс.
E ~ f∙w∙B∙Sс
Давайте поразмыслим над этой формулой с интересующей нас позиции. Размеры Т определяются размерами его сердечника и обмотками. Упрощенно говоря, мы можем вполне обосновано сказать, что габариты сердечника зависят от площади поперечного сечения сердечника (магнитопровода) Sс. А габариты обмотки зависят от числа витков w.
Теперь становится очевидно, что для сохранения прежней величины электродвижущей силы E при снижении числа витков w и площади поперечного сечения Sс, а соответственно и габаритов трансформатора, необходимо повышать или частоту или индукцию или эти два параметра одновременно.
Преимущественное большинство сердечников промышленных трансформаторов выполняются из электротехнической стали. Такая сталь имеет индукцию насыщения порядка 1,7 Тл. Это довольно большое значение индукции. Выше только у чистого железа, обладающего максимально возможной индукцией из всех магнитных материалов, и составляет чуть более 2 Тл. К сожалению, чистое железо не пригодно к использованию в электромагнитных устройствах вследствие сильных потерь энергии при перемагничивании.
Альтернативные магнитные материалы
Также в ряде стран применяется пермаллой. Пермаллой имеет несколько меньшую индукцию, чем электротехническая стать, но обладает большим электрическим сопротивлением. Благодаря чему снижаются потери на вихревые токи, а соответственно и потери холостого хода.
Относительно недавно на рынке в доступной цене появились аморфные и нанокристаллические сплавы. Они обладают высоким электрическим сопротивлением, при этом индукция их приближается к электротехническим сплавам. Кроме того они обладают рядом положительных свойств, превосходящих другие магнитные материалы. Но на этом мы здесь останавливаться не будем.
Однако индукция известных на сегодняшний день магнитных материалов и сплавов не достигает величины, значительно превосходящей индукцию электротехнической стали, то есть более 1,7 Тл. Поэтому сейчас невозможно существенно снизить габариты электромагнитного устройства за счет применения новых магнитных материалов. Поэтому остается единственный способ, который даст ощутимое снижение массы и размеров – это повышение частоты f переменного тока.
Варианты БП для самостоятельного монтажа
Блок питания выбирают исходя из того, какие схемы предполагается им запитывать. Если это устройства с низким потреблением тока, то и БП не обязательно делать мощный: вполне можно обойтись источником с током на 5 ампер. Рассмотрим несколько вариантов схем, а также узнаем, как собирать самодельные блоки питания.
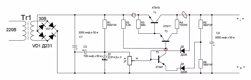
Простой БП 0-30 В
Одна из несложных схем источника питания с регулировкой выходного напряжения приводится на схеме.
![]()
Устройство выполнено всего на трех транзисторах и отличается высокой точностью напряжения на выходе, благодаря использованию компенсационной стабилизации, а также применением недорогих элементов.
Изделие собирается на печатной плате и после монтажа практически сразу начинает функционировать. Главное — подобрать стабилитрон, который должен соответствовать максимальному напряжению на выходе.

Для корпуса подойдет любой пластиковый или металлический короб, который окажется под рукой, например, от компьютерного БП.

В такой корпус без проблем поместится трансформатор на 100 Вт и печатная плата. Имеющийся вентилятор можно оставить, подключив в разрыв его питания сопротивление для снижения оборотов.

Для измерения потребляемого нагрузкой тока задействуем стрелочный амперметр, устанавливая его на переднюю панель из пластиковой коробки.

Вольтметр можно использовать цифровой.

Завершив монтаж, проверяем выходное напряжение, изменяя положение переменного резистора.

Минимальное значение должно быть около нуля, максимальное – 30 В. Подсоединив нагрузку около 0,5 А, проверяем просадку напряжения на выходе – она должна быть минимальной.

Мощный импульсный БП
Рассмотрим схему блока питания с регулировкой по току и напряжению. Такие устройства иногда еще называют лабораторными, поскольку они подходят не только для запитки электронных схем, но и для зарядки АКБ.

Этот БП обеспечивает регулировку напряжения в диапазоне 0-30 В и тока 0-10 А. Источник можно разделить на три части:
- Внутренняя схема питания, состоящая из источника напряжения на 12 В, и ток минимум 300 мА. Назначение этого источника – запитка схемы БП.
- Блок управления. Выполнен на микросхеме TL494 с простым драйвером. Резистор R4 позволяет регулировать максимальный порог напряжения, R2 – ток.
- Силовая часть. Большую часть схемы можно задействовать из старого компьютерного блока питания. Для намотки трансформатора управления подойдет ферритовое кольцо R16*10*4,5, на котором наматывают провод МГТФ 0.07 мм² в количестве 30 витков одновременно в 3 провода. L1 мотают на кольце от того же БП, удалив старую обмотку и намотав медный провод диаметром 2 мм и длиной 2 м. Для L2 подойдет дроссель на ферритовом стержне.
Чтобы получить выходное напряжение 30 В, вторичную обмотку силового трансформатора нужно перемотать, увеличив количество витков.
Для размещения элементов схемы изготавливают печатную плату.

Если сборка выполнена правильно, блок питания начинает работать сразу. Чтобы была возможность управлять вентилятором по температуре, можно собрать простую схему на lm317.

На Ардуино
Радиолюбители с опытом иногда собирают блоки питания под управлением Ардуино. Таким образом удается создать контролируемый источник питания с такими режимами: может “отдыхать”, функционировать в режиме экономии либо работать на ток в 10 А и разное выходное напряжение, если это требуется.

«Умный» блок питания представлен на схеме.

Для запитки микропроцессора ATmega задействуется импульсный стабилизатор. Благодаря наличию постоянного и стабилизированного напряжения 5 В блок питания можно оснастить разъемом USB, что позволит подзаряжать какие-либо устройства.
Печатную плату можно сделать по образцу.

Внешний вид устройства и внутреннее расположение компонентов представлены на фото.


Блок питания от 0 до 30 В на 10 ампер можно собрать своими руками по любой из представленных схем, а как именно сделать такое устройство, пошагово рассмотрено в инструкциях с фото-примерами. Для сборки простого источника питания потребуются начальные значения в области радиоэлектроники, умение обращаться с паяльником и минимальный перечень радиокомпонентов.
Сборка и настройка ЛБП
Рекомендуем строить этот лабораторный БП в следующем порядке:
- Сборка и проверка модуля с мостовым выпрямителем, фильтрацией и реле, подключение к трансформатору и активация реле от независимого источника для проверки выходных напряжений.
- Исполнение модуля переключения обмоток и контроля охлаждения радиаторов. Запуск этого модуля облегчит настройку будущего источника питания. Для этого понадобится другой источник питания для подачи регулируемого напряжения на вход системы, отвечающей за управление реле.
- Температурная часть схемы может быть настроена путем моделирования температуры. Для этой цели использовалась тепловая пушка, которая аккуратно нагревала радиатор с датчиком (BD135). Температура измерялась с помощью датчика, включенного в мультиметр (в то время не было готовых точных измерителей температуры). В обоих случаях настройка сводится к подбору PR201 и PR202 или PR301 и PR302 соответственно.
- Затем запускаем блок питания, регулируя RV1 таким образом, чтобы получить 0 В на выходе, что полезно при настройке ограничения тока. Само ограничение зависит от значений резисторов R18, R7, R17.
- Регулирование А/В индикаторов сводится к настройке опорных напряжений между контактами 35 и 36 микросхем ICL. В измерителях напряжения и тока использовался внешний эталонный источник. В случае с измерителями температуры такая точность не нужна, а отображение с десятичным знаком все же несколько преувеличено. Передача показаний температуры осуществляется одним выпрямительным диодом (на схеме их три). Это связано с дизайном печатной платы. На ней есть две перемычки.
- Непосредственно на выходных клеммах к вольтметру подключен делитель напряжения и резистор 0,01 Ом / 5 Вт, на котором падение напряжения используется для измерения тока нагрузки.
Дополнительным элементом источников питания является схема, которая позволяет включать только один источник питания без необходимости использования второго канала, несмотря на тот факт, что вспомогательный трансформатор питает оба канала источника питания сразу. На той же плате размещена система для включения и выключения блока питания с помощью одной слаботочной кнопки (для каждого канала блока питания).

Схема питается от инвертора, который в состоянии ожидания потребляет около 1 мА от сети 220 В. Все схемы в хорошем качестве можете
Основные узлы регулируемого блока питания
Трансформаторный источник питания в большинстве случаев выполняется по следующей структурной схеме.
Понижающий трансформатор снижает напряжение сети до необходимого уровня. Полученное переменное напряжение преобразуется в импульсное с помощью выпрямителя. Выбор его схемы зависит от схемы вторичных обмоток трансформатора. Чаще всего применяется мостовая двухполупериодная схема. Реже – однополупериодная, так как она не позволяет полностью использовать мощность трансформатора, да и уровень пульсаций выше. Если вторичная обмотка имеет выведенную среднюю точку, то двухполупериодная схема может быть построена на двух диодах вместо четырех.
Если трансформатор трехфазный (и имеется трехфазная цепь для питания первичной обмотки), то выпрямитель можно собрать по трехфазной схеме. В этом случае уровень пульсаций наиболее низок, а мощность трансформатора используется наиболее полно.
После выпрямителя устанавливается фильтр, который сглаживает импульсное напряжение до постоянного. Обычно фильтр состоит из оксидного конденсатора, параллельно которому ставится керамический конденсатор малой емкости. Его назначение – компенсировать конструктивную индуктивность оксидного конденсатора, который изготовлен в виде свернутой в рулон полоски фольги. В результате получившаяся паразитная индуктивность такой катушки ухудшает фильтрующие свойства на высоких частотах.
Далее стоит стабилизатор. Он может быть как линейным, так и импульсным. Импульсный сложнее и сводит на нет все преимущества трансформаторного БП в нише выходного тока до 2..3 ампер. Если нужен выходной ток выше этого значения, проще весь источник питания выполнить по импульсной схеме , поэтому обычно здесь используется линейный регулятор.
Выходной фильтр выполняется на базе оксидного конденсатора относительно небольшой емкости.
Импульсные источники питания строятся по другому принципу. Так как потребляемый ток имеет резко несинусоидальный характер, на входе устанавливается фильтр. На работоспособность блока он не влияет никак, поэтому многие промышленные производители БП класса Эконом его не ставят. Можно не устанавливать его и в простом самодельном источнике, но это приведет к тому, что устройства на микроконтроллерах, питающиеся от той же сети 220 вольт, начнут сбоить или работать непредсказуемо.
Дальше сетевое напряжение выпрямляется и сглаживается. Инвертор на транзисторных ключах в цепи первичной обмотки трансформатора создает импульсы амплитудой 220 вольт и высокой частотой – до нескольких десятков килогерц, в отличие от 50 герц в сети. За счет этого силовой трансформатор получается компактным и легким. Напряжение вторичной обмотки выпрямляется и фильтруется. За счет высокой частоты преобразования здесь могут быть использованы конденсаторы меньшей емкости, что положительно сказывается на габаритах устройства. Также в фильтрах высокочастотного напряжения становится целесообразным применение дросселей – малогабаритные индуктивности эффективно сглаживают ВЧ пульсации.
Регулирование напряжения и ограничение тока выполняется за счет цепей обратной связи, на которые подается напряжение с выхода источника. Если из-за повышения нагрузки напряжение начало снижаться, то схема управления увеличивает интервал открытого состояния ключей, не снижая частоты (метод широтно-импульсного регулирования). Если напряжение надо уменьшить (в том числе, для ограничения выходного тока), время открытого состояния ключей уменьшается.
Как собрать лабораторный блок из китайских модулей
На торговых площадках в интернете можно приобрести готовые китайские модули, на основе которых можно построить неплохой лабораторный источник питания.
ЛБП строится по структуре линейного источника, но составляющие имеют совершенно другой принцип работы. Так, вместо обмоточного трансформатора можно применить плату WX-DC2416 36V-5, которая при питании от сети 220 вольт переменного тока на выходе выдает 36 вольт постоянного при токе до 5 А.
В качестве стабилизатора можно применить плату на базе микросхемы LM2596. В продаже имеется несколько вариантов таких плат, удобнее всего использовать модуль с готовым техническим решением по регулировке максимального тока. Отличить такой модуль можно по наличию трех (а не одного) подстроечных резисторов на плате.
При подаче на вход 35 вольт путем регулировки на выходе можно получить 1,5..30 вольт постоянного напряжения. Производитель декларирует наибольший ток в 3 ампера, но на практике уже при токах, превышающих 1 А микросхема начинает греться. Для отдачи максимальной мощности нужен дополнительный радиатор достаточной площади. Есть сведения, что микросхема комфортно работает и при нагрузке до 4 А при условии организации принудительного обдува теплоотвода.
Для оперативной регулировки надо выпаять два крайних подстроечных резистора и заменить их потенциометрами, которые надо вывести на переднюю панель блока питания. Чтобы получился полноценный блок питания надо добавить еще прибор для измерения тока и напряжения. Его также можно приобрести через интернет. Удобнее применять измеритель в едином блоке, чем два прибора отдельно.
Осталось только добавить тумблер питания, клеммник для подключения потребителя, связать модули в единую систему и поместить в корпус. По габаритам неплохо подойдет корпус от неисправного компьютерного блока питания.
Некоторые пользователи жалуются, что выходное напряжение грязновато. Это не удивительно, ведь блок питания импульсный. Если это не устраивает владельца БП, можно попробовать исправить проблему установкой дополнительных конденсаторов (показаны на схеме). Емкость подбирается экспериментально, но не менее 1000 мкФ.
Для наглядности рекомендуем к просмотру серию тематических видеороликов.
Лабораторный источник питания при самостоятельном изготовлении обходится совсем недорого. Многие комплектующие могут быть извлечены из куч радиохлама, имеющегося у каждого любителя электронных самоделок. Но служить ЛБП будет долго и принесет большую пользу.
Блок питания для радиолюбителя
Рано или поздно перед радиолюбителем возникает проблема изготовления универсального БП, который пригодился бы на все случаи жизни. То есть имел достаточную мощность, надёжность и регулируемый в широких пределах, к тому же защищал нагрузку от чрезмерного потребления тока при испытаниях и не боялся коротких замыканий. Стабилизаторы напряжения схемы и конструкции. Подборка радиолюбительских схем и конструкций стабилизаторов напряжения собранных своими руками.
Схемы блоков питания. Импульсный БП к паяльнику с термостатом Основу аналоговой части составляет дифференциальный усилитель, собранный на операционном усилителе DA1. Конструкция его произвольная. Все зависит от вкуса и способностей радиолюбителя
Им можно подсоединить любую радиолюбительскую разработку с напряжением от 1 до 35 В и которой не боится больших токов нагрузки, поскольку введена токовая защита Представляю вниманию радиолюбителей варианты схем и конструкций простых и не очень , удобных и надежных лабораторных блоков питания для домашней мастерской. В просторах интернета, можно найти много схем лабораторных БП, поэтому данные схемы никак не претендует на шедевр, а призвана лишь помочь радиолюбителям, немного оснастить свою мастерскую или рабочее место. Также рассмотрены варианты переделки компьютерных ATX блоков питания в лабораторные
Стабилизированный адаптер из нестабилизированного
В магазинах, киосках подземных переходов, на радиорынках можно купить так называемые адаптеры, оформленные в виде сетевой вилки. Большие пульсации выходного напряжения и его зависимость от тока нагрузки затрудняют питание от них какой-либо радиоэлектронной аппаратуры. Как стабилизировать выходное напряжение таких адаптеров и рассказывается в данной статье.
Для фиксирования «круглых» значений выходного напряжения проще всего использовать микросхемы КР142ЕН5 и КР142ЕН8 с соответствующими буквенными индексами , устанавливая их на теплоотводе в корпус адаптера и дополняя выходным конденсатором емкостью не менее 10 мкФ. Если же необходимо «нестандартное» напряжение, следует применить микросхему КР142ЕН12А .

Как собрать лабораторный блок из китайских модулей
На торговых площадках в интернете можно приобрести готовые китайские модули, на основе которых можно построить неплохой лабораторный источник питания.
ЛБП строится по структуре линейного источника, но составляющие имеют совершенно другой принцип работы. Так, вместо обмоточного трансформатора можно применить плату WX-DC2416 36V-5, которая при питании от сети 220 вольт переменного тока на выходе выдает 36 вольт постоянного при токе до 5 А.
Плата импульсного преобразователя 220VAC/26VDC.
В качестве стабилизатора можно применить плату на базе микросхемы LM2596. В продаже имеется несколько вариантов таких плат, удобнее всего использовать модуль с готовым техническим решением по регулировке максимального тока. Отличить такой модуль можно по наличию трех (а не одного) подстроечных резисторов на плате.
Плата на базе LM2596 с регулировкой максимального тока, расположение выводов и потенциометров.
При подаче на вход 35 вольт путем регулировки на выходе можно получить 1,5..30 вольт постоянного напряжения. Производитель декларирует наибольший ток в 3 ампера, но на практике уже при токах, превышающих 1 А микросхема начинает греться. Для отдачи максимальной мощности нужен дополнительный радиатор достаточной площади. Есть сведения, что микросхема комфортно работает и при нагрузке до 4 А при условии организации принудительного обдува теплоотвода.
Для оперативной регулировки надо выпаять два крайних подстроечных резистора и заменить их потенциометрами, которые надо вывести на переднюю панель блока питания. Чтобы получился полноценный блок питания надо добавить еще прибор для измерения тока и напряжения. Его также можно приобрести через интернет. Удобнее применять измеритель в едином блоке, чем два прибора отдельно.
Цифровой блок вольтметр-амперметр.
Осталось только добавить тумблер питания, клеммник для подключения потребителя, связать модули в единую систему и поместить в корпус. По габаритам неплохо подойдет корпус от неисправного компьютерного блока питания.
Соединение китайских модулей в БП.
Некоторые пользователи жалуются, что выходное напряжение грязновато. Это не удивительно, ведь блок питания импульсный. Если это не устраивает владельца БП, можно попробовать исправить проблему установкой дополнительных конденсаторов (показаны на схеме). Емкость подбирается экспериментально, но не менее 1000 мкФ.
Для наглядности рекомендуем к просмотру серию тематических видеороликов.
Лабораторный источник питания при самостоятельном изготовлении обходится совсем недорого. Многие комплектующие могут быть извлечены из куч радиохлама, имеющегося у каждого любителя электронных самоделок. Но служить ЛБП будет долго и принесет большую пользу.




























