Схема дистанционного управления на микроконтроллере Attiny45. Схема и описание
Главная » Бытовая электроника » Схема дистанционного управления на микроконтроллере Attiny45. Схема и описание
Это простая схема дистанционного управления, которая работает практически с любым ИК пультом дистанционного управления (с режимом обучения), позволяет включать/выключать произвольную нагрузку.
Исполнительным элементом является электромагнитное реле. Схема дистанционного управления питается от безопасного напряжения 12В, как вариант — непосредственно к выходу можно подключить светодиодную ленту на 12В. Устройство идеально подходит в качестве дистанционного выключателя электроприборов или светодиодного освещения.
Как это работает? Как уже было сказано выше, схема питается постоянным напряжением номиналом 12В. Это может быть любой блок питания с выходным током, который должен соответствовать подключенной нагрузке.
Прием сигналов от ПДУ выполняет ИК приемник U1 типа TSOP4836, а всей работой устройства управляет микроконтроллер ATtiny45. Главная задача, которую выполняет микроконтроллер — это прием и расшифровка пакета импульсов с ик-приемника, с последующим включением/выключением нагрузки.
Такой пакет импульсов, как правило, содержит до нескольких десятков импульсов, где длительность и время перерывов, как правило, находятся в диапазоне от 0,2 мс до 3 мс.
Программа позволяет измерять импульсы длиной до 8 мс, и если на входе сигнал сохранится неизменным до 8 мс, это означает, что передача одного пакета завершена, и следующий импульс будет началом нового пакета. При появлении нового сигнала, программа измеряет время импульса и время паузы между ними и записывает результаты до следующего перерыва или для получения 64 измерений.
Таким образом, одно из требований, для того чтобы устройство смогло подстроиться под определенный ПДУ – это продожительность каждого отдельного импульса и паузы должны находиться в указанных пределах и максимальная длина кода должна составлять 32 импульса.
Последнее условие — это частота модуляции ИК сигнала.
Каждый пульт дистанционного управления посылает коды на определенной несущей частоте, самая популярная и наиболее часто встречающаяся – это частота 36 кГц, менее популярные — это 38 кГц или 40 кГц.
В схеме использован ИК-приемник TSOP4836. Он создан для сигналов с частотой 36 кГц, поэтому он будет неправильно работать с сигналами 38 кГц. При необходимости приемник можно заменить на аналогичный с другой несущей частоты.
В качестве исполнительного устройства в схеме применено электромагнитное реле типа JQX -68F (катушка 12 В, 8 A/230 В)
При управлении нагрузкой значительной мощностью, следует обратить внимание размер дорожек печатной платы
Так же схема дистанционного выключателя оснащена кнопкой, которая, помимо переключения в режим обучения обеспечивает прямое переключение реле без использования пульта дистанционного управления. Короткие нажатие кнопки позволяет изменять состояние реле.
Блок питания 0…30В/3A
Набор для сборки регулируемого блока питания.
..
Подробнее
Светодиод HL1 сигнализирует текущее состояние реле, и, кроме того, сообщает, о работе системы, поступлении команды с пульта, вход в режим программирования.
Вся схема собрана на двухсторонней печатной плате размером 31х 44 мм. Устройство, собранное из исправных деталей, не требует какой-либо регулировки и после регистрации команд, отправляемых с пульта, готово к работе.
Вход в режим программирования кодов ПДУ осуществляется путем нажатия и удерживания кнопки Sl на время около 5 секунд. После этого светодиод начнет мигать. Это означает, что устройство готово принять и записать команду с ПДУ. Правильное получение будет подтверждено продолжительным свечением светодиода.
На следующем этапе светодиод снова начнет мигать, это означает, что устройство ожидает подтверждения зарегистрированной ранее команды. Поэтому следует повторно нажать ту же кнопку на пульте.
Если после этого нажать кнопку S1, то мы закончим процесс обучения, и устройство будет реагировать только на эту одну кнопку пульта, попеременно включая и выключая реле.
Если же нам необходимо на выключение и включение установить разные кнопки, то не следует прерывать процедуру обучения, а необходимо, как и ранее запрограммировать и вторую кнопку, которая будет отключать реле. После получения правильных кодов, процедура программирования будет завершена, и устройство перейдет к нормальной работе.
Скачать прошивку и рисунок печатной платы (10,5 KiB, скачано: 1 663)
Инвертор 12 В/ 220 В
Инвертор с чистой синусоидой, может обеспечивать питание переменно…
Подробнее
Урок – Модуль цифрового сенсорного датчика « osoyoo.com
Время публикации: 2018-11-14 01:11:14
Рубрика: Базовый учебник по Arduino
Комплект датчиков OSOYOO 16+1
Комплект для обучения аппаратному программированию OSOYOO
. Нам нужен переключатель для управления электроникой или электрическими приборами или чем-то еще. электрические переключатели с мокрой рукой, а затем касание для управления электрической или электронной нагрузкой намного интерактивнее, чем обычные переключатели, возможно, в некоторых проектах требуется сенсорный переключатель.
В этом уроке мы покажем, что такое модуль цифрового сенсорного датчика и как его использовать с платой Arduino.
АППАРАТНОЕ ОБЕСПЕЧЕНИЕ
- Базовая плата Osoyoo (полностью совместимая с Arduino UNO rev. 3) x 1
- Макетная плата x 1
- Модуль цифрового сенсорного датчика x 1
- Перемычки
- USB-кабель, 1 шт.
- шт. x 1
ПРОГРАММНОЕ ОБЕСПЕЧЕНИЕ
Arduino IDE (версия 1.6.4+)
Обзор:
- Модуль основан на сенсорном датчике IC (TTP223B) с емкостным сенсорным переключателем.
- В нормальном состоянии выход модуля низкий, низкое энергопотребление; Когда палец касается соответствующей позиции, модуль выдает высокий уровень, если его не трогать в течение 12 секунд, переключается в режим пониженного энергопотребления .
- Тип толчкового движения: начальное состояние низкое, сильное касание, не касаться — низкое (аналогичная функция нажатия кнопки)
- Модуль может быть установлен в такие поверхности, как пластик, стекло или неметаллические материалы. Помимо тонкой бумаги (неметаллической), покрывающей поверхность модуля, при условии правильного расположения сенсорных кнопок можно сделать 9 скрытых в стенах, рабочих столах и других частях кнопок. 0026
Особенности:
- Низкое энергопотребление
- Источник питания для 2 ~ 5,5 В постоянного тока
- Рабочий ток (Vcc=3 В): 1,5–3,0 мкА
- Рабочий ток (VDD=3 В): 3,5–7,0 мкА
- Может заменить традиционное нажатие кнопки
- Четыре винта M2 для установки отверстий для легкой установки
- Время отклика: Режим низкого энергопотребления: 220 мс; Быстрый режим: 60 мс
- Размер: 8*6*0,5 см
Спецификация:
-интерфейс управления: всего три контакта (GND, VCC, SIG), GND на землю, VCC-это источник питания, выходной контакт цифрового сигнала SIG; -Индикатор питания: зеленый светодиод, питание справа, блестит; -Сенсорная область: Подобно значку отпечатка пальца внутри области, вы можете коснуться триггерного пальца. — Отверстия для позиционирования: 4 винта M2, диаметр отверстия для позиционирования составляет 2,2 мм, позиционирование модуля легко установить, чтобы добиться межмодульной комбинации;
ТТП223-ИК
TTP223 — это ИС детектора сенсорной панели с 1 клавишей, которая подходит для обнаружения изменений емкостных элементов.
Он потребляет очень мало энергии, а рабочее напряжение составляет всего от 2,0 до 5,5 В. Максимальное время отклика около 60 мс в быстром режиме, 220 мс в режиме низкого энергопотребления при VDD = 3 В. Чувствительность можно отрегулировать по емкости (0 ~ 50 пФ) снаружи.
Области применения:
- Водонепроницаемые электрические изделия
- Замена кнопочного ключа
- Потребительские товары
Подключите датчик касания к плате Arduino
Подключите контакт Vcc платы датчика к контакту +5V Arduino, а GND к GND. Подключите сигнальный контакт (SIG) к цифровому контакту Arduino D2.
Скопируйте, вставьте и загрузите эскиз Arduino
На приведенном ниже эскизе отображается вывод на монитор последовательного порта, указывающий, нажат ли датчик.
Результат
После загрузки, если палец или металлический предмет коснется металлической поверхности преобразователя, загорится красный светодиод на UNO.
Бесконтактный инфракрасный выключатель света на микроконтроллере ATtiny13. Схема
Популярные инфракрасные барьеры реагируют на пересечении луча между передатчиком и приемником. Однако в некоторых ситуациях установка двух модулей напротив друг друга затруднена или даже невозможна.
В данной статье представлено устройство лишенное этого недостатка. Данный бесконтактный инфракрасный выключатель будет полезен в местах, где включение освещения или вентиляции необходимо в течение короткого времени.
Схема рассчитана на управление нагрузкой питаемой от электросети 220 В. Бесконтактный выключатель срабатывает при обнаружении инфракрасного луча отраженного от объекта.

За функциональность инфракрасного выключателя отвечает микроконтроллер Attiny13. Он периодически каждые 10 мс генерирует 30 импульсов подаваемых на ИК-диод. Эти импульсы имеют частоту около 36 кГц и заполнение 2%, благодаря чему расход энергии небольшой. Конденсатор C5 улучшает скорость изменения напряжения на ИК-диоде, в частности, когда транзистор VT1 выходит из состояния насыщения.
Если часть излучаемого света отражается от приближающегося объекта, приемник TSOP4836 подает демодулированный сигнал на вход микроконтроллера. Одновременно с этим АЦП микроконтроллера считывает величину напряжения с потенциометра (время включения) и подается питание на светодиод оптрона. Время включения настраивается с шагом в одну секунду в диапазоне 10 … 1033 сек, то есть примерно до 17 минут.

В данной схеме оптрон установлен не для гальванической развязки, так как вся схема все равно питается от бестрансформаторного источника питания. Его роль – правильное управление триаком BT137, а именно включение его в обеих полуволнах сетевого напряжения.
В качестве оптрона выбран MOC3063, поскольку для его включения необходим наименьший (из всего семейства) ток — 5 мА. Тесты показали, что и с MOC3062 (необходимо 10 мА) схема работает хорошо.
Бестрансформаторный источник питания спроектирован таким образом, чтобы обеспечить напряжение около 5В, необходимое для правильной работы микроконтроллера. Резисторы R1 и R2 разряжают конденсатор C1 после выключения питания, в то время резисторы R3…R5 ограничивают протекающий ток через конденсатор при включении питания.
Последовательное соединение резисторов обеспечивает их нормальную работу при высоком напряжении. Кроме того, в случае пробоя конденсатора С1, один из резисторов R3…R5 сработает как предохранитель и прервет цепь. Выпрямленное напряжение с диодного моста стабилизируется стабилитроном и сглаживается конденсаторами.
Схема инфракрасного барьера собрана на односторонней печатной плате с размерами 38 мм × 45 мм. Размеры платы позволяют установить устройство в электрическую распределительную коробку диаметром 60 мм.

Сборку бесконтактного инфракрасного выключателя начинают с установки SMD компонентов. Далее все остальные элементы, начиная с двух перемычек из проволоки.
При программировании микроконтроллера ATtiny13 фьюзы необходимо оставить по умолчанию, за исключением CKDIV8, который должен быть отключен. ИК-диод и фотоприемник должны быть расположены снаружи устройства и изолированы друг от друга перегородкой, предотвращающей засвета.
Стоит отметить, что большой номинал резистора R6, ограничивающего ток светодиода, был обусловлен ограничением прямого влияния светодиода на фотоприемник. При данных значениях элементов активация устройства происходит на расстоянии около 15 см.
Внимание! Поскольку все компоненты на печатной плате не имеют гальванической развязки с электрической сетью, важно соблюдать правила безопасности при запуске и эксплуатации оборудования. Скачать рисунок печатной платы и прошивку (44,4 Kb, скачано: 369)
Скачать рисунок печатной платы и прошивку (44,4 Kb, скачано: 369)
3 Особенности подключения
При монтаже уличных датчиков движения нужно учитывать несколько основных правил их установки, иначе устройства могут перестать исполнять свою функцию:
- 1. Нельзя устанавливать охранные датчики периметра рядом с оборудованием, которое излучает электромагнитное излучение. Оно может оказывать влияние на работу приборов.
- 2. Устанавливая детекторы, не следует выбирать места, где на них будут попадать прямые лучи солнца. Исключением можно назвать те датчики, которые специально приспособлены для работы на улице и оснащены козырьком.
- 3. Все несущие конструкции и кронштейны должны быть установлены прочно и не вибрировать в процессе эксплуатации.
- 4. Запрещено монтировать датчики рядом с системами обогрева, кондиционирования и вентиляции. Тёплый воздух может вызывать ложные срабатывания и вносить помехи в работу системы. Особенно это касается инфракрасных устройств.
При установке любых типов детекторов нужно обращать внимание на рекомендованную схему подключения. Чаще всего она идёт в комплекте с прибором. Важные параметры — мощность нагрузки, её тип (активная или индуктивная) и напряжение, необходимое для питания
Если нагрузка в сети выше нужной, то лучше включить в цепь промежуточный электромагнитный пускатель или реле
Важные параметры — мощность нагрузки, её тип (активная или индуктивная) и напряжение, необходимое для питания. Если нагрузка в сети выше нужной, то лучше включить в цепь промежуточный электромагнитный пускатель или реле.
Разновидности систем охраны периметра
Основным исполнительным элементом системы является детектор обнаружения. Современная промышленность выпускает множество разновидностей детекторов обнаружения технические и эксплуатационные показатели которых существенно различаются. Выбор того или иного прибора оправдывается областью его применения продолжительностью контролируемой зоны, типом и интенсивностью помех, внешним погодным факторам и т.п.
Емкостные
Принцип срабатывания заключается в определении изменения показателей электрического поля при приближении нарушителя. Фактически это сеть из проводников , сформировавшая электрический контур. Емкостные системы используются преимущественно на ограждениях большой протяжности. Сигнал тревоги подается, если емкость детекторов была динамично изменена при приближении нарушителя или касании.
Вибрационные
Вибрационные системы охраны периметра состоят из специального сенсорного кабеля, который является разновидностью электромагнитного микрофона. При воздействии на кабель генерируется звуковой сигнал его улавливает специальный анализатор, присоединенный к торцевой части кабеля. Он прослушивает поступающие из кабеля звуки, очищает их от помех и посторонних шумов, анализирует и сравнивает с эталонными значениями, заложенными в память. По результатам сравнения подается сигнал тревоги. Использование вибрационного кабеля довольно разнообразно. Он может применяться как в легких ограждениях вроде натянутой сетки «рабица», так и в капитальных кирпичных или каменных заборах, на крышах зданий и сооружений или на земле для обнаружения подкопов.
Радиолучевые
Устройство состоит из двух частей передатчика, генерирующего объемное электромагнитное поле эллиптической формы и приемника который воспринимает излучение и определяет степень его изменения. Если уровень искажения получаемого сигнала превысил пороговое значение, подается сигнал тревоги. Функционирование данного устройства происходит по принципу эффекта Доплера.
Радиоволновые
Существуют различные модели радиоволновых систем охраны периметра. Наиболее простые, представляют собой пару кабелей, расположенных на фиксированном расстоянии параллельно друг друга. Если между кабелями появляется плотный объект, то он возмущает стабильное электромагнитное поле. Приемник анализатор регистрирует возмущения и может определить местоположение нарушителя. Основным преимуществом радиоволновых систем является возможность скрытой прокладки кабелей. Их можно не только расположить на вершине забора, но и вмонтировать кабеля в землю возле ограждения, крыши или стены сооружений.
Инфракрасные
Инфракрасные системы, использующиеся для контроля периметра бывают двух типов:
- Активные – состоят их двух устройств генератора ИК излучения и его приемника. Сигнал тревоги передается, если нарушитель пересечет один или несколько ИК лучей.
- Пассивные детекторы обычно используются для контроля площади или объема в помещении, но особое расположение линз Френеля дает возможность сформировать зону обнаружения различной формы: луч, горизонтальная или вертикальная «штора». Тревогу вызывает пересечение нескольких лучей поверхности шторы.

Оптико-электронные
Используется для охраны участков находящихся вне отапливаемых помещений. Сигнал тревоги передается после размыкания контактов реле после пересечения контролирующей зоны нарушителем.
Линия вытекающей волны (ЛВВ)
Представляет собой излучающую кабельную линию, состоящую из перфорированного коаксиального кабеля. Повреждения экранирующей обмотки позволяет некоторой части высокочастотного излучения переходить во внешнюю среду в виде сигнала.
Радиолокационная
До недавнего времени была прерогативой исключительно военных. С удешевлением радиокоммуникационного оборудования такие радиолучевые системы могут быть использованы на крупных предприятиях. Состоит из одного радиолокационного комплекса, который контролирует периметр с углом 360°. Обнаружение движущегося человека происходит на расстоянии 1600 м, а автомобиля 3000 м. Основным преимуществом является использование специального программного обеспечения, которое в состоянии не только определить факт пересечения охранного контура, но и направление движения и даже различить тип нарушителя: человек, группа.
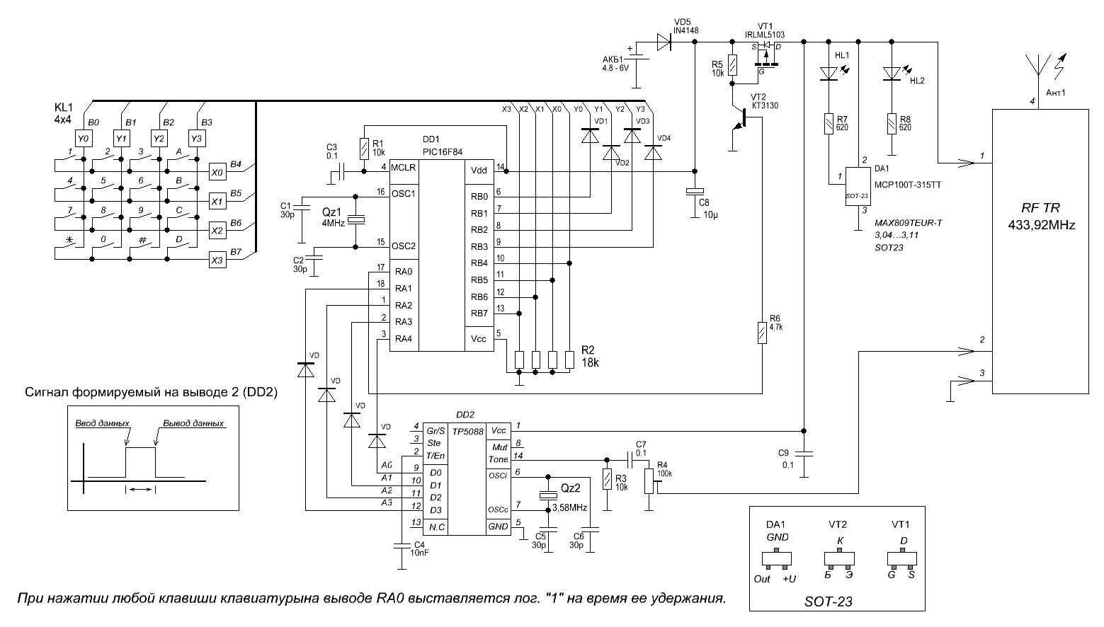
Три схемы дистанционных выключателей | KAVMASTER
В этой статье будут рассмотрены три схемы дистанционных выключателей, применить их можно для управления практически любых электроприборов, так как в качестве выключателя используется реле. Схемы выключателей достаточно просты и повторимы.
Дистанционный выключатель с управлением от ПДУ
Это простая схема для дистанционного включения и выключения любого электрического устройства при помощи обычного пульта дистанционного управления (ПДУ).
Дальность действия дистанционного выключателя составляет около 10 метров. В качестве датчика используется 3-контактный ИК- приемник (TSOP 1738 или его аналог), работающий на частоте 38 кГц. При обнаружении ИК-излучения, на выходе датчика появляется сигнал лог.0, который в свою очередь усиливается транзистором VT1.
С выхода транзистора VT1 усиленный сигнал запускает ждущий мультивибратор на таймере NE555 . Импульс с выход (3) таймера, имеющий длительность в 1 секунду, переключает JK-триггер, чей выход (1) через транзистор (VT2) управляет электромагнитным реле. С каждым новым сигналом от NE555, выход JK-триггера будет изменяться на противоположное состояние.
Светодиод HL1 используются для отображения состояния выходного каскада во время работы устройства. Схема питается от стабилизатора напряжения 7805. Конденсатор С2 и резистор R4 предназначены для предотвращения ложного срабатывания таймера NE555.
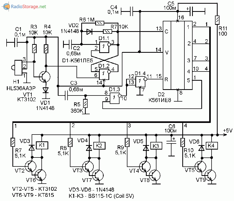
Вариант 1
Эта схема дистанционного акустического выключателя предназначена для дистанционного включения / выключения света либо изменения скорости вращения напольного вентилятора. Особенность данного дистанционного выключателя в том, что управление нагрузкой происходит по звуковому сигналу (хлопку). Так же данная схема может быть востребована, в целях безопасности, для бесконтактного включения и выключения электроприборов в помещениях с повышенной влажностью.
Устройство имеет три канала управления, каждый из которых оснащен индикатором на светодиоде. Основу схемы акустического выключателя составляют две микросхемы: таймер NE555 и десятичный счетчик-делитель К561ИЕ8 (аналог CD4017)
Микросхема NE555 в данном случае подключена в режиме ждущего мультивибратора. При изменении сигнала на входе 2 таймера NE555, на его выходе 3 появляется одиночный импульс, после чего ждущий мультивибратор переходит в исходное состояние. С помощью формулы, приведенной ниже, можно длительность выходного импульса:
T = 1,1 * R5 * C4
В то время, когда кто-то хлопает в ладоши, звуковой сигнал при помощи конденсаторного микрофона преобразуется в электрический. Затем этот сигнал поступает на базу транзистора VT1, который в свою очередь запускает ждущий мультивибратор на NE555.
Сигнал с выхода 3 таймера NE555 поступает на счетный вход (вывод 14) микросхемы К561ИЕ8. После получения сигнала тактовой частоты, счет начинается с нуля. С каждым новым входным сигналом (хлопком) происходит последовательное появление сигнала высокого уровня на выходах К561ИЕ8. (Подробное описание К561ИЕ8.)
Поскольку схема имеет три канала для управления, то следующий выход (вывод 10) подключены к выводу обнуления счетчика (вывод 15), и при появлении на выводе 10 лог.1 происходит сброс счетчика, в результате чего все три канала обнуляются и счет начинается снова.
При первом хлопке на вывод 2 будет лог.1 — загорится светодиод HL1 и включится реле К1, при следующем хлопке лог.1 появится уже на выводе 4 — загорится светодиод HL2 и включится реле К2, при этом на выводе 2 будет лог.0 и светодиод HL1 погаснет (реле К1 отключится) и так далее.
Вариант 2
Звуковой сигнал, принятый микрофоном, усиливается микрофонным усилителем на ОУ 741. С выхода ОУ сигнал поступает на вход десятичного счетчика К561ИЕ8, работа которого была описана в предыдущей схеме.
C помощью резистора R3 регулируют чувствительность ОУ 741. Резистор R1 устанавливает чувствительность микрофона. Резистор R4 предназначен для исключения ложных срабатываний счетчика К561ИЕ8. Свечение светодиода HL1 указывает на выключенное состояние нагрузки.
Дистанционный выключатель на основе лазера
Эта простая схема дистанционного выключателя построена на таймере NE555. В качестве управляющего элемента использована лазерная указка. Эта схема была опробована в работе с расстояния 50 метров и показала хорошие результаты. По большому счету дальность действия зависит от мощности и качества самого лазера. Электрическая схема дистанционного выключателя:
При наведении лазерного луча на фоторезистор U1 происходит включение нагрузки через электромагнитное реле, а при фокусировке лазерного луча на фоторезистор U2 — выключение.
На этом всё! Делитесь статьёй в соц сетях!
Компиляция и загрузка
Поскольку на плате нет разъема ICSP, вам необходимо запрограммировать ATtiny13 либо перед пайкой с помощью адаптера SOP, либо после пайки с помощью зажима EEPROM.
При использовании Arduino IDE
- Убедитесь, что вы установили MicroCore .
- Перейдите в Инструменты -> Плата -> MicroCore и выберите ATtiny13.
- Перейдите в Инструменты и установите следующие параметры платы:
- Clock: 1.2 MHz internal osc.
- BOD: BOD 2.7V
- Timing: Micros disabled
- Подключите ваш программатор к компьютеру и к ATtiny13.
- Перейдите в Инструменты -> Программатор и выберите ISP-программатор (например, USBasp ).
- Перейдите в Инструменты -> Записать загрузчик.
- Откройте Tacho.ino и нажмите Загрузить .
Для схемы «О питании электроламп через диод»
В последнее пора авторы все чаще выступают против использования диода в цепи питания ламп накаливания. Аргументы разные — от экономии электроэнергии до сохранения здоровья . Да, лампы с диодом мерцают, это видно. Но для освещения помещений можно предложить схему включения двух ламп в одном плафоне (рис.1).По моим наблюдениям, очки носят в основном те люди, которые любят ослепительный искусственный свет и на экранах своих телевизоров устанавливают неестественно большую яркость. Возможно, это не причина, а следствие, настаивать не буду, но остывание металла происходит нелинейно (рис.2), и выход температуры спирали из видимой зоны происходит стремительней, чем из зоны инфракрасного излучения. Увеличение КПД лампы повышением температуры приводит к сокращению времени работы
Думаю, что если лампочки будут иметь КПД не 10%, а 9%, то это не так важно, как ставшие уже привычными регулярная замена ламп и нервотрепка по этому поводу. Терморегулятор рябушка схема Не спорю, когда говорят об экономии лампочек, электроэнергии и здоровья людей, важны комплексные подходы, которые просматриваются в. Но если пристальнее исследовать проблемы экономии, то становится ясной истинная причина наших бед
Во всем виноват не многострадальный диод, а наша тотальная неосведомленность в вопросах разумного использования электроэнергии. Добиться трехкратной экономии электроэнергии на освещении можно локализацией (применением местного освещения, например, настольных ламп), а также использованием ламп дневного света с большим послесвечением люминофора, как это давнехонько уже делают за рубежом. Дело ещё в том, что тепло лампочки никуда не пропадает. А используется… для обогрева. Все верно, 90% энергии, потребляемой лампами накаливания, выделяется в виде инфракрасного излучения, тепла. В работе это тепло… Смотреть описание схемы …
Но если пристальнее исследовать проблемы экономии, то становится ясной истинная причина наших бед. Во всем виноват не многострадальный диод, а наша тотальная неосведомленность в вопросах разумного использования электроэнергии. Добиться трехкратной экономии электроэнергии на освещении можно локализацией (применением местного освещения, например, настольных ламп), а также использованием ламп дневного света с большим послесвечением люминофора, как это давнехонько уже делают за рубежом. Дело ещё в том, что тепло лампочки никуда не пропадает. А используется… для обогрева. Все верно, 90% энергии, потребляемой лампами накаливания, выделяется в виде инфракрасного излучения, тепла. В работе это тепло… Смотреть описание схемы …
Нюансы разные, а суть одна!
Вариантов может быть много, но схема одна:
- ориентируясь в первую очередь на пенсионеров,
- выбирая время, когда пожилые люди остаются одни дома,
- представляясь сотрудниками газовых служб,
- ссылаясь на якобы законную обязательность установки газосигнализаторов,
- угрожая штрафами и отключением газа,
- приводя примеры недавних трагедий,
- обещая скидки,
Распространителями данной продукции могут быть как мошенники, одетые в спецодежду обслуживающих организаций, так и ИП, ООО с надлежаще оформленными документами, действующие легально и не скрывающиеся от обманутых покупателей.
Всевозможные «ГазКонтроль», ООО “Вектор-А”, ООО “ПрофГазБезопасность”, ООО “ГазРегионКонтроль” и прочие…
Мелкие фирмочки существуют не больше года, а затем ликвидируются и появляются вновь, уже под другим названием. Фирмы же “солидные”, уверенные в своей безнаказанности, продолжают официально благоденствовать.
Марка приборов и производитель также не имеют значения. В случае с Галиной это был “ФСТ-05КБ”. В Краснодаре отметился “Патриот КВФ-01”, в Ижевске “СЗ-1-1АГ”, в Челябинске “Спасатель”, “СГ1-СНм” и так далее.
Применение
Выключатель света по хлопку включается и отключается в результате реакции на издаваемый шум. Алгоритм работы таков: первый хлопок — включение, второй — выключение.
Устройства подобного типа рекомендуется ставить только в нешумных помещениях. К помещениям такого типа относят спальни, кладовки, подсобные комнаты, подвалы. Нерационально устанавливать хлопковые устройства в помещениях, где бывает множество людей (офисы, гостиные, производственные территории), так как посторонние шумы приводят к ложным реакциям устройств.
Многие путают хлопковые и акустические устройства. Акустический выключатель срабатывает на любой шум, а хлопковый — только на хлопки.





























