Диммеры или светорегуляторы
Экономически выгодно и рационально использовать приборы, создающие плавное включение ламп, а также обеспечивающие процесс регулирования их степени яркости. Диммеры различных моделей могут:
- Задавать программы работы осветительных приборов;
- Плавно включать и выключать лампы;
- Управляться пультом, голосовыми командами или хлопками.
Приобретая данное устройство необходимо сразу определиться с выбором, чтобы знать какие требуются функции, и не покупать дорогостоящий прибор за большие деньги.
Перед установкой диммера необходимо определиться со способом и местом управления осветительными приборами. Для этого надо будет смонтировать электропроводку соответствующего вида.
Схемы подключения могут быть различной степени сложности. В любом случае вначале необходимо отключить напряжение с определённого участка.
На рисунке мы показали самую простую схему подключения. Здесь вместо простого выключателя можно сделать светорегулятор.
Схема подключения диммера в разры питания лампы
Прибор подключается в разрыв L— провода с фазой, а не N — нулевого. Между нулевкой и диммером находится осветительный прибор. Соединение с ним выходит последовательным.
Рисунок (Б) представляет схему с выключателем. Процесс подключения остаётся таким же, но здесь прибавляется простой выключатель. Его обычно устанавливают возле двери в определённый разрыв между фазой и самим диммером. Возле кровати находится светорегулятор, который позволяет управлять освещением лёжа. Когда человек выходит из помещения, свет выключается, а когда входит обратно осуществляется пуск лампы с такой же степенью яркости.
Для того чтобы управлять люстрой или другим осветительным прибором можно взять два диммера, которые будут находиться в разных углах помещения (рис.А). Между собой два прибора подключаются посредством распределительной коробки.
Схема управления лампой накаливания: а — с двумя диммерами, б — с двумя проходными выключателями и диммером
Благодаря такой системе подключения можно регулировать степень яркости с различных мест независимо друг от друга, но проводов надо будет монтировать больше.
Проходные выключатели используются для включения ламп с различных мест в помещении (рис.Б). Также при этом надо включить диммер, в противном случае светильники не будут реагировать на выключатели.
Характеристики диммеров:
- Диммер экономит электроэнергию всего лишь на 15%, а остальная часть используется регулятором.
- Приборы имеют большую степень чувствительности к увеличению температуры. Поэтому их нельзя эксплуатировать при температуре выше 27°С.
- Степень нагрузки не должна быть меньше 40 Вт, так как срок эксплуатации регулятора существенно снижается.
- Диммеры необходимо использовать только для тех видов устройств, которые рекомендуются производителем и написаны в паспорте.
Плавный пуск ламп накаливания
Наверное, многие замечали, что лампа накаливания сгорает в основном при включении. Происходит это потому, что в момент включения холодная нить накала лампы имеет низкое сопротивление, возникает скачок тока превышающий рабочий ток лампы. Именно этот скачок тока губительно влияет на лампу, уменьшая срок её службы. Для того, чтобы продлить и увеличить срок службы лампы, нужно устройство которое в момент включения будет плавно увеличивать ток от минимального до номинального значения. Существуют множество схем и готовых устройств, предлагаю свой вариант устройства для увеличения срока службы ламп накаливания, которое без труда можно собрать самостоятельно.
Схема

Технические характеристики при указанных на схеме номиналах
- Мощность нагрузки: 500Вт*
- Входное рабочее напряжение: ~ 230В
- Выходное напряжение: около ~ 200В
- Время плавного нарастания напряжения от 0 до 200В: около 3 секунд
- Время восстановления после выключения: около 30 секунд*
Заметки
Мощность применённой лампы накаливания будет зависеть от охлаждения симистора, при нагрузке до 150 Вт можно обойтись без радиатора.
В сравнении с устройствами на микроконтроллерах, данный тип устройства имеет основной недостаток в виде необходимости восстановления. Дело в том, что именно время заряда разряженной ёмкости конденсатора C1, задаёт время плавного нарастания напряжения на выходе устройства, а после выключения устройства, время разряда ёмкости конденсатора C1 через R1 составляет примерно 25-30 секунд. На деле получается, если включать/выключать устройство с интервалом меньше 10 секунд, то скорость нарастания напряжения на лампе будет высокая, не будет эффекта плавного включения.
Так же, в момент включения наблюдается нелинейность скорости нарастания напряжения (это не критично и недостатком не является). К примеру, за 1 секунду напряжение поднимается с 0 до 70В, за 0.5 секунд с 70 до 120В , за 1.5 секунды с 120 до 200В .
Настройка и монтаж
Уменьшая сопротивление R1, уменьшается время восстановления устройства, но при этом уменьшается рабочее напряжение на лампе накаливания. При уменьшении сопротивления R2, время плавного нарастания напряжения на лампе уменьшается, при этом рабочее напряжение увеличивается. Так же, увеличением емкости C1 можно увеличить время плавного нарастания напряжения, но время восстановления устройства увеличится. Советую настраивать устройство резистором R2, его нужно подобрать так, чтобы на конденсаторе C1 напряжение было примерно 4,5В.
Обратите внимание, C3 я подпаял навесным монтажом, поскольку не сразу выявил, что он необходим в данном устройстве, при желании его можно легко добавить на плату

Всем удачи! Будьте осторожны с высоким напряжением!
Список радиоэлементов
| Обозначение | Тип | Номинал | Количество | Примечание | Магазин | Мой блокнот |
| VS1 | Симистор | BT136-600E | 1 | Поиск в магазине Отрон | В блокнот | |
| VD1, VD2 | Выпрямительный диод | 1N4148 | 2 | Поиск в магазине Отрон | В блокнот | |
| C1 | Электролитический конденсатор | 1000мкФ 6.3В | 1 | Поиск в магазине Отрон | В блокнот | |
| C2 | Электролитический конденсатор | 47мкФ 50В | 1 | Поиск в магазине Отрон | В блокнот | |
| C3 | Конденсатор | 10-22нФ 630В | 1 | Металлопленочный | Поиск в магазине Отрон | В блокнот |
| R1 | Резистор | 22 кОм | 1 | Поиск в магазине Отрон | В блокнот | |
| R2 | Резистор | 1.5 кОм | 1 | * | Поиск в магазине Отрон | В блокнот |
| R3 | Резистор | 27 кОм | 1 | 0.5Вт | Поиск в магазине Отрон | В блокнот |
| Добавить все |
Схемы
Повторение электронной схемы – это не попытка сэкономить на покупке, а, скорее всего, занятие для творческих людей. Также возможность кардинального ремонта имеющихся в электрооборудовании устройств. Итак, предложено несколько топологий плавного пуска галогенных ламп и накаливания.
Блок плавного пуска на 220 В: схемы на тиристоре
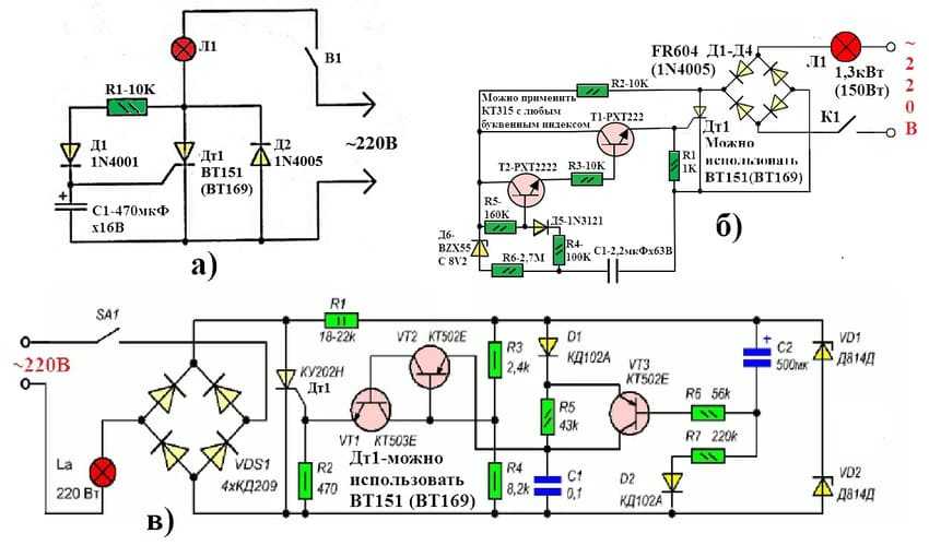
Простая схема квазиплавного пуска лампы изображена на картинке 5, схеме а. Мощность при включении устройства нарастает, начиная с 50%. Если нагрузка не более 100Вт, то можно применить тиристор ВТ169. Увеличить ток через систему освещения до 7,5А (1,6кВт) можно использованием тиристора ВТ151, а установив его на радиатор – поднять ток до 12А (2,6кВт). Это касается всех схем картинки 5.
Картинка 5. Схемы плавного пуска на тиристорах
Простая для повторения схема плавного пуска изображена на рисунке б, картинки 5. Транзисторы Т1, Т2 могут быть любыми маломощными n-p-n-структуры, стабилитрон Д6 – любой с напряжением стабилизации 8 – 10В. Конденсатор С1 можно использовать электролитический танталовый на напряжение 16В или более. Устойчивой работой обладает схема в, картинки 5. Здесь ключ запуска тиристора выполнен на транзисторах VT1, VT2, которые включены по схеме аналога однопереходного транзистора.
Лампы Кто изобрел лампу накаливания
32527.03.2023

Если применить КТ117А – Г, то сопротивление R1 можно увеличить до 100К, а мощность его уменьшить до 0,5Вт. Подключают однопереходной транзистор так:
- Б1 — к точке R3, R4;
- Б2 — к УЭ тиристора Д1, R2;
- Э — к С1, R5 и коллектор VT3.
В этом случае в качестве стабилитронов VD1, VD2 можно использовать 1 элемент – любой из серии 1N4745A – 1N4750A.
Блок плавного пуска ламп на 220 В: схемы на симисторе
Плавный пуск лампы накаливания 220В реализует простая схема. Она позволяет включать нагрузку, мощностью до 200Вт (см. картинку 6).
Картинка 6. Блок защиты ламп накаливания на симисторе
Достоинством этой топологии является малое количество активных и пассивных компонентов. Её можно собрать в малогабаритный модуль и использовать как плавное включение света в коридоре или квартире. Симистор Z0107NA, выполнен в малогабаритном корпусе TO-92 и способен управлять током до 1А, при напряжении до 800В. Нагрузка не должна быть меньше 10мА (2,2Вт), иначе система не будет работать. Ещё одна схема, обладающая более устойчивым плавным запуском изображена на картинке 7.
Картинка 7. Высокоэффективная схема мощного УПВЛ на симисторе
Если симистор установить на радиатор, то максимальную мощность нагрузки можно поднять с 1,3кВт до 2,8кВт. Транзистор может быть отечественный – КТ940А. В качестве симметричного динистора применён DB3. Но, вместо него можно использовать неоновую лампочку, например, NE-2. В этом случае напряжение электролитических конденсаторов должно быть 180В (при NE-2 – 60В).
Однако в случае применения неоновой лампочки с большим напряжением включения – мощность может снизиться на 30% – 40%. Иногда это бывает необходимо, например, при использовании мощных ламп в качестве обогревателей в цыплятниках или в инкубаторах. А снижение мощности – ещё больше увеличит долговечность эксплуатации ламп накаливания или мощных галогенных источников света и тепла при повышении сетевого напряжения выше 220В.
Лампы Коэффициент пульсации светодиодных ламп
27812.02.2023
Плавный запуск на 220 В: схема на ИМС КР1182ПМ1
Плавное включение ламп накаливания на 220В представляет схема на специализированном интегральном компоненте К1182ПМ1Р (КР1182ПМ1). Топология с микросхемой в корпусе DIP-12+4 показана на картинке 8. Для других типов корпуса этой микросхемы нумерация выводов отличается. На изображении подписано соответствие вывода для данного типа корпуса к номеру, указанному на схеме.
Картинка 8. Схема УПВЛ на К1182ПМ1 и соответствие выводам
Система осуществляет задержку не только плавным включением нагрузки, но и её плавным выключением при замыкании контактов S1. Цепочка R3C4 защищает симистор от возможных скачков напряжения. Такое шунтирование силового ключа во всех схемах, в симисторных и тиристорных, улучшает помехозащиту.
Варианты подключения
Независимо от схемы подключения, для устройств всех видов, есть общее правило. Их подключение осуществляется в разрыв фазового провода цепей, питающих лампы.









Существует несколько вариантов подключения светорегуляторов:
- Упрощенная схема последовательного подключения диммера к одной или нескольким лампам. При такой схеме он может работать как выключатель и одновременно регулировать яркость искусственного света.
- Схема, включающая последовательно в одну цепь выключатель и диммер. Это позволяет установить выключатель при входе в помещение, а светорегулятор непосредственно возле кровати. Если это спальня, то не потребуется вставать, чтобы установить такое освещение, которое наиболее комфортно. При выходе из помещения можно воспользоваться выключателем для полного отключения света.
- Схема, имеющая в цепи несколько светорегуляторов, расположенных в разных местах помещения и управляющих одним источником света, например, люстрой. Для такой схемы в распределительную коробку должен подводиться провод от каждого установленного регулятора света;
Есть еще вариант подключения светорегулятора к 2 проходным выключателям, но он используется редко.
Принцип действия
Для равномерного нарастания подаваемого напряжения достаточно, чтобы фазовый угол увеличивался всего за несколько секунд. Бросок тока сглаживается, и спирали плавно разогреваются. На рисунке ниже приведена одна из простейших защитных схем.

Схема устройства защиты от перегорания галогенных ламп и накаливания на тиристоре
При включении отрицательная полуволна подается на лампу через диод (VD2), питание составляет всего половину напряжения. В положительный полупериод конденсатор (С1) заряжается. Когда величина напряжения на нем поднимется до величины открывания тиристора (VS1), на лампу подается напряжение сети полностью, и пуск завершается свечением в полный накал.

Схема устройства защиты от перегорания лампы на симисторе
Схема на рисунке выше работает на симисторе, пропускающем ток в обоих направлениях. При включении лампы отрицательный ток проходит через диод (VD1) и резистор (R1) на электрод управления симистора. Тот открывается и пропускает одну половину полупериодов. В течение нескольких секунд заряжается конденсатор (С1), после чего происходит открытие положительных полупериодов, и на лампу полностью подается напряжение сети.
Устройство на микросхеме КР1182ПМ1 позволяет производить пуск лампы с плавным наращиванием напряжения от 5 В до 220 В.

Схема устройства: пуск ламп накаливания или галогенных с фазовым регулированием
Микросхема (DA1) состоит из двух тиристоров. Развязка между силовой частью и схемой управления производится симистором (VS1). Напряжение в схеме управления не превышает 12 В. К его управляющему электроду сигнал подается с вывода 1 фазового регулятора (DA1) через резистор (R1). Пуск схемы происходит при размыкании контактов (SA1). При этом конденсатор (С3) начинает заряжаться. От него начинает работать микросхема, повышая ток, проходящий к управляющему электроду симистора. Он начинает постепенно открываться, увеличивая напряжение на лампе накаливания (EL1). Временная выдержка на ее загорание определяется величиной емкости конденсатора (С3). Слишком большую ее делать не следует, поскольку при частых переключениях схема не будет успевать подготавливаться к новому запуску.
При замыкании вручную контактов (SA1) начинается разрядка конденсатора на резистор (R2) и плавное отключение лампы. Время ее включения изменяется с 1 до 10 сек при соответствующем изменении емкости (С3) от 47 мкф до 470 мкф. Время гашения лампы определяется величиной сопротивления (R2).
Схема защищена от помех резистором (R4) и конденсатором (С4). Печатная плата со всеми деталями помещается на задних клеммах выключателя и устанавливается вместе с ним в коробку.
Пуск лампы происходит при отключении выключателя. Для подсветки и индикации напряжения установлена лампа тлеющего разряда (HL1).
Симисторная схема
Для симисторной схемы понадобится меньшее количество деталей, так как в виде силового ключа применяется симистор VS1.

L1 выступает в качестве дросселя, гасящего помехи, появляющиеся в процессе открывания силового ключа. Этот элемент необязателен, и необязателен в цепи. Резистор R1 ограничивает ток, поступающий на управляющий электрод VS1.
Необходимая для установки времени цепь работает на резисторе R2 и емкости C1. Оба элемента получают питание по диоду VD1. Схема работы такая же, как и описанная ранее: при зарядке конденсатора до предела напряжения, приводящего к открыванию симистора, он раскрывается, и по нему течет ток.
На фотографии внизу показан симисторный регулятор. Помимо регулировки нагрузочной мощности он осуществляет медленную подачу тока на лампочку накаливания при ее включении.

Варианты схем
В магазинах предлагается широкий выбор устройств плавного пуска для ламп от российских и зарубежных производителей. Монтаж не требует особой квалификации. Нужно сделать разрыв провода фазы, ведущего к лампе накаливания, и подключить прибор при помощи клеммников.
При отсутствии клеммников провода спаиваются.
Чаще всего на производствах используется одна из трех схем:
- туристорная;
- симисторная;
- специализированная (обычно микросхема КР1182ПМ1или DIP8).
В сети 220 В
Самая простая схема плавного включения ламп туристорная.
Для самостоятельного изготовления требуются:
- лампа накаливания;
- 4 диода (для создания выпрямительного моста);
- туристор;
- конденсатор (10 мкФ);
- 2 резистора (один из них переменной емкости).
Время включение определяет переменное сопротивление.
В момент включения ток проходит через лампочку, выпрямляется мостом, проходит через резистор и начинает скапливаться в конденсаторе. После достижения определенного порога зарядки ток подается на туристор, он немного открывается. По мере наполнения конденсатора туристор открывается все больше, лампочка постепенно загорается. Максимальная мощность света достигается при полной зарядке конденсатора.
Лампочки накаливания рассчитаны на 220 В (на практике может быть до 240 В). Диоды и туристор выбираются, базируясь на этот показатель. При самостоятельном изготовлении необходимо учесть, что можно использовать любые диоды с напряжением от 300 В и туристор, способный выдерживать мощность от 2 кВт. Емкость накопителя тоже большого значения не имеет
Важно знать, что при ее уменьшении лампочка будет зажигаться быстрее
Использование симистора (попупроводникового ключа) позволяет уменьшить количество элементов в туристорной схеме.
Используется:
- дроссель;
- 2 резистора;
- конденсатор;
- диод;
- симистор.
По принципу действия эта схема мало отличается от предыдущей. Время включения определяет цепочка из резистора и конденсатора, которые подключены через диод. По мере наполнения емкости конденсатора постепенно открывается симистор, через который подпитана лампочка накаливания. Она загорается не мгновенно, а плавно. Такой прибор более удобен в использовании благодаря небольшим размерам.
Плавный пуск ламп при помощи приборов, созданных на основе микросхемы КР1182ПМ1(DIP8), можно использовать с источниками освещения, обладающими мощностью до 150 Ватт.
Основа этого прибора – 2 туристора и 2 системы управления. Время регулируется резистором и конденсатором. Силовую часть от управляющей отделяет симистор, подключенный через задающий ток резистор. Работу внутренних туристоров регулируют 2 наружных конденсатора, от помех, создаваемых сетью, защищает дополнительный конденсатор и резистор.
При использовании этой схемы свет не только плавно включается, но и плавно выключается. Длительность загорания и затухания регулируется подбором емкости конденсаторов.
Плавное включение обладает существенным недостатком – снижением яркости светового потока. Для достижения оптимального уровня освещения требуются лампы с максимальной мощностью.
Для одноклавишных выключателей существует схема на основе транзистора. Когда лампочка накаливания выключена, он закрыт. После включения напряжение через резистор и диод поступает на конденсатор, он начинает заряжаться. Максимальный уровень (9,1 В) ограничивает стабилитрон.
После достижении оптимального напряжения транзистор начинает открываться, нить накаливания лампочки, подключенной последовательно, постепенно нагревается. Обязателен второй резистор у конденсатора, обеспечивающий его разрядку после выключения. Основное преимущество использования транзистора – отсутствие мерцания лампочки накаливания.
При напряжении 12 В
Если светильник точечный, то используется трансформатор, преобразующий 220 вольт в 12 вольт. Для подключения к 12 В устройства плавного пуска он устанавливается перед преобразователем напряжения.
Если такой прибор необходим для автомобиля, требуются специальные схемы – импульсные или линейные (ШИМ-регуляторы).
Линейные подключаются к источникам света параллельно. После включения ток проходит через резистор, лампы тусклые. После подключения реле они загораются на всю мощность.
Резистор должен быть керамический, мощность примерно 5 Вт, сопротивление 0,1-0,5 Ом.
Импульсные схемы создаются на основе полевого транзистора, подающего ток короткими импульсами. За счет этого нити накаливания не нагреваются до уровня, при котором возможен разрыв. В перерывах между импульсами ток успевает равномерно распределиться по нити, выравнивая сопротивление.
Устройство плавного включения ламп накаливания
Резкая подача тока в лампу накаливания, технические характеристики которой рассмотрены ранее, становится причиной быстрого износа – разрыва вольфрамовой нити после очередного ее включения. Банальные перепады температуры – холодная спираль + резкая подача тока – провоцируют разрыв из-за низкого сопротивления холодного вольфрама. Нормализовать температурный режим, медленно и плавно подавая ток, может блок питания.
За долю секунд совершается прогрев спирали за счет частичной подачи тока в лампу, которой достаточно, чтобы разогреть металл для усиления его сопротивления. Медленный, уменьшенный поток напряжения поступает в лампу в течение 3 секунд. Его значение плавно возрастает в этот промежуток времени с минимального значения (от нуля), к примеру, до 176 вольт. Ограничения на подачу мощности устанавливают разные.
Срок службы, которые оборудованы блоком защиты значительно дольше. Они гарантированно прослужат вам максимально установленный производителем срок. Используют также электронный трансформатор для галогенных ламп — с тем же принципом увеличения термина службы.
Важно знать! Существует единственный недостаток блока защиты – поток света от лампы с таким устройством значительно слабеет. В частном случае, где напряжение достигло максимума в 176 В, освещение сократится на 70%. Это большая разница между состояниями «до» и «после»
Потому рекомендуют устанавливать максимально мощные лампы, чтобы не пострадать от качества света
Это большая разница между состояниями «до» и «после». Потому рекомендуют устанавливать максимально мощные лампы, чтобы не пострадать от качества света.
Способы взаимодействия магнитных полей, которые вращают ротор двигателя, различаются в зависимости от типа питающего напряжения. Это и есть главный фактор, влияющий на принцип работы электродвигателя.
При необходимости плавного пуска такого агрегата требуется преобразователь частоты, с рекомендациями по подключению которого можно ознакомиться тут.
Блоки плавного включения имеют разные ограничения на мощность. Потому при покупке лучше удостовериться, что данная модель способна выдержать высокие скачки напряжения. То есть прибор должен иметь предельный запас на 30% больше, чем подает ваша сеть.
Также важно знать общий показатель мощности всех ламп в доме. Диапазон мощности блоков, которые продаются сегодня, от 150 до 1000 ватт. Чем больше данный допустимый показатель, тем больше размеры аппарата
Учитывайте и это, так как вам нужно найти место для установки блока. Стоимость приборов защиты колеблется в пределах 200-400 рублей
Чем больше данный допустимый показатель, тем больше размеры аппарата. Учитывайте и это, так как вам нужно найти место для установки блока. Стоимость приборов защиты колеблется в пределах 200-400 рублей.
Устройства плавного включения для ламп накаливания
Монтаж устройства плавного включения(УПВЛ) для ламп накаливания или, плавного пуска(ПП), является ярким примером того, как можно правильно сэкономить на электричестве. Ситуация, когда часто перегорают одни и те же точечные светильники или лампы люстры, в офисе или квартире, знакома многим. Срок службы

При каждом таком нагреве, происходит её постепенное разрушение, ввиду того, что атомы вольфрама безвозвратно испаряются. Испарение происходит постепенно и неравномерно, что приводит к неизбежному перегоранию нити, в самом тонком месте. Соответственно, каждое включение и отключение лампы, приближает момент, её выхода из строя. Подключение плавного пуска, увеличивает время нагрева спирали до нескольких секунд, тем самым продлевая срок службы лампы, т.к. при плавном включении, испарение атомов вольфрама происходит в разы меньше. При использовании такой схемы включения, срок службы ламп может увеличится в 5-7 раз. Очевидна экономия времени и денег.

УПВЛ может использоваться в цепях 220 В переменного и 12 В, 24 В. постоянного тока. Устройство монтируется на разрыве фазного провода в схеме электропроводки помещения. В случае, если напряжение питания 12 В или 24 В, то плавный пуск подключается перед трансформатором, к его первичной обмотке. При подаче питания на ПП, изначально, напряжение на выходе равно 0, затем оно плавно повышается до номинального, за период времени Т, который зависит от мощности, типа и схемы, использованной в приборе плавного включения: на тиристоре, симисторе или микросхеме. При наличии навыков радиоэлектроники, подобные устройства может собрать любой радиолюбитель, т.к. электротехнические схемы, используемые для плавного зажигания ламп, относительно просты для монтажа. Ну а для тех, кто не обладает знаниями для самостоятельной сборки УПВЛ, в большинстве обычных и интернет магазинов, по продаже электротехнических изделий, представлены устройства ПП различных производителей с номиналами до 1500 Вт. Это Navigator, Tdm Electriv, Uniel, Гранит и др. По мимо своей основной функции, продление срока работы нити накаливания, устройства плавного включения обеспечивают и другую полезную функцию – это обеспечивание подачи стабильного напряжения, выполняя тем самым, защиту от скачков в сети. Место монтажа ПП, как правило в зависимости от габаритов — это распаечные коробки, подрозетники, за потолочное пространство и другие места, в которые есть быстрый и удобный доступ для замены или обслуживания. Подключение должно производиться со строгим соблюдением фазировки, показанной в инструкции.

Другим электротехническим прибором, позволяющим сэкономить на освещении жилища и продлить срок службы ламп накаливания является диммерный выключатель или светорегулятор. Прибор монтируется в стандартный подрозетник, вместо простого выключателя. Функции, которые выполняет диммер – это плавный розжиг лампы и возможность регулировки яркости ламп накаливания. По техническим характеристикам и устройству диммеры различают на механические и электронные. Механические диммерные выключатели характерны тем, что в них, регулирование яркости происходит путём кручения ручки потенциометра, электронные диммеры устроены сложнее – управление в них происходит с помощью микроконтроллера, а сама регулировка уровня освещённости, путём нажатия кнопок на корпусе или сенсора. Основные различия между этими двумя типами светорегулирующих устройств – варианты регулировки света и цена. Если в механическом светорегуляторе варианты управления сводятся к обычному кручению ручки яркости, то в электронном

Как изготовить блок защиты самостоятельно
Создать блок защиты можно по такой схеме:

Принцип функционирования блока:
- На старте полевой транзистор пребывает в закрытом состоянии. К нему поступает стабилизационное напряжение. Лампочка при этом не горит.
- Резистор (R1) и диод (VD1) передают напряжение на конденсатор (C1), вследствие чего он начинает заряжаться до 9,1 В. Это предельный показатель, ограниченный характеристиками стабилитрона.
- При достижении установленного напряжения транзистор начинает открываться, а сила тока повышаться. В токовом состоянии напряжение уменьшится, а спираль лампочки начнёт постепенно разогреваться.
- Уровень разрядки конденсатора контролируется вторым резистором. За счёт этого конденсатор продолжает разрядку после отсоединения питания.




























