Ночник из фанеры 
Есть у любимой одна фотография, на которой она позирует в контровом свете в а-ля ковбойской шляпе. Периодически у меня возникала мысль сделать на ее основе какую-то поделку, но дальше мыслей это не шло. А тут затишье на работе, некий зуд в руках и наличие какого-никакого инструмента. Короче, все сошлось.
Приступим. Сама суть этой фотографии — темный силуэт на фоне света — подтолкнул меня думать в сторону светильника — ночника. Подготовил все необходимое: материалы (кусок фанеры, кусок двп с белым покрытием, светодиодную ленту из Фикспрайса, двухсторонний скотч, баллончик краски), инструменты ( ручной лобзик, пилки к нему, дрель, сверло, наждачка, гравер с насадками). Погнали.
Предварительно распечатал эту фотографию на формат А3. Так как в наличии был только принтер А4, пришлось печатать картинку из двух листов в режиме постера. Для экономии чернил перед распечаткой существенную часть силуэта залил в редакторе белым цветом. Я не жадный, я домовитый (с) )))
Примерил на обрезок фанеры картинку — влезает! Отлично! Приклеиваю с обратной стороны картинки двухсторонный скотч (можно было конечно использовать и копировальную бумагу, но под рукой ее не оказалось, а вот скотч был). Далее креплю листы на фанеру.
Начал выпиливать ручным лобзиком, но меня хватило ненадолго. Взялся за электрический. Взял пилку с маленькими зубьями. В необходимых местах дрелью насверлил отверстия, чтобы можно было пилкой подлезть. Выпиливание пошло пошустрее ))
В первом приближении получилось вот такое.
Далее вот таким инструментом доработал мелкие детали. В принципе можно было обойтись и без него надфилями и наждачкой, но раз он есть, не стал отказывать себе в удовольствие поработать инструментом.
Дальше ободрал скотч, прошелся по плоскости фанеры наждачкой и запылил краской в два слоя с баллончика. Ага, прям так, без грунтовки. Ибо ее не было.
Прикинул подсветку. Пока на хомутах, чисто посмотреть
Получилось как-то так. Долго думал над рамой. Какое обрамление делать. Прикидывал овальное. Пока прикидывал — понял, что со своими кривыми руками я ровно разметить и отпилить не смогу. А еще же и объемное надо сделать, чтобы подсветку спрятать. Короче ломал я голову, ломал, а потом решил — минимализмь — наше всё! И сделал просто окружность фоном.
Окружность, как видите, у меня тоже не очень округлая получилась ))
Потом с обратной стороны сделал проставки, чтобы между силуэтом и задником можно было прикрепить светодиодную ленту. Посадил проставки на клей, ленту закрепил держателями кабеля. Фото к сожалению не сделал. Простите ((
Пока поставил дочке на стол. Когда пойму, где эта поделка обоснуется, тогда сделаю подвес сзади, или подставку снизу и смогу убрать питающий кабель с интересного места на заднюю часть ночника.
Благодарю за внимание!
Индикатор уровня звукового сигнала на светодиодах

Эта схема — простой индикатор уровня, построенный на основе популярной и недорогой микросхемы LM3916. Устройство отлично подойдёт для микшера, усилителя или другой аудио аппаратуры. Оно позволяет вести визуальный контроль уровня звукового сигнала, благодаря чему мы можем избежать перегрузок и связанных с ними искажений.
Принципиальная схема

На входе работает линейный выпрямитель переменного напряжения сигнала, он построен на основе операционного усилителя TL081, что позволяет поддерживать высокую точность также при входных сигналах порядка нескольких десятков милливольт. Конструкция платы позволяет разрезать её на 2 части и спаять под углом 90 градусов. Это позволит легко выполнить индикатор под монтаж на передней панели, причём сразу для двух каналов — стерео.
О функциях радиоэлементов
Резистор R4 (2,2 k) ограничивает ток светодиода, а R5 (4,7 k) выполняет функцию «искусственной массы» для операционного усилителя U2 (TL081). Входное сопротивление системы определяется номиналом R1 (470k). Элементы R1 (470k), R2 (470k), R3 (10k), C4, D11 (1N4007) и D12 (1N4007) — обвязка усилителя ОУ U2 (TL081), вместе они образуют выпрямитель. Схему необходимо питать напряжением 9-25 В. Среднее потребление тока составляет 10 мА при 12 В.
Сборка и настройка LED индикатора

Индикатор собираем на печатной плате. Монтаж следует начинать установки одной перемычки. В дальнейшем следует установить элементы R2 и R3, лежащие под U1 и R1, расположенным под U2. Порядок пайки остальных элементов является произвольным, но лучше сперва впаять панельки под микросхемы, так как из-за очень большого уплотнения радиоэлементов потом будет тяжелее. Если захотите сделать версию стерео индикатора — можете разрезать плату в месте между U1 и LED, спаяв обе части под прямым углом. Это позволит разместить 2 платы индикатора уровня близко друг к другу (как на фото).

Как сделать простые стерео индикаторы уровня сигнала на микросхеме AN6884
Индикаторы уровня сигнала, которые представлены в этой статье, собраны в виде модуля на четырех 5-канальных светодиодных драйверах AN6884. Индикатор уровня сигнала выполнен с двумя линейками LED-элементов, в которых установлены по десять светодиодов, обеспечивающие визуальное наблюдение за мощностью выходного сигнала усилителя.
Конечно можно собрать блок управления индикацией с использованием микроконтроллеров либо на двухканальной интегральной микросхеме LM3915, имеющей больший функционал по отображению звукового сигнала. Но у меня была цель изготовить такой модуль из самых доступных и дешевых компонентов, и вместе с этим расширить функциональные возможности этой нехитрой микросхемы AN6884.
Как было сказано выше, схема выполнена на 4 пяти-канальных интегральных микросхемах AN6884. Принцип их работы такой: звуковой сигнал подается в левый канал через цепочку включающую в себя электролитический конденсатор C1 и подстроечник R1 на левой паре микросхем. После этого сигнал идет на вход №1 первой AN6884, а подстроечным резистором устанавливается уровень напряжения, при котором начинает открываться первый из пяти в линейке светодиодов, относящихся к левому каналу усилителя.
Одновременно звуковой сигнал через подстроечный резистор R1 10kОм подается на R3 10kОм, который подключен к выводу №8 второй микросхемы левого канала. Этот переменный резистор, также устанавливает граничное напряжение, при котором открывается следующая пятерка светодиодов. Как правило, это LED-элементы уже другого цвета свечения — желтые и красные, сообщающие о пиковом значении выходного сигнала. Принцип работы правого канала абсолютно идентичен левому каналу.


| НАПРЯЖЕНИЕ | СОПРОТИВЛЕНИЕ R5, R6, R11, R12 | 
| 8-12 В | 47Ом | 
| 8-14 В | 68Ом | 
| 12-16 В | 91Ом | 
Модули индикаторов уровня сигнала для стерео усилителя выполнены на 2-х стеклотекстолитовых печатных платах. Для удобства монтажа, светодиодная линейка была собрана на отдельной плате, так как в таком варианте ее легче было крепить на передней панели корпуса. Соединяется она с модулем шлейфом проводов.


Процесс настройки светодиодного индикатора сводится к следующему. На оба канала подается сигнал низкой частоты 1000 Гц, используя при этом генератор, либо другой доступный источник, например компьютер или айфон. Далее нужно выставить самый низкий размах амплитуды, где то в пределах от 80 до 140 мВ, если нет осциллографа, тогда придется выставлять по слуху.
Теперь подстроечными резисторами R1 и R7 установить значение, при котором первые светодиоды левого и правого каналов начнут
слегка светится. Далее, нужно потихоньку поднимать размах синусоидального сигнала по входу, используя при этом генератор НЧ либо айфон, до тех пор, пока не начнут подсвечивать 5 и 15 светодиоды. На этом шаге продолжаем поднимать амплитуду еще немного, и теперь переменными резисторами R3 и R9 устанавливаем значение, при котором начнут подсвечивать 6 и 16 светодиоды. Вот и вся настройка.
Здесь можно скачать: Печатная плата на индикатор AN6884
Предыдущая запись Схемы усилителей для наушников своими руками
 Следующая запись Слушаем музыку в гоcтях у Павла Санаева
Окончание ремонта 1zr fe 
Через неделю, в итоге мотор был собран. Голову отшиловал, хотя шлифовка показала, что гбц была идеальная. Так же очистил клапана. Впускные, идеально очистила лимоная кислота, но не более 10-15 минут держать и потом отмывать остатки и чистить механически. Притер все клапана. Колпачки поменял.По поршневой поменял только кольца, очково было их вдавливать из отправки в цилиндр, делать надо аккуратно.Остатки движка, психанул, и мыл в тазу с бензином. Очень хорошо помогла губка из металлической стружки для посуды. Так же ей удобно чистить канавки поршней.Очень много переживал за герметик, что вдруг намазал мало или много, хотя всё делал по техдоку.Гбц тянул динамометрическим ключем по инструкции.В итоге вечером после всей сборки, когда ставил аккумулятор машина закрылась, а ключи остались в салоне. Я начал сомневаться, что может не стоит запускать двс или я просто лошара)После всех танцев по доставке вторых ключей из дома начался долгожданный запуск. Сначала прокрутил без подключённых катушек для распределения масло в двс. И потом запуск, сначала было много шума от отсутствия масла. Постепенно мотор стал работать тише.Машина стала на много интереснее ехать, ушли вибрации и постороние шумы двс.Теперь предстоит обкатка и контроль масла. Хотя так интересно топнуть на трассе, но нельзя.
- 
Фабрика 1 мая елочные игрушки 
- 
Куклы барби игрушечные барби 
- 
Елочные игрушки своими руками из подручных материалов в садик 
- 
Новогодние игрушки для мальчика 4 лет 
- Лесная мастерская игрушки из дерева официальный
3. Звуковой модуль для воспроизведения MP3
Следущий модуль очень похож по функционалу на предыдущий отличием является что модуль считывает MP3 файлы, а не записанный звук. Его название JQ6500
Модуль поддержывает до 5 кнопок при нажатии на которые воспроизводится соответствующий файл. Файлы записываются в модуль с помощью микро usb кабеля и воспроизводятся при замыкании контактов с 1 по 5 на землю. Вот схема подключения модуля. Также можно управлять воспроизведением с помощью компьютера или микроконтроллера подключаясь к модулю через Rx и Tx. Данный модуль можно использовать для сигнализации датчиков, игрушек и др поделок.
Ка2284 индикатор уровня сигнала схема подключения
Индикаторы уровня сигнала
В данной статье мы будем рассматривать три самые распространённые микросхемы индикаторов уровня, а именно KA2284 (AN6884) , LM3914 ( LM3915, LM3916 ) и A227D (К1003ПП1) .
И так, приступим! Я думаю рассказывать что такое индикатор уровня не нужно.
Начнем мы с A227D ( аналог К1003ПП1) .
Основные технические характеристики
Рис 1. Принципиальная схема
R8 — регулировка зажигания первого светодода. R10 — регулировка зажигания последнего светодиода. Цепь R4,C3 задает время задержки выключения светодиодов (инерционность индикатора)
Рис 3. Схема подключения светодиодов в режиме «бегущая точка»
Резистивный делитель на входе индикатора определяет максимальный уровень сигнала на входе ИМС. В случае исполнения УНЧ по мостовой схеме вход индикатора подключается к одному из плеч усилителя.
Плавно переходим к AN6884 (аналог KA2284) :
Светодиодный индикатор уровня сигнала предназначен для индикации уровня переменного сигнала.
ЗВУКОВОЙ ИНДИКАТОР
Всем самодельщикам привет! Как-то разбирая свои запасы наткнулся на два люминесцентных индикатора с советских магнитофонов. Один оказался рабочий. Решил с него сделать что-то необычное. Ну тут и понеслось… Второй звуковой индикатор решил собрать на микросхемах LM3915 в виде стрелок из светодиодов, ну а третий из вакуумных индикаторов ИВ-26 из промышленных электронных часов, и всё это дело оформить в корпус. Для LM3915 вытравил две платы (одна для светодиодов), светодиоды в smd корпусе выпаял из LED ленты, собрал платы — включил — всё прекрасно заработало. Для ИВ-26 пришлось задействовать платки индикаторов с китайской магнитолы на микросхеме AN6884. Осталось дело за корпусом, вырезал из ДВП панели, склеил их между собой при помощи деревянных брусочков и клея «Момент». Для индикаторов в корпусе вырезал окно. Зашпаклевал, зачистил и обклеил чёрной плёнкой. Фальш-панель обрезал из профиля из-под гипсокартона. Так как для питания нужно было 5 разных напряжений (+12 -12 26 3,5 6,3 вольта), мотать трансформатор не стал — порылся в закромах и нашёл подходящие трансики и к ним спаял простейшие стабилизаторы. Всё это дело закрепил в корпусе при помощи термоклея. Общий выключатель и регулятор уровня расположил сзади конструкции. Для передней панели вырезал пластину из стекла, просверлил 3 отверстия под выключатели. Красивее было бы тонированное стекло, но его не нашёл, думаю затонировать автомобильной плёнкой. Теперь смотрите на фотоотчёт и видеоролики работы индикаторов, специально для нашего любимого сайта radioskot.ru
Видео работы индикаторов в УНЧ
https://youtube.com/watch?v=5Gwy8h3squQ
Получилось вот такое неплохое дополнение в аудиостойку. Можете собрать тоже подобное для своего УМЗЧ, а можете взять какой-то отдельный модуль. Желаю всем удачных конструкций! С Вами был Ивченко Алексей.
Форум
Обсудить статью ЗВУКОВОЙ ИНДИКАТОР
Сделал парные Интернет-лампы 
Скинули мне как-то раз вот такую картинку, с Пикабу кстати.
Это — лампы дружбы, которые подключаются к Интернету и могут управлять друг другом, где бы они не находились. Давайте сделаем такие! Благо китайский микроконтроллер стоит 2 бакса, а обмениваться данными можно через бесплатный MQTT сервис.
Нам понадобится светильник из Фикс-прайса
И некоторая электроника. Ссылки на компоненты и вся информация есть на странице проекта у меня на сайте.
Нужно налепить ленту и разместить всю остальную электронику:
Лампа настраивается через веб-интерфейс и работает через бесплатный MQTT сервис, все подробности настройки — в видео выше.
Лампа кстати снабжена ИК датчиком, и её пара всегда показывает, есть ли кто рядом с лампой.
Индикатор аудио сигнала на Ka2284
Недавно в руки попал старый музыкальный центр – почти на халяву. Поскольку сам аппарат был не рабочим, решил разобрать на запчасти, ремонтировать не охота (поломок было много), к тому же само устройство довольно старое, а в моей аудио системе имелся новенький музыкальный центр. Полезных железяк под корпусом много – силовой трансформатор, плата с усилителем мощности, основная плата и панель управления. На основной плате имелись несколько отдельных блоков – блок радиоприемника, предварительные усилители, электронный регулятор громкости, индикатор уровня выходного сигнала.
Сразу выпаял микросхему индикатора и электронного регулятора. В этой статье рассмотрим конструкцию простого индикатора выходного сигнала на микросхеме Ka2284 – то, что было использовано в музыкальном центре.

Для сбора схемы понадобиться всего несколько компонентов и 5 светодиодов любого цвета (сама микросхема предназначена для работы с 5-ю светодиодами).

Напряжение питания………………………3,5 – 15 В Ток покоя………………………………………7 – 10 мА Выходной ток…………………………………7 – 10 мА Минимальное входное напряжение……50 мВ Частотный диапазон………………………..20 – 20000 Гц Диапазон индикации ……………………….18 – 20 dB
Для запуска микросхемы я выбрал питание 7.2-7.4 Вольт (два последовательно соединенных аккумулятора от мобильных телефонов). Чувствительность по входу регулируется подстроечным резистором на 10кОм.


Ограничитель для светодиодов подбирается исходя от напряжения питания, в моем случае использовал резистор на 220 Ом 0,25 вт.
Микросхема довольно чувствительная, работает даже от выхода для наушников ноутбука. Может подключаться как к входу, так и к выходу усилителя мощности низкой частоты, предварительно настроив чувствительность по входу, возможно пригодится дополнительный резистор на входе.


Индикатор может быть использован в для получения красивых световых эффектов и станет отличным дополнением к самодельному усилителю. Из-за минимального количества компонентов в обвязке, монтаж выполнил на макетной плате, сама плата получается очень даже миниатюрной.
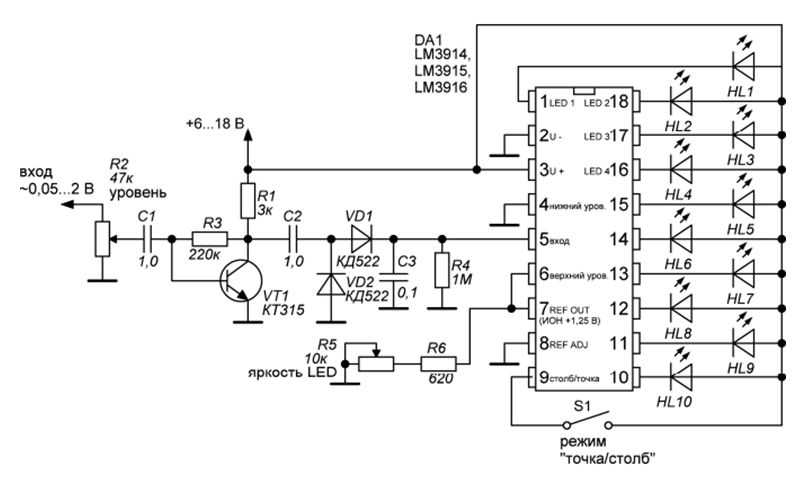
Индикатор уровня сигнала на светодиодах
Определить уровень сигнала на индикаторных светодиодах необходимо для решения нескольких задач (показатели тока и напряжения, смены фазы), но наиболее часто такая схема применяется именно для отображения уровня звука.
В современной электронике индикаторные светодиоды отчасти уступили место устройствам на ЖКИ и светодиодных матрицах. Но схема такого типа не только наглядно показывает уровень сигнала, она также проста в реализации и довольно наглядна.
Из чего собрать светодиодный индикатор уровня?
За основу могут быть взяты аналого-цифровые преобразователи (АЦП) LM3914-16. Эти микросхемы способны управлять как минимум 10 диодами, а при добавлении новых чипов количество лампочек может увеличиваться практически до бесконечности. Индикатор может иметь любой цвет, а над исполнением корпуса лучше подумать заблаговременно, чтобы потом это не стало неожиданностью.
LM3914 имеет линейную шкалу, которая может также использоваться для измерения напряжения, а 15 и 16 – логарифмическую, но при этом цоколевка у микросхем ничем не отличается.
Светодиоды при этом могут быть любыми, импортными или отечественными, главное, чтобы они подходили для выполнения поставленной задаче. Например, можно использовать простейшие диоды АЛ307, но можно и более сложные.
Расчет схемы индикатора
Составление данного устройства не требует никаких специальных навыков. Расчет показателей тока и напряжения можно произвести в любой программе, как и чертеж.
Одна из «ножек» (9) микросхемы подключается к положительному входу подачи напряжения. Таким образом светодиоды будут управляться как единый столбец. Для того чтобы иметь возможность самостоятельно регулировать режимы при смене фазы, схема должна включать в себя переключатель, но может спокойно обойтись и без него, если эта опция не нужна.Ток, проходящий через светодиоды для заданного напряжения и фазы можно рассчитать так:
Ic = 12,5/R
R – сопротивление на 7 и 8 «ножках»
Для тока в 1 мА R=12,5 / 0,001 А = 12,5 кОм.
А для тока в 20мА R=625 Ом.
Внедрение подстроечного резистора даст возможность регулировать яркость свечения, при отсутствии такой необходимости можно поставить обычный. Номиналы для них будут 10 кОм и 1 кОм соответственно.

Конечная схема светодиодного индикатора уровня получится приблизительно такой.
Она идеально подходит для моно-сигнала, но для стерео- придется составить ещё одну на второй канал. Они могут объединяться через обычный сетевой кабель с учетом фазы. Отменный вариант – сделать две одинаковые схемы, выполненные в разных цветах для демонстрации уровня каждого из каналов. Устройства также могут менять свой цветовой диапазон, но такая реализация будет несколько сложнее.
Величина C3 может быть равной 1 мкф при условии, что R4=100 кОм. Номинал R2 можно подбирать из диапазона 47-100 кОм.
В данной схеме используется транзистор КТ 315, но его можно заменить любым другим с подходящими параметрами (фазы сигнала, тока, вел-на напряжения, p-n переход).
В итоге получится приблизительно такое устройство:

Собрать индикатор уровня сигнала своими силами – вполне решаемая задача. Главное – найти из чего будет составляться схема, а после – уделить немного времени проверке и отладке устройства.
ИНДИКАТОР ВЫХОДНОЙ МОЩНОСТИ НА СВЕТОДИОДАХ
Приблизительно год назад загорелся идеей собрать преобразователь напряжения 12-220 вольт. Для реализации понадобился трансформатор. Поиски привели в гараж, где был найден усилитель Солнцева, собранный мною лет 20 назад. Просто извлечь трансформатор и таким образом уничтожить усилитель не поднялась рука. Родилась идея его реанимировать. В процессе оживления усилителя многое подверглось изменениям. В том числе индикатор выходной мощности. Схема прежнего индикатора была громоздкой, собрана на К155ЛА3 и т.д. Найти ее не помог даже интернет. Зато была найдена другая очень простая, но от того не менее эффективная схема индикатора выходной мощности.
Схема LED индикатора
Данная схема достаточно хорошо описана на просторах интернета. Здесь лишь вкратце расскажу (перескажу) о ее работе. Индикатор выходной мощности собран на микросхеме LM3915. Десять светодиодов подключены к мощным выходам компараторов микросхемы. Выходной ток компараторов стабилизирован, поэтому отпадает необходимость в гасящих резисторах. Напряжение питания микросхемы может находиться в пределах 6…20 В. Индикатор реагирует на мгновенные значения звукового напряжения. У микросхемы LM3915 делитель рассчитан так, что включение каждого последующего светодиода происходит при увеличении напряжения входного сигнала в v2 раз (на 3 дБ), что удобно для контроля мощности УМЗЧ.
Сигнал снимается непосредственно с нагрузки — акустической системы УМЗЧ — через делитель R*/10k. Указанный на схеме ряд мощностей 0,2-0,4-0,8-1,6-3-6-12-25-50-100 Вт соответствует действительности, если сопротивление резистора R*=5,6 кОм для Rн=2 Ом, R*= 10 кОм для Rн=4 Ом, R*= 18 кОм для Rн=8 Ом и R*=30 кОм для Rн=16 Ом. LM3915 дает возможность легко менять режимы индикации. Достаточно лишь подать на вывод 9 ИМС LM3915 напряжение, и она перейдет с одного режима индикации в другой. Для этого служат контакты 1 и 2. Если их соединить, то ИМС перейдет в режим индикации «Светящийся столбик», если оставить свободными — «Бегущая точка». Если индикатор будет эксплуатироваться с УМЗЧ с иной максимальной выходной мощностью, то нужно подобрать лишь сопротивление резистора R*, чтобы светодиод, подключенный к выводу 10 ИМС, светился при максимальной мощности УМЗЧ.
Как видите, схема проста и не требует сложной настройки. Благодаря широкому диапазону питающих напряжений для ее работы использовал одно плечо импульсного двухполярного блок питания УМЗЧ +15 вольт. На входе сигнала вместо подбора отдельных резисторов R* установил переменное сопротивление номиналом 20 кОм, что сделало индикатор универсальным для акустики разного сопротивления.
Для смены режимов индикации предусмотрел установку перемычки или кнопки с фиксацией. В финале замкнул перемычкой.
Сам усилитель Солнцева рассчитан на выходную мощность 70 Ватт на канал при 4 Омах нагрузки. В качестве акустических систем использую югославские HZK 12031 номинальной мощность 100 Ватт. Переменные сопротивления установил в значения 10 кОм для мощности 100 Ватт.
Печатные платы выполнены методом ЛУТ. Травление проводилось перекисью водорода, лимонной кислотой и поваренной солью из расчета 50 мл перекиси, 2 ч.л. кислоты и чайная ложка соли.
На плату, где размещены светодиоды, добавил светодиоды и их ограничительные резисторы для индикации аварии питания усилителя мощности. В случае нештатной ситуации по + 27 Вольт будут загораться верхние 11 и 12 светодиоды в верхнем ряду (красные), по -27 Вольт 23 и 24 светодиоды нижнего ряда (жаль не нашел светодиодов синего цвета для наглядности).
В случае, если эта часть индикатора не требуется, то всегда можно прибегнуть к услугам Sprint-Layout и убрать лишнее. Для удобства монтажа и главное доступности в случае ремонта разделил индикатор на две платы.
Как показали испытания и дальнейшая эксплуатация – схема проста, надежна и достойна рекомендаций к повторению.
Видео
Напоследок добавлю, что на основе данной схемы можно построить так же индикатор уровня звукового сигнала, т.е. подавать сигнал не с УМЗЧ, а, например, с предварительного усилителя. Для этого необходимо лишь раскачать входной сигнал дополнительными каскадами усиления. Автор материала — Кондратьев Николай, г. Донецк.
Схема электрическая включения ISD1820
- Перемычка SW1 переводится в замкнутое положение, для сквозного прохождения звука от микрофона если используется внешний усилитель.
- Перемычка SW2 переводится в замкнутое положение, если необходимо бесконечное циклическое воспроизведение записи.
Мощности достаточно для подключения динамика до 1 ватта. Звук при этом средней громкости. Субъективно маловато высоких, но в принципе чёткость на уровне. С самостоятельным подключением справится даже чайник, ведь всё что требуется от человека — подать питание. А остальное уже собрано на плате: микрофон, кнопки, светодиод и так далее. Даже динамичек через разъём подключен.
Если же вы упорно желаете сэкономить и спаять девайс своими руками — вот архив с платой. От аккумулятора оно тянет 0,2 мА при молчании и 40 мА на проигрывании звука. Верхняя граница напряжения питания не менее 8 вольт (случайно подал и ничего не сгорело — работало).

 
            

























