Описание микросхемы
Стабилизация и преобразование напряжения — это немаловажная функция, которая используется во многих устройствах. Это всевозможные регулируемые источники питания, преобразующие схемы и высококачественные встраиваемые блоки питания. Большинство бытовой электроники сконструированного именно на этой МС, потому что она имеет высокие рабочие характеристики и без проблем коммутирует достаточно большой ток.
MC34063 имеет встроенный осциллятор, поэтому для работы устройства и старта преобразования напряжения в различные уровни достаточно обеспечить начальное смещение путем подключения конденсатора ёмкостью 470пФ. Этот контроллер пользуется огромной популярностью среди большого количества радиолюбителей. Микросхема хорошо работает во многих схемах. А имея несложную топологию и простое техническое устройство, можно легко разобраться с принципом ее работы.
Как ШИМ рассматривать этот контроллер не стоит, так как в нем отсутствует немаловажный компонент – устройство коррекции ошибки. Из-за чего на выходе микросхемы может возникать погрешность. А для исключения ошибки на выходе рекомендуется подключать хотя бы простой LC-фильтр. Также она является одной из самых доступных в ценовом диапазоне, поэтому большинство полезных устройств сконструированы именно на этом контроллере.
Микросхема имеет небольшой запас по мощности, поэтому в критических режимах она вполне сможет выстоять, но кратковременно. Поэтому при разработке любых устройств на базе этого ШИМ следует грамотно выбирать параметры компонентов и производить расчет MC34063 в соответствии с режимами работы. А чтобы облегчить процесс расчета параметров устройств на базе этой интегральной схемы, можно воспользоваться mc34063 калькулятором.
Редакторы сайта советуют ознакомиться с основами теоретической электротехники для начинающих.
Application Notes
-
Application of the MC34063 Switching Regulator (Rev. B)
PDF, 169 Кб, Версия: B, Файл опубликован: 6 ноя 2007This application report provides the features that are necessary to implement dc-to-dc fixed-frequency schemes with a minimum number of external components using the MC34063. This device represents significant advancements in ease of use with highly efficient and, yet, simple switching regulators. The use of switching regulator is becoming more pronounced over that of linear regulators, because of
-
Adding shutdown feature to MC33063A, MC34063A switching regulators
PDF, 228 Кб, Файл опубликован: 5 фев 2013
Что такое источник питания?
Источник энергии — это место, откуда возникает энергия. Поскольку энергия не может быть создана, во Вселенной нет источника всей энергии, но мы можем идентифицировать родительский источник в другой форме энергии. Например, источником энергии Земли может быть солнце. Точно так же источник, из которого производится электричество, является источником электричества.
Электроэнергия производится из разных источников. В глобальном масштабе основными источниками производства электроэнергии являются уголь, природный газ, гидроэнергетика и атомная энергия. Кроме того, для производства также используются такие источники, как углеводородное топливо, солнечная энергия, приливные волны, топливо из биомассы, ветер и геотермальная энергия. Доступность источников, стоимость единицы продукции, инфраструктуры и т. Д. Учитываются при выборе источников для массового производства электроэнергии. Кроме того, химические соединения используются в качестве источника в батареях, таких как литий-ионные батареи, никель-кадмиевые батареи, автомобильные батареи и т. Д.

Некоторые источники, такие как ядерная энергия и уголь, используются для выработки тепла, которое кипит вода для производства пара, который запускает паровую турбину. Турбина используется с генератором, который преобразует кинетическую энергию в электричество. Во всех вышеперечисленных случаях, за исключением солнечной энергии, для производства электроэнергии используется генератор. Солнечное электричество, производимое фотоэлектрическими панелями, — единственный метод, не требующий механического преобразования энергии.
Сетевой фильтр
Сетевой фильтр – выглядит как удлинитель, у которого несколько розеток и один или несколько выключателей. Основное его назначение – сглаживать (фильтровать) помехи и скачки напряжения.

Внешний вид сетевого фильтра
Выбор сетевого фильтра
Стоимость сетевого фильтра указанного на фотографии — около 4$ (30 грн./100 р.). Немного лучшую защиту дают модели чуть дороже – от 6$, уже хорошую защиту – от 12$, а наилучшую защиту – модели от 20$.
При покупке обратите внимание на характеристики сетевого фильтра:
- длину кабеля (1,8 м / 3 м / 5 метров);
- ток импульсной помехи, выдерживаемый ограничителем (от 3500 А до 10 000 А);
- максимальный ток (не менее 10 А);
- количество и тип розеток.
Как и при покупке любого другого устройства, экономия должна быть в разумных пределах. Самые дешевые модели, по сути, простые удлинители с выключателями, а функции фильтрации в них минимальны или вообще отсутствуют. Делайте выводы.
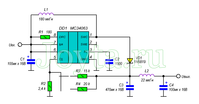
Схема включения на понижение напряжения и стабилизации
Из схемы видно, что ток в выходном транзисторе ограничивается резистором R1, а времязадающим компонентов для установки необходимой частоты преобразования является конденсатор C2. Индуктивность L1 накапливает в себе энергию при открытом транзисторе, а по его закрытию разряжается через диод на выходной конденсатор. Коэффициент преобразования зависит от соотношения сопротивлений резисторов R3 и R2.
ШИМ-стабилизатор работает в импульсном режиме:
При открытии биполярного транзистора индуктивность набирает энергию, которая затем накапливается на выходной ёмкости. Такой цикл повторяется постоянно, обеспечивая стабильный выходной уровень. При условии наличия на входе микросхемы напряжения 25В на ее выходе оно составит 5 В с максимальным выходным током до 500мА.
Напряжение можно увеличить путем изменения типа отношения сопротивлений в цепи обратной связи, подключенной к входу. Также он используется в качестве разрядного диода в момент действия обратной ЭДС, накопленной в катушке в момент ее заряда при открытом транзисторе.
Применяя такую схему на пpaктике, можно изготовить высокоэффективный понижающий преобразователь. При этом микросхема не потрeбляет избыток мощности, которая выделяется при снижении напряжения до 5 или 3,3 В. Диод предназначен для обеспечения обратного разряда индуктивности на выходной конденсатор.
Импульсный режим понижения напряжения позволяет значительно экономить заряд батареи при подключении устройств с низким потрeблением. Например, при использовании обычного параметрического стабилизатора на его нагрев во время работы уходило по меньшей мере до 50% мощности
А что тогда говорить, если потребуется выходное напряжение в 3,3 В? Такой понижающий источник при нагрузке в 1 Вт будет потрeбллять все 4 Вт, что немаловажно при разработке качественных и надёжных устройств
Как показывает пpaктика применения MC34063, средний показатель потерь мощности снижается как минимум до 13%, что стало важнейшим стимулом для ее пpaктической реализации для питания всех низковольтных потребителей. А учитывая широтно-импульсный принцип регулирования, то и нагреваться микросхема будет незначительно. Поэтому для ее охлаждения не потребуется радиаторов. Средний КПД такой схемы преобразования составляет не менее 87%.
Регулирование напряжения на выходе микросхемы осуществляется за счёт резистивного делителя. При его превышении выше номинального на 1,25В компоратор переключает триггер и закрывает транзистор. В этом описании рассмотрена схема на понижение напряжения с выходным уровнем 5В. Чтобы изменить его, повысить или уменьшить, необходимо будет изменить параметры входного делителя.
Для ограничения тока коммутационного ключа применяется входной резистор. Рассчитываемый как отношение входного напряжения к сопротивлению резистора R1. Чтобы организовать регулируемый стабилизатор напряжения к 5 выводу микросхемы подключается средняя точка переменного резистора. Один вывод к общему проводу, а второй к питанию. Работает система преобразования в полосе частот 100кГц, при изменении индуктивности она может быть изменена. При уменьшении индуктивности повышается частота преобразования.
MC34063 Calc
MC34063 Calc — это удобная программа для расчета преобразователей напряжения на микросхеме MC34063. MC34063 – универсальная микросхема для самых простых импульсных преобразователей. Как известно, по сравнению с традиционными линейными, импульсные преобразователи являются более эффективными. На MC34063 можно построить понижающие, повышающие и инвертирующие преобразователи без применения внешних переключающих транзисторов.
Основные технические хаpaктеристики MC34063:
- Широкий диапазон значений входных напряжений: от 3 В до 40 В;
- Высокий выходной импульсный ток: до 1,5 А;
- Регулируемое выходное напряжение;
- Частота преобразователя до 100 кГц;
- Точность внутреннего источника опopного напряжения: 2%;
- Ограничение тока короткого замыкания;
- Низкое потрeбление в спящем режиме.
Подробную информацию по микросхеме можно получить из документации
Программа позволяет рассчитывать все три топологии преобразователей. Тип преобразователя определяется автоматически из введенных параметров (Vin > Vout — понижающий, Vin LM317 Calc — это удобная программа для расчета стабилизатора напряжения с использованием микросхемы LM317. В случае если в схеме нужен стабилизатор на какое-то не стандартное напряжение, то прекрасным и простым решением будет использование популярного интегрального стабилизатора LM317T (корпус TO-220).
Основные технические хаpaктеристики LM317:
- Широкий диапазон значений выходных напряжений от 1,2 до 37 В;
- Высокий выходной импульсный ток: до 1,5 А;
- Максимальная рассеиваемая мощность 20 Вт;
- Встроенная защита от короткого замыкания;
- Встроенная защита от перегрева.
Подробную информацию по микросхеме можно получить из документации
Программа позволяет производить расчет выходного напряжения по известным значениям сопротивлений R1 и R2, а также расчет R1 (или R2) по известным значениям Vout и R2 (или R1). Для удобства в окне программы приводится схема стабилизатора. Программа выводит точное значение сопротивлений резисторов, а также стандартное значение (из ряда E24). При работе с программой необходимо учитывать, что окно ввода рассчитываемого значения, будет недоступно для ввода (поскольку это значение и будет рассчитано). Интерфейс программы представлен ниже.
Простая и регулируемая схемы МС34063

Автор не стал делиться печатной платой, поэтому разработал свой похожий вариант. Скачать его вместе с докуметацией и другими нужными для сборки файлами можно в общем архиве .

Стабилизатор отлично работает. Собирал неоднократно. Правда отличия от даташита не в лучшую сторону. Ограничительный резистор ставить настоятельно рекомендуется. Иначе при наличии на выходе больших емкостей, может вызвать пробой внутри микросхемы. Включение паралельно двух диодов не оправдано. Лучше ставить один по мощнее. Хотя для тока 500 мА и такого с гловой хватит. Для больших токов, желательно ставить внешний транзистор. Хотя микросхема по даташиту и рассчитана на 1,5 А, но рабочий ток больше 500 мА не рекомендуется.

Ниже представлена схема повышающего DC-DC конвертера, построенного по топологии boost, который, при подаче на вход напряжения 5…13В, на выходе выдает стабильное напряжение 19В. Таким образом, с помощью данного преобразователя можно получить 19В из любого стандартного напряжения: 5В, 9В, 12В. Преобразователь рассчитан на максимальный выходной ток порядка 0,5 А, имеет небольшие размеры и очень удобен.
Для управления преобразователем используется широко распространённая микросхема .
В качестве силового ключа используется мощный n-канальный MOSFET, как наиболее экономичное с точки зрения КПД решение. У этих транзисторов минимальное сопротивление в открытом состоянии и как следствие — минимальный нагрев (минимальная рассеиваемая мощность).
Поскольку микросхемы серии 34063 не приспособлены для управления полевыми транзисторами, то лучше применять их совместно со специальными драйверами (например, c драйвером верхнего плеча полумоста ) — это позволит получить более крутые фронты при открытии и закрытии силового ключа. Однако, при отсутствии микросхем драйверов, можно вместо них использовать «альтернативу для бедных»: биполярный pnp-транзистор с диодом и резистором (в данном случае можно, поскольку исток полевика подключен к общему проводу). При включении MOSFET затвор заряжается через диод, биполярный транзистор при этом закрыт, а при отключении MOSFET биполярный транзистор открывается и затвор разряжается через него.
Схема:
Детали:
L1, L2 — катушки индуктивности 35 мкГн и 1 мкГн, соответственно. Катушку L1 можно намотать толстым проводом на кольце с материнской платы, только найдите кольцо диаметром побольше, потому что родные индуктивности там всего по несколько микрогенри и мотать возможно придётся в пару слоёв. Катушку L2 (для фильтра) берём готовую с материнки.
С1 — входной фильтр, электролит 330 мкФ/25В
С2 — времязадающий конденсатор, керамика 100 пФ
С3 — выходной фильтр, электролит 220 мкФ/25В
С4, R4 — снаббер, номиналы 2,7 нФ, 10 Ом, соответственно. Во многих случаях без него вообще можно обойтись. Номиналы элементов снаббера сильно зависят от конкретной разводки. Расчёт проводят экспериментально, уже после изготовления платы.
С5 — фильтр по питанию микрухи, керамика на 0,1 мкФ
http://сайт/datasheets/pdf-data/2019328/PHILIPS/2PA733.html
| C этой схемой также часто просматривают: |
Для питания портативной электронной аппаратуры в домашних условиях зачастую используют сетевые источники питания. Но это не всегда бывает удобно, поскольку не всегда по месту использования имеется свободная электрическая розетка. А если необходимо иметь несколько различных источников питания?
Одно из верных решений это изготовить универсальный источник питания. А в качестве внешнего источника питания применить, в частности, USB-порт персонального компьютера. Не секрет, что в типовом предусмотрено питание для внешних электронных устройств напряжением 5В и токе нагрузки не более 500 мА.
Но, к сожалению, для нормальной работы большинства переносной электронной аппаратуры необходимо 9 или 12В. Решить поставленную задачу поможет специализированная микросхема преобразователь напряжения на MC34063
, которая значительно облегчит изготовление с требуемыми параметрами.
Другие режимы работы
Кроме режимов работы на понижение и стабилизацию, также довольно часто применяется повышающий. Схема подключения отличается тем, что индуктивность находится не на выходе. Через нее протекает ток в нагрузку при закрытом ключе, который отпираясь, подаёт на нижний вывод индуктивности отрицательное напряжение.
Диод, в свою очередь, обеспечивает разряд индуктивности на нагрузку в одном направлении. Поэтому при открытом ключе на нагрузке формируется 12 В от источника питания и максимальный ток, а при закрытом на выходном конденсаторе оно повышается до 28В. КПД схемы на повышение составляет как минимум 83%. Схемной особенностью при работе в таком режиме является плавное включение выходного транзистора, что обеспечивается ограничением тока базы посредством дополнительного резистора, подключенного к 8 выводу МС. Тактовая частота работы преобразователя задаётся конденсатором небольшой ёмкости, преимущественно 470пФ, при этом она составляет 100кГц.
Выходное напряжение определяется по следующей формуле:
Uвых=1,25*R3 *(R2+R3)
Используя вышеуказанную схему включения микросхемы МС34063А, можно изготовить повышающий преобразователь напряжения с питанием от USB до 9, 12 и более вольт в зависимости от параметров резистора R3. Чтобы провести детальный расчет характеристик устройства, можно воспользоваться специальным калькулятором. Если R2 составляет 2,4кОм, а R3 15кОм, то схема будет преобразовать 5В в 12В.
Стабилизатор
Фотография регулятора напряжения Быстрая Электроника
Интегральный стабилизатор напряжения (ICs) совместим с постоянным (как правило, 5, 12 и 15В) или переменные выходным напряжением. Они также оцениваются по максимальному току, который они могут пропустить. Отрицательное регулирование напряжения доступно, главным образом для использования в двухполупериодных схемах. Большинство регуляторов включает некоторую автоматическую защиту от чрезмерного тока (защита от перегрузки) и перегрева (тепловая защита). Большинство интегральных стабилизаторов постоянного напряжения имеют 3 электропровода и выглядят как транзисторы большой мощности, такие как 7805 +5В 1A стабилизатор, показанный справа. Они включают отверстие для того, чтобы приложить теплоотвод в случае необходимости.
Описание схемы преобразователя
Ниже представлена принципиальная схема варианта источника питания, позволяющего получить 9В или 12В из 5В USB-порта компьютера.
За основу схемы взята специализированная микросхема MC34063 (ее российский аналог К1156ЕУ5). Преобразователь напряжения MC34063 представляет собой электронную схему управления DC / DC — преобразователем.
Она имеет температурно-компенсированный источник опорного напряжения (ИОН), генератор с изменяемым рабочим циклом, компаратор, схему ограничения по току, выходной каскад и сильноточный ключ. Эта микросхема специально изготовлена для использования в повышающих, понижающих и инвертирующих электронных преобразователях с наименьшим числом элементов.
Выходное напряжение, получаемое в результате работы, устанавливается двумя резисторами R2 и R3. Выбор производится из расчета, что на входе компаратора (вывод 5) должно быть напряжение равное 1,25 В. Вычислить сопротивление резисторов для схемы можно используя несложную формулу:
Зная необходимое выходное напряжение и сопротивление резистора R3, можно довольно легко определить сопротивление резистора R2.
Так как выходное напряжение определяется , можно значительно улучшить схему, включив в схему переключатель, позволяющий получать всевозможные значения по мере необходимости. Ниже приведен вариант преобразователя MC34063 на два выходных напряжения (9 и 12 В)
Опубліковано
16.09.2011
Мне потребовалось из более высокого напряжения получить 5В (а впоследствии 3.3В). При этом требовалось обеспечить экономичность, поскольку источником питания был аккумулятор и его заряд не бесконечный. Возможности организовать теплоотвод так же не будет, схема будет герметизирована. Линейные стабилизаторы напряжения, такие как LM7805
и им подобные, здесь не помогут. Нужен импульсный преобразователь (DC-DC Converter), т.е. понижающий Step-Down преобразователь напряжения. Преимущества импульсного преобразователя очевидны – высокая эффективность, не требует теплоотвода (по крайней мере, если и греются, то не так сильно как линейные преобразователи). Существует масса специализированных микросхем, например LM2574
, LM2594
, LM267х
, LT1073
, L4971
, ST1S03
, AS1333
, ST1S03
, ST1S06
, ST1S09
, ST1S10
, ST1S12
(ST1Sxx
– очень достойная серия). Они существуют в разных корпусах для разных выходных напряжений и токов. Стоимость таких микросхем около 3 евро, однако мне требуется надежное и не дорогое решение. Микросхема MC34063
– это то, что нам сейчас надо. MC34063
очень распространена, купить можно без проблем. Стоимость всего от 0,2 евро! Работает с напряжением от 3 до 40 вольт, Максимальный ток 1.5А, частота преобразования 100KHz. Кстати, на ее базе можно собрать и повышающий преобразователь (см. так же “ ”), но сейчас мы займемся понижающим.
Схема взята из документации. У меня не было ограничивающего резистора 0,33 Ом (Rsc), я его убрал на свой страх и риск. Диод Шотки поставил тот который был. Номиналы входного и выходного конденсаторов также отличаются. Для первого тестового варианта сойдет, но лучше на этом не экономить. Получилась вот такая платка:
На фото импульсный понижающий преобразователь с выходным напряжением 3.3 В. Номиналы резисторов R1=5,1КОм, R2=10КОм. Согласно документации MC34063
максимальный коммутируем ток 1.5А. Мне не приходилось нагружать более 0,2А, поэтому “практический потолок” сообщить не могу. Но при такой нагрузке при входном напряжении 12В все элементы схемы остаются холодными. Здесь можно воспользоваться формой для расчета параметров схемы: http://www.nomad.ee/micros/mc34063a/index.shtml
Смотри так же:
Схема проекта
Основой преобразователя является многим уже хорошо известная микросхема MC34063, которая представляет собой чип-контроллер, содержащий основные компоненты, необходимые для изготовления преобразователей DC-DC. Система компенсируется термически, имеет источник опорного напряжения, компаратор и генератор с регулировкой.

Конденсатор C3 (1nF) определяет частоту внутреннего генератора. При такой емкости частота колебаний будет порядка 40 кГц. Конденсатор C1 (470uF/25V) фильтрует напряжение питания, а C2 (1nF) фильтрует напряжение, отвечающее требованиям внутреннего компаратора с делителя R1 (10k) к R3 (1М) + PR1 (1М). На ножке 5 микросхемы U1 при стабильной работе держится напряжение 1.25 В. И теперь считаем теоретический диапазон выходных напряжений: 125 В (потенциометр к 0) до 250 В (потенциометр на максимальное значение).
Резистор R2 (2,2 Ома) небольшого сопротивления работает как датчик тока, ограничивая амплитуду тока на входе, а, следовательно, энергоэффективность системы. Преобразователь работает в двух циклах:
- В первом, когда транзистор T2 (STP6NK60Z) замкнут, энергия накапливается в дросселе L1 (470uH).
- Во втором цикле ключ будет отключен и высокое индуцированное напряжение в катушке, заряжает конденсатор C4 (MKPX2 100nF/275VAC) через диод D2 (UF4007). Светодиод препятствует разрядке конденсатора.

Печатная плата не имеет перемычек, а ее монтаж очень простой. Порядок пайки элементов, в принципе, любой, однако стоит начать с самых маленьких
Следует обратить особое внимание на качество сборки, особенно это касается делителя обратной связи. Без него выходное напряжение может вырасти до больших значений, повредив конденсатор и даже ключевой транзистор
Выходную мощность преобразователя можно увеличить, применив резистор R2 меньшего значения. При величине этого резистора на уровне 1 Ом, сила выходного тока вырастет примерно до 8 мА.
Мощный источник питания, рассчитанный на ток в нагрузке до 10 А
Мощный источник питания, рассчитанный на ток в нагрузке до 10 АРадиолюбителю необходим безопасный источник питания от сети 220 В, с помощью которого можно налаживать и испытывать самостоятельно собран-ные электронные устройства, а также ремонтировать устройства промыш-ленного изготовления. Такой источник питания при питании от осветитель-ной сети 220 В должен поддерживать работу при токе в нагрузке до 10 А и иметь возможность резервного питания, чтобы обеспечить в случае необхо-димости бесперебойную работу. Это может потребоваться, например, в усло-виях сельской местности, когда напряжение в сети нестабильно или периоди-чески отключается. На рис. 1.1 представлена электрическая схема источника питания, отвечающего всем этим требованиям.Стабилизатор напряжения на транзисторе VT3 и стабилитронах VD2—VD5 собран по классической схеме. Включение источника питания осуществляет-ся «вручную» переключателем (тумблером) SB1. При подаче питания на реле К1 оно срабатывает и замыкает контактами К1.1 цепь питания первичной об¬мотки трансформатора Т1. Выпрямленное диодным мостом VD1 напряжение поступает на стабилизатор источника, затем на усилитель тока на транзисто¬рах VT1, VT2 и далее к устройству нагрузки. Одновременно на автомобиль¬ную аккумуляторную батарею (АКБ), служащую в качестве источника ре-зервного питания, поступает напряжение подзарядки через диод VD6 и огра¬ничительный резистор R4. Небольшой ток подзарядки АКБ зависит от степени разряженности батареи, учитывая ее большую энергоемкость 55 А/ч, не выводит АКБ из строя даже при длительном (многосуточном) режиме ее подзарядки. При этом переключателем SB2 можно принудительно отключить АКБ от подзарядки.
В аварийном режиме (отсутствие напряжения осветительной сети 220 В) реле К1 обесточивается, и напряжение от источника резервного питания (АКБ) подается через замкнутые контакты 5 и 6 группы контактов К1.2 реле К1, минуя стабилизатор напряжения, собранный на элементах VT1, VT2, VT3, VD2, VD3, VD4, VD5, R2, R3. Для защиты источника от перенапряжения и короткого замыкания служат предохранители FU1 и FU2, установленные соответственно на входе и выходе источника питания.Если необходимости в резервном питании нет, то аккумуляторную батарею не подключают, а используют устройство как стабилизированный мощный источник питания.
Лучшие дешёвые блоки питания до 1000 рублей
Если руководствоваться мнением опытного специалиста по компьютерному hardware, то он скажет: блок питания не стоит покупать ни в коем случае. И в чём-то он будет прав: нужное качество стартует от определённой цены. Однако на практике для очень многих простых пользователей решающим фактором является цена. Купить подешевле, а там сколько отпущено, столько и прослужит. Поэтому бюджетный сегмент комплектующих будет востребован всегда, даже при невысоком качестве товара. Тем не менее, даже в дешёвой ценовой категории можно найти устройства, которые смогут работать более-менее надёжно и продуктивно. Правда, большой мощности от них ожидать не стоит.
5. ExeGate ATX-XP450 450W
Фирма «Экзегейт» прочно обосновалась в самом низу ценовых категорий блоков питания. Примерно половина всех дешёвых блоков питания выпускаются ей. Совсем дешёвые устройства можно найти и за 600 рублей, а за 800-900 они будут даже оформлены наподобие дорогих. 450-ваттная версия будет вполне достаточна для питания стандартного компьютера со слабой видеокартой. Также благодаря низкой цене его можно приобретать на замену в старые машины, которые ещё годятся для работы. Однако большой нагрузки он не выдержит.
ExeGate ATX-XP450 450W
Характеристики:
- форм-фактор ATX;
- мощность 450 Вт;
- кулер охлаждения 12 см.
Плюсы
- низкая цена;
- достаточная мощность;
- распространённый форм-фактор;
- разъём под мат-плату подходит к старым и новым устройствам.
Минусы
- низкая надёжность;
- высок процент заводского брака.
Блок питания ExeGate ATX-XP450 450W
4. STM STM-40SH 400W
Простой и компактный блок питания с 80-миллиметровым вентилятором. Из-за небольшого диаметра такому кулеру приходится вращаться более интенсивно, а значит, создавать больший шум. Впрочем, шумность — отличительная черта всех дешёвых выпрямителей. 400 Вт рабочей мощности не создадут критического перегрева в модуле.
STM STM-40SH 400W
Характеристики:
- форм-фактор: ATX;
- мощность 400 Вт;
- кулер охлаждения 80 мм.
Плюсы
- компактный;
- недорогой;
- средняя мощность.
Минусы
- шумный;
- выдаёт мощность ниже заявленной.
Блок питания STM STM-40SH 400W
3. ACCORD ACC-450-12 450W
Те, кому нужно недорогое надёжное решение для систем умеренной производительности, могут смело брать этот аппарат и устанавливать в свой десктоп. Простейшее исполнение здесь скоре плюс, чем минус. А вот длинные соединительные кабеля позволяют запитать комплектующие практически в любой части без переходников и удлинителей. Шумность кулера и его возможная поломка года через два всё равно не перевешивают приятную цену.
ACCORD ACC-450-12 450W
Характеристики:
- форм-фактор: ATX;
- мощность 450 Вт;
- кулер охлаждения 120 мм.
Плюсы
- надёжная работа;
- длинные кабеля с разъёмами;
- доступная цена;
- простая конструкция.
Минусы
- шум при работе;
- необходимость периодического обслуживания кулера.
Блок питания ACCORD ACC-450-12 450W
2. CROWN MICRO CM-PS400 Standart 400W
Crown Micro — ещё один китайский бренд, выпускающий бюджетные блоки питания для нетребовательных пользователей. Продукция отличается долгим сроком службы, если при сборке не был допущен брак — тогда остаётся только замена. Впрочем, попытать счастья за такие деньги вполне оправдано. Из достоинств — поддержка даже более мощных, чем офисные, систем, минус — большой шум маленького кулера, который пытается охладить разогревшуюся начинку.
CROWN MICRO CM-PS400 Standart 400W
Характеристики:
- форм-фактор: ATX;
- мощность 400 Вт;
- кулер охлаждения 80 мм.
Плюсы
- надёжная работа;
- запас выдаваемой мощности;
- комплектующие не сгорают — только сам блок.
Минусы
сильно шумит.
Блок питания CROWN MICRO CM-PS400 Standart 400W
1. CROWN MICRO CM-PS450 450W
Один из лучших вариантов до 1000 рублей. Простой, надёжный, попадаются модификации в стильном корпусе цвета охры и тканевой оплёткой проводов. Мощность, как и во всех бюджетных блоках, не дотягивает до заявленной, что, впрочем, не мешает аппарату тянуть современные офисные или игровые системы 3 — 5-летней давности. Качество пайки не слишком высокое, но за такую цену даже отработка гарантийного срока уже окупает изделие.
CROWN MICRO CM-PS450 450W
Характеристики:
- форм-фактор: ATX;
- мощность 450 Вт;
- кулер охлаждения 120 мм.
Плюсы
- относительно тихая работа;
- долгая служба при отсутствии заводского брака;
- приятная цена;
- наличие защиты от скачка электросети и повышенного отбора мощности.
Минусы
- неаккуратная пайка;
- завышенные паспортные параметры.
Блок питания CROWN MICRO CM-PS450 450W
Присоединяйтесь к обсуждению
Вы можете опубликовать сообщение сейчас, а зарегистрироваться позже. Если у вас есть аккаунт, войдите в него для написания от своего имени. Примечание: вашему сообщению потребуется утверждение модератора, прежде чем оно станет доступным.
Похожие публикации
Всем привет. Недавно собрал схему источника на MC34063. На форумах мне намекнули, что мол микросхема это стабилизатор напряжения, а не тока. Искал схемы стабилизаторов тока на этой микросхеме но все они используют обвязку в виде дополнительных транзисторов и еще пачки деталей. Товарищ по этой ссылке предлагает нестандартное включение микросхемы, но пока оно сложновато в наладке. Тем временем китайцы прислали готовый драйвер для светодиодов 1W. К своему удивлению я увидел стандартное включение микросхемы в режиме Step Down.
Делитель R2/R1 настроен на напряжение 20В (при том, что на вход просят всего 12В и это понижающая схема). Ток ограничивается резистором Rsc=0.62Ом, что должно давать примерно 250мА Вопрос: насколько оправдано такое включение микросхемы для стабилизации тока? Недавно перелопачивал интернеты на тему драйвера на MC34063 — никто такое решение не предлагает
Проектирую инвертирующий преобразователь на МС34063 и столкнулся с такой не совсем понятным (для меня) моментом. Времязадающий конденсатор, подключающийся к 3-му выводу в инвертирующей конфигурации подключается второй обкладкой к выходному минусовому напряжению.
Точно так же он подключается и для NCP3063 (те же яйца, вид сбоку):
Для понижающей и повышающей конфигураций он включается между 3-м выводом и общей шиной
Так вот, вопрос: ПОЧЕМУ он включается именно так? Ведь по сути, вследствие стремящегося к нулю внутреннего сопротивления источника входного питания и полученного отрицательного напряжения, эти подключения должны быть практически равноценными. Я, конечно, попробую «в железе» оба варианта, но может быть, у кого-то имеются аргументированные соображения на этот счет, чтобы не терять зря времени на макетирование.
Но тут получается, если нагрузку на выходе не подсоединять, то на катушку индуктивности постоянно так и будут поступать импульсы и в итоге она разогреется и сдохнет ) получается так? Нужна какая-то обратная связь, чтобы выключить микру NE555, если нагрузки нет. Вот нашел такую схему:
Про нее сказано, что Cхема c VT2 и VD2 работает как компаратор, для которого опорным напряжением является напряжение стабилизации VD2
Как только напряжение на С4 превышает величину суммы напряжения стабилизации VD2 и порога открывания VT2, происходит открывание транзистора VT2, что приводит к изменению скважности импульсов на выводе 3 А1 в сторону уменьшения. еще схема, но без стабилитрона. А можно ли вообще убрать этот транзистор ОС? И просто подать через делитель напряжения VR1 на вход 5 ноги нужное напряжение и всё? Или лучше на MC34063 сделать? Тут сразу на 5 ногу ОС просто с делителя идет, зато тут драйвер для полевика по идее нужен
А можно ли вообще убрать этот транзистор ОС? И просто подать через делитель напряжения VR1 на вход 5 ноги нужное напряжение и всё? Или лучше на MC34063 сделать? Тут сразу на 5 ногу ОС просто с делителя идет, зато тут драйвер для полевика по идее нужен
Вот еще одна схема, думаю по ней собирать:
На этой схеме драйвера для полевика нет, но зато есть два резистора по 100 Ом. Зачем они вообще тут? Можно их просто убрать? Вообщем не могу понять по какой лучше собирать. Нужно из 12 вольт в 220 постоянки. Или может есть поновее и по проще микросхема, чтобы не нужно было ставить драйвер для полевика и транзистор на ОС? Еще вопрос как ограничить ток на входе схемы допустим в 1 Ампер? Какую катушку индуктивности для этого нужно выбрать?

























