Регулятор температуры на AT90S2313 и DS1621

Существовал у меня электрический обогреватель, но термостат был неисправен. Поэтому очередной задачей для меня стала разработка терморегулятора, тем более, что я хотел давно проверить датчики температуры Dallas.
Таким образом, я разработал это небольшое устройство, которое может контролировать температуру и управлять нагревателем.
В основе устройства лежат микроконтроллер AT90S2313 и цифровой датчик DS1621. Температура отображается на двойной 7-сегментном индикаторе. Две кнопки используются для настройки параметров. Реле рассчитано на большой ток нагревательного элемента.
Индикаторы используются с общим катодом. Сегменты обоих индикаторов соединены между собой, а управление осуществляется с помощью динамической индикации
Обратите внимание, что десятичные точки индикаторов также используются. Более подробно об этом позже. Питание осуществляется переменным напряжением 9В, снимаемым со вторичной (или двух вторичных) обмотки трансформатора. Далее напряжение выпрямляется с помощью диодного моста В1 и сглаживается на конденсаторе С2. Выпрямленное и сглаженное напряжение поступает на вход линейного стабилизатора 5В
Выпрямленное напряжение также является источником питания для выходного реле К1
Питание осуществляется переменным напряжением 9В, снимаемым со вторичной (или двух вторичных) обмотки трансформатора. Далее напряжение выпрямляется с помощью диодного моста В1 и сглаживается на конденсаторе С2. Выпрямленное и сглаженное напряжение поступает на вход линейного стабилизатора 5В. Выпрямленное напряжение также является источником питания для выходного реле К1.
Связь микроконтроллера 2313 с цифровым датчиком Dallas DS1621 осуществляется с помощью последовательного интерфейса I2C. Это 2-проводная двунаправленная шина со скоростью до 400 кбит / с.
До 8 датчиков DS1621 могут быть подключены к одной шине I2C.
На самом деле, DS1621 имеет термостатный выход, который можно запрограммировать на определенную температуру, но он не используется в данном приложении.
Реле потребляет ток около 40-50 мА и управляется стандартным транзистором NPN.
Две кнопки используются для установки температуры, при которой реле должно включаться. В существующей программе для управления обогревателем реле включено когда измеренная температура
Как правило, дисплей показывает измеренную температуру. Левую десятичную точку, можно включить или выключить, для того чтобы убедиться что устройство исправно. Правая десятичная точка показывает состояние реле, включено оно или нет.
Короткое нажатие на любую из кнопок вверх или вниз, покажет заданную температуру в течение 1 секунды. Если удерживаются клавиши, то заданная температура будет увеличиваться или уменьшаться соответственно.
Нажатие обеих клавиш одновременно дает доступ к двум параметрам:
Первый параметр — это гистерезиса (в этом режиме индицируется средний сегмент левого индикатора, а на правом отображается значение параметра), который определяет точки переключения реле.
Это позволит избежать дребезжаний реле.
Второй параметр — это скважность управления индикаторами ( в этом режиме светиться нижний сегмент в левом индикаторе, а в правом отображается значение параметра) Этот параметр позволяет определять яркость свечения индикаторов. Оба этих параметра хранятся в EEPROM. Оба этих параметра хранятся в EEPROM
Оба этих параметра хранятся в EEPROM.
Возможно, вам также будет интересно
Введение Мощность компактных преобразовательных устройств, использующих печатные платы для промежуточных соединений и подводки силовых цепей, непрерывно растет. В качестве примера на рис. 1 показана сборка миниатюрного интеллектуального силового модуля MiniSKiiP, широко используемая в промышленных приводах мощностью до 20 кВт. Рис. 1. Сборка миниатюрного интеллектуального силового модуля MiniSKiiP Протекание токов по проводникам печатной платы приводит к
Среди электронных компонентов память занимает особое место: без постоянной памяти не загрузится компьютер, без ОЗУ не напишешь письмо, не поиграешь, не попадешь в Интернет. Отсутствие элементов памяти в средствах связи приведет к тому, что позвонить можно будет только по телефону с дисковым номеронабирателем (кто забыл, когда таким пользовался, попробуйте — удовольствие ниже среднего). И это только наиболее яркие примеры. Поэтому уделим внимание элементам памяти — они того заслуживают. Остановимся на постоянных запоминающих устройствах компании Holtek, применяемых в микропроцессорных системах.
Способ 2: чтение датчика DS18B20 по адресу
Мы знаем, что каждому DS18B20 назначен уникальный 64-битный адрес, чтобы отличать их друг от друга. В этом методе мы найдем этот адрес для соответствующей маркировки каждого датчика. Затем этот адрес можно использовать для считывания каждого датчика в отдельности.
Поиск адресов датчиков DS18B20s на шине
Следующий скетч обнаруживает все DS18B20, присутствующие на шине, и печатает их адреса на 1-Wire в монитор последовательного порта.
Вы можете подключать только один датчик за раз, чтобы определить его адрес (или последовательно добавлять по одному новому датчику, чтобы вы могли идентифицировать каждый из них по его адресу). Затем вы можете пометить каждый датчик.
Теперь откройте монитор последовательного порта. Вы должны получить что-то подобное:

Скопируйте все адреса, так как они нам понадобятся в следующем скетче.
Чтение показаний датчиков DS18B20 по адресу
Следующий скетч считывает температуру датчиков DS18B20 по их адресам. Прежде чем приступить к загрузке скетча, вам нужно изменить адреса датчиков DS18B20 на те, которые вы определили в предыдущем скетче.
Вывод вышеприведенного эскиза выглядит так

Объяснение кода
Как обычно, скетч начинается с включения библиотек, объявления вывода, к которому подключена шина датчиков, и создания объекта библиотеки .
Далее мы вводим адреса, которые были найдены ранее для каждого датчика температуры. В нашем случае имеем следующее.
Во фрагменте настройки мы инициализируем библиотеку путем вызова функции и инициализируем последовательную связь с ПК.
В цикле мы просто посылаем команду всем датчикам для преобразования температуры, используя функцию .
Затем, чтобы напечатать температуру датчика, мы вызываем пользовательскую функцию , для которой передается в качестве параметра.
Вышеприведенная функция просто вызывает библиотечные функции для отображения температуры в градусах Цельсия и для отображения температуры в градусах Фаренгейта.
Знакомство с электронными схемами и учебные пособия – Откройте для себя хобби-проекты в области инженерии – Проекты компьютерных микроконтроллеров
- Базовый/Начинающий
- Средний/продвинутый
- Микроконтроллеры
- Микропроцессоры
- Электронные символы
- Формулы для электроники
- Блок-схемы
- Цифровые схемы
- Учебное пособие по осциллографу
подробнее. …
 … 
- Инженерные проекты
- Станки для резки с ЧПУ
- Принадлежности для электроинструментов
- Блоки питания переменного тока постоянного тока
- Android Bluetooth Robo Control Project
- Условия использования электроники
- Сокращения
- Компьютерные термины
- Глоссарий по физике
- Научный глоссарий
- Словарь единиц
- Библиография радиотерминологии
подробнее….
- Качественный домен на продажу
- Видео научных экспериментов
- Библиотека программирования на языке C/C++
- Электронные преобразования
- История электроники
- История компьютеров
- Электр. Стандарты мощности
- Онлайн-калькулятор и конвертация
- Опасность поражения электрическим током — здоровье и безопасность
- Спецификации
- Ссылки для быстрого ознакомления
-  Android Live
 Обои
- Карьера в электронике
подробнее. …..
 ….. 
Наборы и компоненты — Получить сейчас
Учебники
Электроника для начинающих
- Общая теория
- Компоненты
- Испытания и измерения
- Теория постоянного тока
- Цифровые схемы
- Блок-схемы
- Аккумуляторы / Учебники по аккумуляторам
- Учебное пособие по переключателям
- Основы системы шагового двигателя
- Физика шагового двигателя
- Как пользоваться мультиметром
-  Музыка, звук и специальные
 Схемы эффектов
- Диоды
- Переходные транзисторы
- Транзистор Диагностика
-  одностороннее соединение
 Транзистор
- Полевой транзистор
- Операционный усилитель
-  бел, децибел и
 БД
- Тиристорный симистор и диак
- Мультивибраторы
- Триггер Шмитта 1
- Триггер Шмитта 2
- Реактивное сопротивление и полное сопротивление переменного тока
- Фазоры и резонанс
- Микропроцессорные системы
- Комбинированная логика
- Флип-флоп
- Последовательная логика
- Таблица ASCII
- Цепи синхронизации/таймера
- Тестовые цепи зубчатых колес
- Роботы / Учебники по робототехнике
- Мультимедийный интерфейс высокой четкости (HDMI) Учебное пособие
подробнее. …
 … 
Инженерные проекты
 Arduino UNO
Светодиод пропеллера
Аналоговые часы 
Ардуино НАНО
Светодиод пропеллера
Аналоговые часы 
Обновление 1 — Ардуино НАНО
Светодиод пропеллера
Аналоговые часы 
Обновление 2 — Сделать
просто
Беспроводная мощность
Поставлять
Передатчик и
Приемник 
Обновление 3 — Светодиод пропеллера Arduino NANO
Аналоговые часы Video 
 Цепь 89C2051 на основе уровня воды
Индикатор с голосовым оповещением  (J. Singh) 
Управление светом через параллельный порт ПК/компьютера (J. Singh)
Принципиальная схема Ding Dong Bell на основе микроконтроллера
(Дж. Сингх) 
 89C52 на основе
Уровень воды
Индикатор с
Голосовое оповещение в
Хинди и английский  (Дж. Сингх) 
Счетчик объектов
APP рассчитывает до
999 с помощью
Мобильный Android
Телефон
Датчик приближения 
Беспроводная инфракрасная система связи (от Криса)
Как сделать самодельные колонки своими руками
(Луиза Логан) 
Детектор открытия/закрытия WiFi с SMS-сигналом (от Horacio
Бузас) 
Аналоговый и цифровой датчик сигнала WiFi с MQTT
протокол – (от Horacio
Бузас) 
Схема магнитной левитации
Как
Видео проекта создания емкостного датчика уровня воды (на хинди) 
 далее.
Общие сведения
Температурные датчики от DSC с прямым преобразованием сигнала в цифровую форму не требуют дополнительных аналого-цифровых преобразователей и имеют точность от ±0,5 °С до ±2,5 °С, гарантированную в широком диапазоне температур и уровней напряжения источника питания. Они могут работать в температурном диапазоне от -50 °С до +125 °С.
Многие температурные датчики с прямым преобразованием сигнала в цифровую форму могут функционировать в качестве термостата. Пользователь может сам устанавливать контрольные точки с гистерезисом. Некоторые из этих термостатов могут быть запрограммированы для автономной работы.
Часть цифровых температурных датчиков от DSC, могут работать с однопроводным интерфейсом фирмы Dallas. Также доступны изделия с двух-, трехпроводными и SPI-шинами. Одно- и двухпроводные приборы могут быть использованы для многоточечного мониторинга температуры, то есть множество датчиков может быть подключено к одной и той же шине. Кроме того, изделия группы «Термометр плюс», имея внутреннее ЭППЗУ и часы реального времени, позволяют с помощью центрального процессора снимать температурные характеристики с измеряемого объекта в течение длительного времени.
Фирма Dallas Semiconductor предлагает набор температурных датчиков с аналоговым выходом, которые измеряют температуру в диапазоне -40 °С… +125 °С и обеспечивает точность ±2 °С с крутизной 6, 25 mВ/ °С.
. Как можно добиться приличной точности часов в микроконтроллерах (например, дрейф не более 1 секунды в год)? Как производители цифровых часов добиваются этого?
 Вау… тот факт, что вы задаете такой вопрос, свидетельствует о том, насколько вездесущими стали действительно точные стандарты времени. Единственная причина, по которой вы можете узнать, насколько «неточна» ваша схема, — это то, что вы можете сравнить ее с источниками, которые (в конечном итоге) полагаются на огромные и дорогие атомные часы. (Как заявляли другие, они становятся почти доступными!)
 Единственная причина, по которой вы можете узнать, насколько «неточна» ваша схема, — это то, что вы можете сравнить ее с источниками, которые (в конечном итоге) полагаются на огромные и дорогие атомные часы. (Как заявляли другие, они становятся почти доступными!) 
ВСЕ электронные компоненты имеют производственные допуски и дрейфуют в зависимости от температуры, возраста и условий эксплуатации. Да, производственные процессы и материалы улучшились, но смотреть на календарь и говорить: «Это 2023 год, где детали с почти нулевым допуском?» Игнорировать реальность.
Кристалл представляет собой стержень ксилофона с электродами на нем. Частота буквально зависит от его механических размеров, массовой нагрузки на гальванические контакты и, в небольшой степени, от реактивного сопротивления цепи, в которой он находится.
Хорошо, на этом моя лекция заканчивается, и я перехожу к моей версии ответа:
 Я построил опорный генератор на основе микроконтроллера (PIC) с частотой субмиллионных долей для моего частотомера. Я использовал дешёвый кварц на 10МГц, обшитый механической подстроечной крышкой и несколько вариаторов параллельно. Я использовал не схему генератора микроконтроллера, а схему на основе JFET, управляющую кристаллом с минимальным сигналом, чтобы уменьшить дрейф старения. Вся схема обернута слоем тонкой упаковочной пены.
 Я использовал дешёвый кварц на 10МГц, обшитый механической подстроечной крышкой и несколько вариаторов параллельно. Я использовал не схему генератора микроконтроллера, а схему на основе JFET, управляющую кристаллом с минимальным сигналом, чтобы уменьшить дрейф старения. Вся схема обернута слоем тонкой упаковочной пены. 
Микроконтроллер контролирует температуру с помощью термистора и управляет вариакторами в соответствии с данными калибровки, хранящимися в eeprom. Микроконтроллер управляет 7-битным ЦАП R-2R релейной логики с ШИМ LSB для 14-битного эффективного разрешения. Генератор и ЦАП использовали собственное регулируемое питание, также находящееся в изолированном контейнере.
Цель изоляции не в том, чтобы поддерживать постоянную температуру, а в том, чтобы поддерживать все при одинаковой температуре и замедлять изменения температуры, чтобы данные калибровки могли компенсировать суммарный эффект многих источников ошибок.
Мне повезло, что мой счетчик нуждался в эталонном тактовом сигнале 10 МГц, так как это облегчало калибровку:
 Калибровка выполнялась путем установления нулевого биения генератора относительно несущего сигнала WWV. Наблюдая за S-метром на приемнике, можно снизить погрешность менее чем до 1/2 Гц, что составляет 1/20 ppm на частоте 10 МГц. Распространение между Форт-Коллинзом и моим домом модулирует сигнал WWV в несколько более длинном масштабе, так что это почти то, что я могу сделать. На практике частота варьируется почти до 2 Гц при изменении температуры, поэтому я называю ее хорошей до 1/2 промилле. Я проверяю его каждый год или два, но не чувствовал необходимости в повторной калибровке за десять с лишним лет с тех пор, как я сделал это.
 Наблюдая за S-метром на приемнике, можно снизить погрешность менее чем до 1/2 Гц, что составляет 1/20 ppm на частоте 10 МГц. Распространение между Форт-Коллинзом и моим домом модулирует сигнал WWV в несколько более длинном масштабе, так что это почти то, что я могу сделать. На практике частота варьируется почти до 2 Гц при изменении температуры, поэтому я называю ее хорошей до 1/2 промилле. Я проверяю его каждый год или два, но не чувствовал необходимости в повторной калибровке за десять с лишним лет с тех пор, как я сделал это. 
Это уровень проблем, на которые я пошел, чтобы получить эквивалент часов с точностью около 15 секунд в год. Вы как-то ожидаете более чем на порядок большей точности только потому, что сейчас 2023 год? Удачи с этим!
 Для тактового генератора, а не опорного генератора, вам не нужно самостоятельно настраивать реальную частоту кварца. Просто измерьте температуру и примените поправочные коэффициенты времени в программном обеспечении в соответствии с данными калибровки. Конечно, чтобы получить эти данные, вам в значительной степени потребуется сделать что-то похожее на мой подход, поскольку для каждой точки данных потребуются месяцы для той точности, которую вы ищете, если у вас нет надежного способа проверить частоту кристалла. Вы можете использовать частотомер с сомнительной калибровкой, чтобы получить калибровку температуры, а затем применить один общий коэффициент калибровки на основе наблюдаемого временного дрейфа, чтобы скорректировать ошибку, вносимую счетчиком. О да: убедитесь, что ваш счетчик не нагружает схему генератора.,
 Конечно, чтобы получить эти данные, вам в значительной степени потребуется сделать что-то похожее на мой подход, поскольку для каждой точки данных потребуются месяцы для той точности, которую вы ищете, если у вас нет надежного способа проверить частоту кристалла. Вы можете использовать частотомер с сомнительной калибровкой, чтобы получить калибровку температуры, а затем применить один общий коэффициент калибровки на основе наблюдаемого временного дрейфа, чтобы скорректировать ошибку, вносимую счетчиком. О да: убедитесь, что ваш счетчик не нагружает схему генератора., 
Зачем измерять температуру мультиметром
Такие измерительные приборы как мультиметры используются в роли термометров в тех случаях, когда необходимо провести измерения показателей температурного режима разнообразных объектов в сложных местах либо условиях. Например, при помощи такого прибора можно сделать замеры и снять показатели слишком горячих, разогретых твердых предметов, разнообразных ядовитых веществ, открытого пламени.
Кроме того, тестер позволяет измерить температуру разнообразных объектов, находящихся в труднодоступных местах. Стоит отметить, что мультиметр является прекрасной, более дешевой и доступной альтернативой для самостоятельного проведения простых замеров разнообразных объектов, по сравнению с дорогостоящими инфракрасными термометрами, работающими бесконтактным способом.
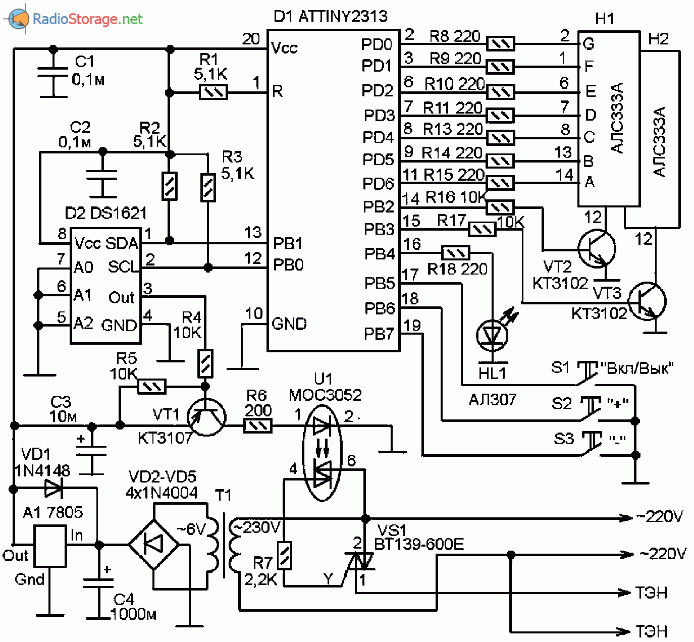
Принципиальная схема
На рисунке 1 показана схема подключения данной микросхемы к персональному компютеру.
Рис. 1. Принципиальная схема термостата для электрокотла.
Программное обеспечение, с которым будет работать термостат по рис.1 совместно с персональным компьютером можно найти в , скачать программу — Скачать (1,5 МБ).
После задания температуры с помощью персонального компьютера, его можно отключить от схемы на рис.1. Заданные данные сохранятся в памяти микросхемы, и эта схема будет работать самостоятельно, поддерживая заданную температуру с помощью симистора VS1, управляя им питанием ТЭНа отопительного котла.

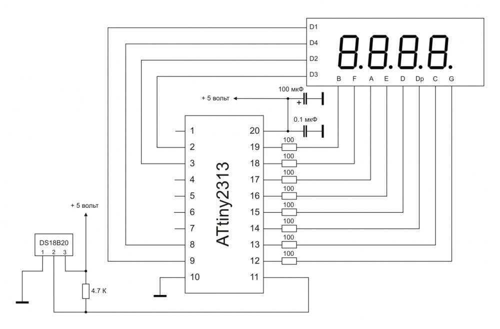
Рис. 2. Схема термостата на микроконтроллере ATTINY2313.
Компьютер, с успехом, можно заменить схемой управления и контроля на основе микроконтроллера, например, схема на ATTINY2313, показанная на рисунке 2. Это законченное самостоятельное устройство, которое может поддерживать температуру в помещении в пределах от 10 до 40 град, по Цельсию, и одновременно служить термометром, показывающим конкретную температуру в помещении.
Температура отображается на двухразрядном светодиодном цифровом индикаторе. Управление тремя кнопками. S1 служит для включения и выключения термометра.
А кнопками S2 и S3 можно установить температуру, которую нужно поддерживать. Светодиод HL1 служит для индикации включенного состояния электрокотла. Когда ТЭН котла работает, он мигает.
Принцип работы
Датчик температуры
 DS
1621 для измерения использует принцип нестабильности частоты колебаний при изменении температуры. Для этого в ее состав входят два генератора. Первый имеет высокую температурную стабильность. Его частота соответствует температуре –55 градусов и практически не подвержена изменениям. Частота работы второго генератора, наоборот, изменяется пропорционально температуре. Специальные счетчики импульсов производят подсчет за одинаковый временной интервал и на основе разности, вычисляют значение температуры. Это значение в 9-разрядном двоичном коде доступно пользователю Данные разбиваются на старший и младший байты. Если достаточно целое значение температуры, то можно пользоваться только старшим байтом. Младший байт имеет только один информационный бит LSB
, обеспечивающий дискретность 0.5 градуса. Остальные биты младшего байта всегда равны 0.
Микросхема DS
1621 имеет несколько режимов работы. Настройка и отслеживание этих режимов производится с помощью регистра состояний. Имеются следующие доступные биты:
DONE
– флаг окончания преобразования.Устанавливается по завершении преобразования.
THF
 – флаг «высокая температура». Устанавливается при превышении порога TH
. Сбрасывается программно или отключением питания.
TLF
— флаг «низкая температура». Устанавливается при температуре меньшей, чем значение порога TL
. Сбрасывается программно или отключением питания.
NVB
– флаг записи данных в энергонезависимую память. Установленный флаг свидетельствует о незавершенности записи. Время записи ячейки составляет ориентировочно 10 мс.
POL
 – полярность выхода Tout
. Высокое значение соответствует прямой полярности, низкое – обратной. Бит энергонезависим.
ISHOT
– управление циклом измерений. При высоком логическом уровне измерение выполняется однократно. Данный режим используется в энергосберегающих системах. Низкий логический уровень бита, разрешает выполнение преобразования в непрерывном режиме. Бит энергонезависим.
Библиотека OneWire для работы с DS18B20
DS18B20 использует для обмена информацией с ардуино протокол 1-Wire, для которого уже написана отличная библиотека. Можно и нужно использовать ее, чтобы не реализовывать все функции вручную. Скачать OneWire можно здесь. Для установки библиотеки скачайте архив, распакуйте в папку library вашего каталога Arduino. Подключается библиотека с помощью команды #include <OneWire.h>
Основные команды библиотеки OneWire:
- search(addressArray) – ищет температурный датчик, при нахождении в массив addressArray записывается его код, в ином случае – false.
- reset_search() – производится поиск на первом приборе.
- reset() – выполнение сброса шины перед тем, как связаться с устройством.
- select(addressArray) – выбирается устройство после операции сброса, записывается его ROM код.
- write(byte) – производится запись байта информации на устройство.
- write(byte, 1) – аналогично write(byte), но в режиме паразитного питания.
- read() – чтение байта информации с устройства.
- crc8(dataArray, length) – вычисление CRC кода. dataArray – выбранный массив, length – длина кода.
Важно правильно настроить режим питания в скетче. Для паразитного питания в строке 65 нужно записать ds.write(0x44, 1);. Для внешнего питания в строке 65 должно быть записано ds.write(0x44)
Для внешнего питания в строке 65 должно быть записано ds.write(0x44).
Write позволяет передать команду на термодатчик. Основные команды, подаваемые в виде битов:
- 0x44 – измерить температуру, записать полученное значение в SRAM.
- 0x4E – запись 3 байта в третий, четвертый и пятый байты SRAM.
- 0xBE – последовательное считывание 9 байт SRAM.
- 0х48 – копирование третьего и четвертого байтов SRAM в EEPROM.
- 0xB8 – копирование информации из EEPROM в третий и четвертый байты SRAM.
- 0xB4 – возвращает тип питания (0 – паразитное, 1 – внешнее).
Основные моменты
Мультитметр используют в качестве термометра, если надо провести измерения температуры в сложных условиях – открытое пламя, ядовитые вещества, трудный доступ к объекту, слишком горячий объект.

Многие мультиметры обладают встроенной функцией измерения температуры. В этом случае пользоваться прибором несложно, так как не придется вносить никаких изменений в его конструкцию, достаточно только разобраться, какой режим выбрать.
Обычно этот режим промаркирован буквами «temp», а в комплекте с мультиметром идет термопара, представляющая собой провод с датчиком. Для подключения термопары на корпусе предусмотрено два гнезда.
Большинство тестеров способно работать с температурой от -40 до 1000 градусов по Цельсию
Если вы приобрели недорогой мультиметр, стоит обратить внимание на то, какая термопара идет в комплекте
Дело в том, что большинство мультиметров имеют достаточно тонкие провода, которые могут оплавиться при воздействии на них температур свыше 250 °C
Надо также обращать внимание на то, возможно ли измерение температуры жидкостей или только газов
Для некоторых приборов потребуется использовать специальный переходник, так как мультиметры имеют одинарные входы, а профессиональная термопара – миниатюрную вилку. После подключения термопары необходимо выбрать режим измерения температуры: он может быть в градусах по Цельсию или Фаренгейту.

 Для того чтобы узнать, какая температура, необходимо коснуться кончиком термопары интересующего объекта. Данные сразу же появятся на электронном дисплее.
Длительность контакта с объектом составляет всего 2-3 секунды, для точности измерений контакт должен быть плотным. Проверить правильность работы мультиметра можно, сравнив его показания с показаниями термометра
Важно также следить за полярностью подключения термопары
Заказать ТК
Приборы контроля параметров ВХР (водно-химического режима)
Для обеспечения бесперебойной и надежной работы установок в энергетической отрасли, трубопроводов, турбин, оборудования ядерных реакторов необходим контроль водно-химического режима. Большинство (примерно 50%) неисправностей, аварий и износов оборудования электроэнергетики случаются по причине недостаточного (около 20% от общего объема) автоматического контроля над параметрами водно-химического режима.
Название «Измерительные приборы параметров ВХР » объединяет в себе целый ряд приборов, таких как рH-метр, иономер, кондуктомер, солемер, концентратомер, нитратомер, оксиметр. Семейство приборов, контролирующее водно-химический режим, позволяет ощутимо снизить поломки и существенно повысить ресурс оборудования на производственных объектах электроэнергетики и теплоснабжения. Периодический контроль водно-химического режима необходим и в котельных, для предотвращения шламовых образований и накипи.
Измерительные приборы параметров ВХР имеют конкретную специализацию и могут в зависимости от нее выполнять различные функции, к которым относятся: непрерывный контроль над значениями удельной электропроводности, показателями удельного солесодержания. Содержание в жидкости кислорода, натрия и показатель рН также контролируются измерительными приборами параметров ВХР. Все приборы осуществляющие мониторинг водно-химического режима выполнены с учетом агрессивных сред использования.
Во время измерения и контроля параметров водно-химического режима есть возможность осуществить ввод данных, которые поступают с датчиков для отображения при помощи компьютерной техники в таблицах и графиках. Измерительные приборы параметров ВХР имеют предварительную и аварийную системы сигнализации, которые включаются, когда водно-химический режим соответствующим образом нарушается. Вся информация полученная во время контроля водно-химического режима может сохраняться в течении всей истории контроля, что позволяет совершить полноценный анализ ВХР за любой период.
Детали
Монтаж выполнялся на макетных печатных платах. Трансформатор Т1 — готовый трансформатор «TAIWAN 110-230V 6-0-6V 150тА», силовой, маломощный, со вторичной обмоткой на 6V. Вернее, у него две вторичные обмотки 6-0-6V и ток до 150тА, соединенные последовательно. Здесь используется только одна обмотка. Первичная обмотка на 230V, но содержит отвод для 110V.
Нужно омметром выбрать выводы первичной обмотки с наибольшим сопротивлением между ними, и их подключить в электросеть. Светодиодные индикаторы АЛСЗЗЗА довольно старые. Их можно заменить любыми семисегментными цифровыми светодиодными с общим катодом.
Кожухин В. А. РК-08-16.
Литература: 1. Термометр для ПК на DS1621 — cxem.net/mc/mc136.php.
Работа с DS1621
Команды обмена
Обмен данными с DS1621 производится по стандартному протоколу I2C. Микросхема участвует в нем в качестве slave-устройства. Slave-адрес DS1621 имеет вид 1001ххх, где ххх – состояние линий А0-А2 микросхемы. Для работы с DS1621 используются следующие команды:
22h – «Останов преобразования» — команда производит завершение работы схемы преобразования температуры. Дополнительных данных для работы не требуется.
AAh – «Чтение температуры» — Результатом работы команды являются два байта данных, содержащих значение измеренной температуры.
A1h – «Установка TH» — команда установки верхнего порога срабатывания термостата. После данной команды требуется передача двух байтов значения порога.
A2h — «Установка TL» — команда установки нижнего порога срабатывания термостата. После данной команды требуется передача двух байтов значения порога.
A8h – «чтение температурного счетчика». Команда работает только на чтение и позволяет считать данные счетчика, частота работы которого зависит от температуры.
A9h — «чтение стабильного счетчика». Команда работает только на чтение и позволяет считать данные счетчика, частота работы которого не зависит от температуры.
AСh – «Регистр конфигурации». В зависимости от состояния бита R/W производится запись или чтение регистра конфигурации. Формат используемых данных – байт.
EEh – «Старт счетчика» — команда начала измерения температуры. Дополнительных данных не требуется.
Повышение точности измерений
Датчик температуры DS1621 допускает повышение точности измерения. Для этого пользователю доступны значения счетчиков стабильного N и температурнозависимого N генератора. Зная измеренное значение температуры Tи значения счетчиков можно воспользоваться формулой:
T=T – 0.25 + (N-N)/N
Также желательна калибровка датчика с определением необходимых поправок. Учет этих поправок должен производиться в контроллере.
Режим термостата
Микросхема DS1621 может работать в режиме термостата. Для этого имеется выход Tout, устанавливаемый в зависимости от значения температуры. Пороги включения и выключения выхода задаются значениями в регистрах TH и TL. Полярность выхода устанавливается битом POL регистра конфигурации.
|  |  | 
Работа с DS1621
Команды обмена
Обмен данными с DS
1621 производится по стандартному протоколу I
2C
. Микросхема участвует в нем в качестве slave
-устройства. Slave
-адрес DS
1621 имеет вид 1001ххх, где ххх – состояние линий А0-А2 микросхемы. Для работы с DS
1621 используются следующие команды:
22h
– «Останов преобразования» — команда производит завершение работы схемы преобразования температуры. Дополнительных данных для работы не требуется.
AAh
– «Чтение температуры» — Результатом работы команды являются два байта данных, содержащих значение измеренной температуры.
A
1h
 – «Установка TH
» — команда установки верхнего порога срабатывания термостата. После данной команды требуется передача двух байтов значения порога.
A
2h
 — «Установка TL
» — команда установки нижнего порога срабатывания термостата. После данной команды требуется передача двух байтов значения порога.
A
8h
– «чтение температурного счетчика». Команда работает только на чтение и позволяет считать данные счетчика, частота работы которого зависит от температуры.
A
9h
— «чтение стабильного счетчика». Команда работает только на чтение и позволяет считать данные счетчика, частота работы которого не зависит от температуры.
A
Сh
– «Регистр конфигурации». В зависимости от состояния бита R
/W
 производится запись или чтение регистра конфигурации. Формат используемых данных – байт.
EEh
– «Старт счетчика» — команда начала измерения температуры. Дополнительных данных не требуется.
Повышение точности измерений
Датчик температуры DS1621 допускает повышение точности измерения. Для этого пользователю доступны значения счетчиков стабильного N
 и температурнозависимого N
 генератора. Зная измеренное значение температуры T
и значения счетчиков можно воспользоваться формулой:
T=T – 0.25 + (N-N)/N
Также желательна калибровка датчика с определением необходимых поправок. Учет этих поправок должен производиться в контроллере.
Режим термостата
Микросхема DS
1621 может работать в режиме термостата. Для этого имеется выход Tout
, устанавливаемый в зависимости от значения температуры. Пороги включения и выключения выхода задаются значениями в регистрах TH
 и TL
. Полярность выхода устанавливается битом POL
 регистра конфигурации.
|  |  | 
Принципиальная схема самодельного термостата, который предназначен для работы с отопительной системой на основе электрокотла. В основе схемы лежит микросхема DS1621. Микросхема DS1621 это термометр и термостат с цифровымвводом/выводом, обеспечивающий точность ±0.5°С.
При использовании в качестве термометра, данные считываются через l2C/SMBus последовательную шину в дополнительном 9-битном коде с ценой младшего разряда ±0.5°С.
Для приложений требующих более высокого разрешения, пользователь может прочитать дополнительные регистры и произвести простые арифметические действия, чтобы достичь более чем 12-битового разрешения (с ценой самого младшего разряда 0.0625°С). Микросхема DS1621 обеспечивает 3 адресных входа, чтобы позволить пользователям подключить до 8 DS1621 к одной шине.
При использовании данной микросхемы в качестве термостата, данные о той температуре, которую нужно поддерживать хранятся во внутренней энергонезависимой памяти (EEPROM) в виде задаваемых пользователем контрольных точек по превышению температуры (ТН) и по понижению температуры (TL). Разница между ТН и TL образует гистерезис.
Когда температура недостаточна (TL и ниже) на выводе 3 микросхемы устанавливается низкий логический уровень. Когда температура достаточная (ТН и выше) на этом выводе логическая единица.
Микросхема DS1621 выпускается в 8-контактном PDIP и 8-контактном SOIC корпусах.
Как измерить температуру мультиметром
Большинство современных моделей тестеров оснащаются штатной опцией (режимом) измерения показателей температуры. Как правило, такой режим обозначен специальной маркировкой, которая называется – «temp». Для того чтобы сделать замер к тестеру нужно подключить термопару и перевести его в режим работы «temp».
Затем ее кончиком нужно аккуратно прикоснуться к объекту, с которого снимаются показания. После этого все необходимые данные моментально будут отображены на дисплее прибора. Продолжительность контакта устройства с измеряемым объектом должна составлять около 2-3 секунд. Чтобы показания были максимально точными, кончик термопары должен плотно прилегать к измеряемому объекту.

Делать подобные замеры можно практически при помощи любой модели тестера
Однако при покупке такого устройства рекомендуется обращать внимание на его функционал, качество сборки. Лучше всего приобретать приборы, рассчитанные на замер широкого диапазона температуры, которые штатно, производителем оснащаются таким режимом измерения
Только в этом случае пользователю не придется вносить никаких корректировок в работу устройства. Качественное устройство обладает таким функционалом как измерение уровня напряжения, снятие показателей силы тока в цепи, а также сопротивления.
Описание работы с датчиком температуры DS18B20
DS18B20 — цифровой термометр с программируемым разрешением, от 9 до 12–bit, которое может сохраняться в EEPROM памяти прибора. DS18B20 обменивается данными по 1-Wire шине и при этом может быть как единственным устройством на линии, так и работать в группе. Все процессы на шине управляются центральным микропроцессором.
Диапазон измерений от –55°C до +125°C и точностью 0.5°C в диапазоне от –10°C до +85°C. В дополнение, DS18B20 может питаться напряжением линии данных (“parasite power”), при отсутствии внешнего источника напряжения.
Каждый DS18B20 имеет уникальный 64-битный последовательный код, который позволяет, общаться с множеством датчиков DS18B20 установленных на одной шине. Такой принцип позволяет использовать один микропроцессор, чтобы контролировать множество датчиков DS18B20. распределенных по большому участку. Приложения, которые могут извлечь выгоду из этой особенности, включают системы контроля температуры в зданиях, и оборудовании или машинах, а так же контроль и управление температурными процессами.
Основные функциональные способности датчика DS18B20

Термодатчик DS18B20 имеет в своем функционале сразу несколько важнейших команд:
- Навык преобразования температур. (Данная способность может поместить температуру в двух-байтный блок оперативной памяти, после чего датчик переходит в состояние низкого потребления. В этом состоянии DS18B20 считывает код данных и определяет режим состояния процесса);
- Команда записи памяти. (Она дает возможность сохранить три байта данных в оперативной памяти DS18B20. При это, следует уточнить, что ведущий прибор перебрасывает информацию с наименьшего бита);
- Способность чтения памяти. (Применяется для прочтения оперативной памяти памяти прибора. Сброс данных осуществляется с самых наименьших битов или байтов, при этом, в случае необходимости, эта команда способна прекратить сброс данных);
- Команда копирования памяти. (Она помогает скопировать все данные внутренней памяти устройства в блок EEPROM, что приводит к осуществлению в дальнейшем питательной способности системы);
- Способность перезагрузки EEPROM. (Дает возможность регистрам передохнуть, перезагружая все значения на блоках. Кроме того, только после перезагрузки DS18B20 происходит процесс прочтения оперативной памяти памяти прибора и сообщается о ее состоянии).

 
            


























