Распространенные схемы подключения датчика
Схема подключения сумеречного реле
Схема подключения фотореле зависит от количества выводов. Коммутация происходит в распределительной коробке. Провода устройства различаются по цветам:
- коричневый или черный – соединяется с фазой, обеспечивает подачу питания;
- синий – направляется к нулевой клемме, к ней же напрямую подключается провод светильника;
- красный – выходной провод подает фазу на осветительный прибор.
Если в цепь входит датчик движения, его подключают последовательно, за сумеречным реле. Выключатель, управляющий несколькими светильниками, коммутируется с пускателем. Для самостоятельного подключения прибора производитель дает схему в инструкции.
Что такое комбинированные агрегаты?
Комбинированные сельскохозяйственные агрегаты — это сложное навесное (прицепное) оборудование для тракторов, используемое для предпосевной обработки почвы и для посева некоторых сельхозкультур. Они позволяют выполнить несколько технологических операций (или даже сразу все) за один проход.
Поскольку комбинированные агрегаты для обработки почвы представляют собой достаточно сложную инженерную конструкцию, перед проектировщиками подобной техники всегда стоит задача найти оптимальное соотношение между стремлением совместить как можно больше технологических операций в одном агрегате и возможностью сохранить высокий уровень качества выполнения этих операций. Причем учитывать приходится не только сугубо технические проблемы, но и вопрос применяемости такой техники в различных почвенно-климатических условиях.
Кроме того, в идеале комбинированная машина должна не только копировать и совмещать элементарные операции, но и выводить весь технологический процесс на качественно новый уровень. Иными словами, нужно не просто повторить стандартные действия в рамках одного прохода, но и выполнить их качественнее. Правда, на практике эта задача остается скорее идеалом, к которому нужно стремиться, нежели свершившимся фактом.
В настоящий момент производители агротехники работают по трем основным направлениям при создании комбинированных агрегатов:
- Навесные либо прицепные почвообрабатывающие блоки либо сеялки, представляющие собой несколько простых агрегатов, соединенных системой сцепок.
- Самоходная машина, на раму которой устанавливают органы для обработки почвы и посева.
- В качестве базы берется культиватор или другое почвообрабатывающее оборудование, к которому добавляются высевающие аппараты. Альтернативный вариант —комбинированные посевные агрегаты с навесными почвообрабатывающими органами.
Львиную долю этого рынка сегодня составляют специальные комбинированные агрегаты, состоящие из блоков стандартных рабочих органов — культиваторов, плоскорезов, сеялок, дисковых борон и лущильников. Нередко у таких агрегатов все или часть органов являются съемными, что позволяет легко приспосабливать их для выполнения не только стандартных, но и специальных технологических операций.

Среди всех комбинированных агрегатов наиболее распространены ротационные плоские и сферические диски для обработки почвы на глубину от 8 до 14 см. Их используют преимущественно для подготовки полей под озимые колосовые культуры, а также просто для разуплотнения почвы. При этом большое значение имеет вопрос ширины захвата, ведь агрегат комбинированный широкозахватный позволяет охватить еще больше площади за один проход, нежели узкозахватная машина.
Фотореле принцип работы
Работа фотодатчика, контролирующего уровень уличной освещенности, лежит в основе принципа работы любого фотореле. Существует два типа таких фотодатчиков:
- — встроенные, когда датчик установлен вместе с реле непосредственно в самом электрощитке;
- — выносные, когда датчик расположен вне корпуса реле.
Корпус выносных фотореле должен быть обязательно прочным и иметь повышенный уровень герметичности и защищенности от воздействий окружающей среды.

Это устройство имеет достаточно простой принцип действия и состоит оно из встроенного или выносного датчика. Учитывая интенсивность освещения, такой датчик передает информацию электронной плате или блоку, которые, в свою очередь, при достижении определенного порога срабатывания, срабатывают и включают освещение, замыкая электрическую цепь.
Следует отметить, что любое фотореле может быть запрограммировано в индивидуальном режиме. Это значит, что, если, к примеру, в летнее время года фотореле установлено в гараже, то диапазон его срабатывания будет отличаться от устройства, установленного на крыльце дома. Данный нюанс необходимо учитывать и, по возможности, выставлять наиболее подходящий к условиям размещения фотореле диапазон его чувствительности к свету.
Области применения
Основное назначение рассматриваемых в статье фотореле — организация автоматического включения искусственного освещения при отсутствии естественного. Но находят они применение и в других задачах;
- орошение газона и полив домашних растений. Прибор подключается к системе орошения, и она начинает работать по утрам или вечерам, в зависимости от настроек;
- подключение датчика света полезно в создании «умного дома». Такой сенсор — важный элемент экосистемы smart home и обеспечивает периодическое включение-выключение света, автоматическое перекрытие воды по таймеру и прочие действия по желанию владельца;
- реализация проектов, где от оборудования требуется выполнение некоторой команды при достижении установленного порога освещения — сигнализации, автоматические счетчики, системы автоматизированной фото-видеосъемки, и так далее. Фотодатчики распространены на конвейерах, где с их помощью происходит подсчет произведенной продукции;
- автоматизация лабораторных процессов;
- контроль температуры в помещении или уровня нагрева жидкости с фотореле. При достижении ртутным столбом термометра определенной точки он пересекает падающий на фотоэлемент световой луч, вызывая срабатывание реле выключения нагрева или включения вентилятора;
- автоматическая школьная сигнализация оповещения о переменах. Замыкая проделанные в определенных местах световые отверстия, минутная стрелка вызовет срабатывание звонка;
- реализация «умных» питьевых фонтанчиков и водопроводных кранов, открывающихся при поднесении к ним рук (которые перекрывают падающий на фотосенсор свет);
- животноводство — имитация режима «день-ночь» в местах содержания животных;
Конструкция самодельного сумеречного выключателя
Фоторезистором в схеме блока управления используется прибор ФСК-Г7Б, представленный на принципиальной схеме элементом R9.
В качестве компаратора выбрана микросхема К554СА3 —элемент DD1. Размеры ее корпуса в миллиметрах представлены нижерасположенной картинкой.
Исполнительным органом схемы управления работает электромагнитное реле Р1 малогабаритной конструкции серии РП-21 с номинальным напряжением обмотки на 24 вольта.
При выборе мощности светильника следует учитывать, что номинальный ток контактов рассчитан на 5 ампер. Бо́льшие нагрузки следует подключать через повторители мощности.
Возможное расположение электронных компонентов схемы управления, совмещенной с блоком питания бестрансформаторной конструкции представлено на картинках двухсторонней печатной платы.


Номиналы деталей платы
Все основные электрические характеристики конденсаторов, резисторов и диодов предлагаемой схемы сумеречного выключателя сведены в таблицу.
| № п/п | Обозначение | Характеристики | Примечание |
| Конденсаторы | |||
| 1. | C1 | 250В — 1 мкФ | |
| 2. | C2 | 50В — 1000 мкФ | |
| Резисторы | |||
| 3. | R1 | 0.39 кОм | |
| 4. | R2 | 0,27 кОм | |
| 5. | R3 | 1мОм | |
| 6. | R4 | 5,1 Oм | |
| 7. | R5 | 5,1 Oм | |
| 8. | R6 | 0,27 кОм | |
| 9. | R7 | 1 кОм | |
| 10. | R8 | 1,5 кOм | Для опорного напряжения |
| 11. | R9 | Фоторезистор ФСК-Г7Б | |
| 12. | R10 | 47 кОм | |
| 13. | R11 | 47 кОм | |
| Диоды | |||
| 14. | VD1—VD4 | КЦ405И | |
| 15. | VD5 | Д226Б | |
| 16. | VD6 | АЛ307 МБ | Зеленый светодиод |
| 17. | VD7 | АЛ307 ВМ | Красный светодиод |
На основе предложенного материала вы можете собрать автоматику сумеречного выключателя своими руками, успешно эксплуатировать его в домашней проводке.
А в заключение статьи рекомендуем посмотреть видеоролик по уроку пайки. Даже если вы давно занимаетесь подобной работой, то все равно сможете пополнить свои знания по этому вопросу.
Настройка уличного освещения для загородного дома
После того как подключили фотореле, необходимо произвести его настройку, учитывая при этом ряд нюансов. Как уже упоминалось ранее, у фотореле со встроенным фотодатчиком на выходе из корпуса расположены три провода. Их подключение происходит таким образом:
красный, отвечающий за электронагрузку, идет непосредственно к фонарю, лампе или прожектору;
После подключения фотореле, необходимо произвести его настройку, учитывая при этом ряд нюансов
- провод коричневого либо черного цвета подключают к фазе, идущей от щитка;
- синий проводок соединяют с нолем на корпусе щитка.
Необязательным, но важным моментом в обеспечении безопасности является подключение заземления. С этой целью отдельный провод присоединяют к клемме на корпусе. При этом сечение провода должно быть подобрано в соответствии с мощностью предполагаемой нагрузки фотореле. Схема подключения проводов подскажет, как правильно это сделать.
Настройку устройства производят после его монтажа. Для этого нужно дождаться момента естественной освещенности, когда желательно включение светильников. Регулируют прибор с помощью настройки путем закручивания подстроечного колесика. Крутить нужно до тех пор, пока светильник не включится.
Необходимо отметить, что порядок подключения реле с выносным датчиком немного отличается от подсоединения прибора со встроенным фотоэлементом. Здесь фаза подключается к клемме A1 (L), которая расположена вверху устройства, далее ноль заводится на клемму A2 (N). С выхода, в зависимости от расположения провода, фазу подают на фонари.
На фотореле со встроенным фотодатчиком на выходе из корпуса расположены три провода
Сумеречный выключатель освещения, на микросхеме NE555 + симистор.
Сумеречный выключатель освещения, на микросхеме NE555 + симистор.
Сумеречный выключатель это устройство коммутации, снабженное выносным или встроенным сумеречным датчиком и включаемое в электрическую цепь с нагрузкой из ламп и световых приборов. С наступлением темноты датчик подает сигнал на схему реле и оно, замыкает цепь или наоборот разрывает, выключая освещение в светлое время суток.
Подобных схем разработано достаточно много, как в любительских, так и в промышленных условиях.
В основном это всегда схемы с использованием реле.
Предлагаю вашему вниманию схему, с применением моей любимой микросхемы NE555 (NE7555, КР1006ВИ1), управляющей нагрузкой с помощью симистора.
Плюс такой схемы:
- сердцем устройства является чудесный и популярный «Интегральный таймер» 555.
- малогабаритность (такую схемку несложно будет вмонтировать практически в любой светильник).
- небольшое собственное потребление энергии схемой,
- нет контактов, которые со временем просто обгорают.
(но и недостаток есть, по сравнению со схемой с реле, который никто не оспорит, нет универсальности выхода, реле хорошо держит перегрузки.
С другой стороны нет никаких преград, эту схему можно чуть изменить и использовать в ней реле вместо симистора).
В магазинах электротоваров сейчас продается немало простых и дешевых сумеречных выключателей, пользуюсь, знаю, но качество их работы зачастую неудовлетворительно.
Дальше все банально, как обычно все пишут, перерыл весь инет, но то, что мне нужно не нашел.
Я мог бы тоже это написать, но это будет неправда, так как весь инет перерыть нельзя…. и все что нужно обычно в нем есть!
Может даже есть стопицот%, схема похожая на эту, но скажу вам точно тут не копипаст , тут оригинал…. :)))))
По большому счету, в этой схеме нет ничего нового, микросхема 555 и ее принцип работы, уж точно растолкован в интернете на каждом «углу». Про применение симисторов столько — же.
Безтрансформаторное питание? тоже очень, очень много схем и статей…
Но при сборке всегда возникает один нюанс, это принципиальная схема такого устройства по которой можно повторить такое устройство для своего пользования,
я не буду приводить примеры, но в такой простой рисованной схеме че только не умудряются «накосячить»;….
Сетевое напряжение, оконечная нагрузка, питание микросхемы, ну что угодно, может быть не в ту степь, а подключение симистора настолько «разнообразно» …., не знаю, наверное, все пишут про одно и то же, только стандарт обозначения симистора у всех разный, или рисуют схему исключительно по «памяти», или паяльник в руках давно держали…
Фухх… перечитал все что написал, как будто моя биография в последнем предложении:-)))).
Ладно, надеюсь, что схема в моей статье не пополнит ряды неточностей в интернете, так как все проверено в «железном» отладчике.
Это фото тому есть, подтверждение… (кликабельно))))))
Схема не капризна, но могут потребоваться небольшие подстройки под индивидуальные условия использования.
С1 задержка включения нагрузки (гистерезис, исключает эффект мигания лампы освещения).
R1 задается порог чувствительности наступления сумерек.
R2 придется подобрать, если будет применен другой тип симистора (например, для ВТ137, R2=1 ком, ток не менее 8mА).
Резистор R3 не менее 0.5ватт (обозначение резисторов на схеме и плате, соответствует СМД маркировке деталей). Вот и все особенности!
Так выглядит готовая плата, размер 30х50х15.
При установке схемы очень важно расположить направление датчика, исключить попадание света от ламп и светильников на датчик, что бы избежать эффекта мигания. Данная схема применена для управления «домиком для комаров» (схема встроена в верхней части прибора), работает успешно и надежно весь летний сезон
Данная схема применена для управления «домиком для комаров» (схема встроена в верхней части прибора), работает успешно и надежно весь летний сезон.
Файлы:Печатная плата
Все вопросы в
Форум.
|
Как вам эта статья? |
Заработало ли это устройство у вас? |
Эти статьи вам тоже могут пригодиться:
Разнообразие фотореле
Для освещения улицы существует определенное количество разных фотореле. Друг от друга они отличаются своей специализацией и областью использования.
Естественно, управление разными видами фотореле тоже различается.
Наиболее распространены следующие виды.
Устройство, щит которого содержит фотоэлемент
Вид оборудования, щит которого содержит фотоэлемент, нужен, чтобы включать освещение в момент наступления сумерек.
Выключается же данное устройство как только появляются первые солнечные лучи.
Управление фотореле полностью автоматизировано через щит, поэтому подключение и настройка устройства не будет сложной.
Фотореле имеет прозрачный корпус, который способен защищать фотоэлемент и прочие механизмы от разнообразных климатических факторов.
Реле, внутри которого есть фотоэлемент и таймер
Данное оборудование, так же как и вышеописанное, создано для того, чтобы контролировать уличное освещение при помощи автоматических механизмов.
Щит, на котором расположен таймер, позволяет вам через него управлять сроком освещения.
То есть, при помощи панели управления подключения вы можете своими руками вносить необходимые временные промежутки, в которые освещению необходимо включиться.

Через определенный период, после того как освещение достигнет достаточно высокого уровня, фотореле автоматически выключится, тем самым существенно сэкономит вам траты на электроэнергию.
Говоря о таймере подключения, стоит отметить, что таймеры бывают разные.
В какие-то устройства монтируют недельные, годовые или дневные механизмы. Таким образом, вы сможете ориентировать устройство так, как вам того захочется.
Фотореле, управление которого позволяет регулировать порог срабатываний
Управление данным видом реле мало чем отличается от управления предыдущими. Снизу устройства находится переключатель.
Данный переключатель нужен для того чтобы регулировать порог, отвечающий за то, как будет срабатывать фотоэлемент.
Например, если начнется дождь или гроза, то фотореле включится автоматически.
В том случае, если вы установите индикатор подключения на отрицательное значение, то реле будет работать исключительно в ночное время суток.
Видео:
https://youtube.com/watch?v=1vyhml_u6M4
Функция корректирования, действительно, пользуется огромной популярностью среди пользователей подобных устройств.
Что может быть лучше, чем то, когда устройство работает тогда, когда удобно именно вам?
Конструкция, в составе которой находится выносной фотоэлемент
Данный тип оборудования поможет вам обеспечить управление механизмом следующим образом: основной блок и механизм будут находиться друг от друга на расстоянии, занимающем, больше ста метров.
Электрический щит с блоком фотореле вы можете разместить там, где вам захочется.
Благодаря подобному управлению, вы сможете поместить свой прибор в наиболее защищенное от непогоды, место.
Принципиальная схема
И так, фотореле выполнено на основе микросхемы D1. Датчиком освещенности служит фоторезистор FR1. Вместе с подстроечным резистором R2 он образует делитель напряжения, коэффициент деления которого зависит от яркости света, попадающего на фоторезистор.
Рис. 1. Принципиальная схема автоматического выключателя освещения с фотодатчиком.
Днем, когда фоторезистор освещен дневным светом, его сопротивление ниже установленного сопротивления резистора R2. Поэтому, напряжение на входах логического элемента D1.1 будет на уровне логического нуля. На его выходе будет единица, ну а на выходе буферного каскада из трех параллельно включенных элементов D1.2-D1.4 — ноль.
Поэтому транзистор VT1 закрыт, и ток на лампу Н1 не поступает. Ночью, когда фоторезистор не освещен дневным светом, его сопротивление выше установленного сопротивления резистора R2.
Поэтому, напряжение на входах логического элемента D1.1 будет на уровне логической единицы. На его выходе будет ноль, ну а на выходе буферного каскада из трех параллельно включенных элементов D1.2-D1.4 — единица.
Транзистор VT1 будет открыт, и через него и диод VD3 ток поступает на лампу Н1. Диод VD1 необходим не только для того, чтобы беречь лампу накаливания, но и потому что полевой транзистор должен работать на постоянном токе.
Диод работает как однополупериодный выпрямитель, поэтому через транзистор VТ1 протекает постоянный пульсирующий ток.
Для питания микросхемы используется простой бестрасформаторный «конденсаторный» источник питания. «Конденсаторный», потому что «главным» элементом, понижающим напряжение, в нем является конденсатор С1.
Его реактивное сопротивление, через выпрямитель на диодах VD1 и VD2 образует совместно со стабилитроном VD4 параметрический стабилизатор напряжения, которым и питается микросхема.
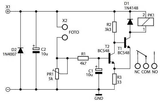
Простой сумеречный выключатель
Найти садовую аллею или домашний путь после наступления темноты может быть сложно. Решением этой проблемы является сумеречный выключатель. Вероятно, это одна из самых простых схем такого типа. Самая простая схема, но в то же время очень надежная. В качестве датчика освещенности используется фоторезистор. При слабом освещении его сопротивление увеличивается, что вызывает срабатывание триггера и активирует реле управления освещением.

Характеристики сумеречного выключателя
- датчик освещенности: фоторезистор
- схема с гистерезисом
- плавное регулирование чувствительности света
- элемент переключения освещения: реле
- максимальная нагрузка на контакт: 10А
- источник питания: 12 В постоянного тока
Описание работы схемы устройства
Электрическая схема автоматического сумеречного выключателя показана на рисунке 1.

Вероятно, это самая простая и надежная схема сумеречного выключателя, которую можно было бы встретить в радиотехнической литературе. Когда стемнеет, сопротивление фоторезистора R1 увеличивается.
Как следствие, транзистор T2 закрывается, а транзистор T1 открывается, и реле RL1 замыкает контакты. Падение напряжения на резисторе R3 определяет гистерезис переключателя. Конденсатор С1 защищает систему от кратковременных изменений освещения, вызванных, например, фарами проезжающих автомобилей. Сопротивление фоторезистора при дневном освещении составляет несколько сотен Ом, а после наступления темноты оно увеличивается до нескольких десятков килоом. Во время калибровки переключателя может потребоваться отпаять конденсатор C1, чтобы время реакции системы было меньше. Используя потенциометр PR1, мы настраиваем черту активации порога переключения. Допустимая контактная нагрузка реле, используемого в модели, составляет 10А. Схема сборки автоматического сумеречного выключателя показана на рисунке 2.

Сборка устройства не требует специального описания. Схема не требует длительной настройки и будет работать должным образом, как только включается питание.
Источник
Устройство
От модели к модели меняется форма корпуса или активный слой, но одно остается неизменно.
Это основа — подложка из керамического материала.
На подложке змейкой наносят методом напыления тончайший слой проводника из золота или платины.

Также в качестве полупроводников могут быть использованы различные типы фоторезистивных материалов.
Если необходимо зафиксировать видимый свет с длинной волны:

То чаще всего применяется селенид кадмия и сульфид кадмия.
Для фиксации инфракрасного излучения пластины могут быть сделаны из:
- германия в чистом виде либо с добавлением небольших примесей;
- кремниевыми;
- сульфида свинца и прочих химических сочетаний на его основе.
В чистом виде германий или кремний встречается в деталях, обладающих внутренним фотоэффектом.
Остальные примеси могут, применены в устройствах с внешним фотоэффектом.
Производство первых серийных сернисто-висмутовых фоторезисторов в нашей стране было налажено в 1948 г.
Позднее их заменили на сернисто-кадмиевые и селенисто-кадмиевыми модели, у которых проявились гораздо лучшие параметры.
В любом случае свойства остаются прежними.

Напыленные, таким образом, слои, имеют вывода на электроды, по которым попадает электрический ток.
Сверху всю конструкцию вмещают в корпус, защищенный тонким слоем прозрачного пластика, через который попадают световые потоки.

Форма размеры и материал защитного корпуса могут быть различными. Эти параметры определяются производителем, исходя из предназначения фоторезистора и выглядят по-разному.

Устройство обычного фоторезистора может быть разного исполнения:
- в металлическом корпусе;
- в пластиковом корпусе;
- открытого типа.

Не всегда применяется и напыление металлов. Токопроводящий слой может быть вырезан из тонкого слоя полупроводника.
Встречаются варианты и пленочных фотодатчиков.
Устройство и принцип действия фотореле
Устройство фотореле для уличного освещения
Датчики освещенности для включения света уличные работают без вмешательства человека. Их используют на придомовых участках коттеджей, автодорогах, стройплощадках. Управление работой фотореле осуществляет светочувствительный фотоэлемент. Это устройство распознает степень естественного или искусственного освещения и подает сигналы на электронный блок.
В темноте интенсивность светового потока падает, меняются параметры фотореле, оно замыкает контакты. Ток поступает к светильнику. Утром контакты размыкаются, подсветка выключается.
Составные части прибора:
- фотоэлемент – фоторезистор или фототранзистор, изменяющий собственную электропроводимость в зависимости от яркости светового потока;
- управляющая плата – усилитель, электромеханическое реле;
- корпус – место размещения всех элементов, выполняет защитную и крепежную функцию.
Характеристики и особенности подключения отдельных моделей датчиков: фотореле ФР 601 и ФР 602
Современный отечественный рынок представлен широким рядом моделей фотодатчиков, рассчитанных на разные типы и условия освещения, предполагающие различные мощности ламп и наличие дополнительных функций.
Самыми популярными среди стандартных однофазных моделей считаются датчик ФР-601 и его более усовершенствованный аналог фотореле ФР-602. Производителем приборов является компания ІЕК. Оба вида датчиков характеризуются надежностью и простотой подключения. Различия между моделями несущественные, они работают от тока одинакового напряжения и частоты, а потребляемая мощность равна 0,5 Вт. Внешне приборы полностью идентичны.
Единственное различие заключается в максимальном сечении проводников для подключения. Модель ФР-601 рассчитана на 1,5 мм², а ФР-602 – на 2,5 мм². Соответственно, они имеют различный ток номинальной нагрузки. У фотореле ФР-601 он равен 10А, у ФР-602 – 20 А. Оба прибора имеют встроенный фотоэлемент, а регулировка допустима в пределах от 0 до 50 лк с интервалом в 5 лк.
Самыми популярными среди стандартных однофазных моделей считаются датчик ФР-601
Такие устройства можно соорудить даже в домашних условиях. Главное отличие самодельного прибора от заводского фотореле ИЭК будет заключаться в отсутствии соответствующей защиты. Этот уровень у серийных моделей равен IP44, что подразумевает защиту от пыли и влаги. Схема подключения фотореле ФР 601 и ФР-602 стандартная и простая. Служат изделия долго и выдерживают влияние температур широкого диапазона.
Среди аналогов данного устройства значится модель ФР-75А – фотореле, схема которого более сложна для изготовления в домашних условиях. Прибор менее стабилен и долговечен при практическом использовании.
Светочувствительные датчики высокой мощности: фотореле ФР-7 и ФР-7Е
Рассмотренные выше модели идеально подходят для обеспечения работы уличных светильников на территории дачного участка или во дворе частного дома. Для регулировки освещения на улицах городов и на дорогах используют более мощные модели. К таким относят ФР-7 и ФР-7е, которые могут работать в сети переменного тока 220 В с напряжением до 5 ампер. Настройку данных приборов должны осуществлять специалисты, так как требуется подключение диапазона, равного 10 лк.
Среди недостатков фотореле ФР-7Е, как и его предшественника ФР-7, следует отметить высокий уровень потребляемой мощности. Также у устройств отсутствует необходимый уровень защиты IP40, который предохраняет от негативных воздействий влаги. Кроме того, у моделей не защищен подстрочный резистор на наружной панели, контактные зажимы относятся к открытому типу.
Главным недостатком фотореле ФР-7 яввляется высокий уровень потребляемой мощности
Рассматривая отдельные фотодатчики, нужно упомянуть популярную модель фотореле ФРЛ-11 с внешним фоточувствительным элементом. Прибор работает в большом диапазоне освещенности (2-100 лк). Фотодатчик оснащен защитой IP65, что предусматривает его установку на улице, причем на приличном расстоянии от реле. Устройства используют для регулировки освещения крупных объектов: дорог, стоянок, вокзалов, парков и т.д.
Фотореле ФР-16А относится к разряду наиболее мощных моделей со встроенным фотоэлементом. Датчик реагирования на свет можно настроить на работу в определенном уровне освещенности. Для функционирования прибора требуется коммутируемый ток, равный 16 А, а мощность нагрузки прибора составляет 2,5 кВт.
Установка фотореле в уличном освещении исключает вмешательство человека в процесс регулировки работы осветительных электроприборов, что позволяет значительно сэкономить на потреблении электроэнергии. Покупая оборудование, потребитель должен ориентироваться на параметры устройства, подбирая модель для конкретных целей с необходимой степенью нагрузки. Во время подключения требуется четко следовать инструкции и прилагаемой схеме, а в процессе эксплуатации – рекомендациям производителя.
ТРЕБОВАНИЯ БЕЗОПАСНОСТИ ПЕРЕД НАЧАЛОМ РАБОТЫ
2.1. Надеть положенную спецодежду, обувь и защитную каску.
2.2. Получить у бригадира инструктаж по безопасному ведению работ.
2.3. Проверить и убедиться в полной исправности инструмента, правильности насадки молотка, кувалды, топора, лопаты, проверить, не расщеплен ли металл по краям молотка, кувалды. Ломы должны быть прямыми, с оттянутыми и заостренными концами.
2.4. Осмотреть состояние вагранки, центрифуги, центробежно-дутьевых установок, механизмов удаления отходов, вентиляторов, дымососов, камер волокноосаждения, контрольно-измерительной аппаратуры, пусковой аппаратуры, средств сигнализации.
2.5. Проверить чистоту рабочего места.
2.6. Убедиться в наличии и исправности ограждений, заземления и предохранительных приспособлений.
2.7. Проверить исправность и достаточность освещения.
2.8. Проверить работу приточно-вытяжной вентиляции и подключить ее к работе.
2.9. Узнать от сменщика о работе вагранки, центрифуги, установке масляного тумана, об изменениях технологического процесса, состава шихты.
2.10. Проверить состояние фурм, работу системы охлаждения вагранки, исправность запасных центрифуг.
2.11. Проверить исправность приставных лестниц, чтобы они были оборудованы несколькими опорами. Конструкция приставных лестниц должна соответствовать требованиям ГОСТ 268.8-7-86.
2.12. При обнаружении на рабочем месте неисправностей и неполадок сообщить мастеру.
2.13. Убедиться в наличии сырья, кокса, топлива.
2.14. Провести профилактический осмотр, заменить неисправные летки, очистить формы, удалить закозления.


























