Коды ошибок
Большинство современных моделей автоматических стиральных машин оснащено системой самодиагностики. Это значит, что пользователю не придется самостоятельно выявлять неполадку, прибор без труда определит, на каком этапе работы произошел сбой, и предоставит полученные сведения в виде комбинации буквы и числа на дисплее.
Если же буклет к стиральной машине утерян, можно воспользоваться представленными ниже таблицами с данными о наиболее популярных приборах.
Коды ошибок стиральных машин Indesit, Ariston:
| Код | Расшифровка |
| F01 | Произошло короткое замыкание в системе управления, в результате чего мотор не запускается. |
| F02 | На одном из участков электроцепи системы управления произошел сбой. |
| F03 | Сигнал о начале работы не поступает на нагревательный элемент. |
| F04 | Ошибка в работе датчика контроля уровня воды. |
| F05 | Поломка в работе сливного насоса. |
| F06 | Сигнал с кнопок панели управления не проходит. |
| F07 | Поломка нагревательного элемента (ТЭНа). |
| F08 | Ошибка в работе ТЭНа, вызванная поломкой в реле уровня воды. |
| F09 | Сбой в работе центральной системы управления. |
| F10 | Датчик уровня воды не отправляет сигнал системе управления. |
| F11 | К сливному насосу не поступает сигнал о необходимости начала работы. |
| F12 | Ошибка на цепи взаимодействия центральной системы управления и селектора. |
| F13 | Неисправность системы управления сушкой. |
| F14 | Отсутствие сигнала о начале работы сушки. |
| F15 | Отсутствие сигнала о завершении работы сушки. |
| F17 | Не происходит блокировка дверцы. |
| F18 | Поломка центрального процессора. |
Коды ошибок стиральных машин Bosch:
| Код | Расшифровка |
| F01 | Не происходит блокировка дверцы. |
| F02 | Барабан не заполняется водой. |
| F03 | Неисправность слива. |
| F04 | Протечка в баке. |
| F16 | Дверца исправна, но закрыта неплотно. |
| F17 | Вода поступает в барабан слишком медленно. |
| F18 | Сливной насос работает медленно. |
| F19 | Нагрев воды не происходит, однако стирка будет продолжена. |
| F20 | Неконтролируемое включение нагревательного элемента. |
| F21 | Ошибка в работе электродвигателя. |
| F22 | Датчик нагрева неисправен. |
| F23 | Включен режим устранения последствий от протечки. |
| F25 | Не определяется жесткость воды. |
| F26 | Ошибка датчика давления, стирка невозможна. |
| F27 | Сбились настройки датчика давления, функционирование происходит по случайным параметрам. |
| F28 | Датчик давления не отвечает системе управления. |
| F29 | Ошибка потока. |
| F31 | В бак поступил объем воды, превышающий номинальный. |
| F34 | Неисправен блокиратор дверцы. |
| F36 | Ошибка в работе блокиратора на уровне системы управления. |
| F37
F38 |
Поломка датчика нагрева. |
| F40 | Изменены настройки системы управления. |
| F42 | Двигатель работает в усиленном режиме. |
| F43 | Не вращается барабан. |
| F44 | Двигатель не вращается в одну из сторон. |
| F59 | Неполадка в работе 3D датчика. |
| F60 | Давление при подаче воды превышает норму. |
| F61 | Дверца не отвечает при опросе системой управления. |
| F63 | Неполадки в системе защиты. |
| F67 | Неверный код карты. |
| E02 | Поломка двигателя. |
| E67 | Сбой в работе основного модуля. |
Коды ошибок стиральных машин LG:
| Код | Расшифровка |
| PE | Ошибка в определении уровня воды. |
| FE | В бак поступил объем воды выше нормы. |
| dE | Дверца незакрыта. |
| IE | Набор воды не происходит. |
| OE | Поломка сливной системы. |
| UE | Неисправность барабана. |
| tE | Нарушение температурного режима. |
| LE | Проблема с блокиратором. |
| CE | Перегружен мотор. |
| E3 | Ошибка определения загруженности. |
| AE | Неисправно автовыключение. |
| E1 | Протечка бака. |
| HE | Поломка нагревательного элемента. |
| SE | Ошибка переключения приводного мотора. |
Коды ошибок стиральных машин Samsung:
| Код | Расшифровка |
| E1 | Ошибка в системе подачи воды. |
| E2 | Ошибка в сливной системе. |
| E3 | Загружен объем воды, превышающий номинальный. |
| DE | Поломка блокиратора дверцы. |
| E4 | Превышено допустимое количество белья. |
| E5
E6 |
Проблемы в процессе нагрева воды. |
| E7 | Неполадки определения уровня воды. |
| E8 | Несоответствие температуры воды с выбранным режимом стирки. |
| E9 | Протечка бака. |
Если стиральная машина выдает ошибку, не нужно сразу паниковать и выбирать новый прибор, многие неполадки можно устранить самостоятельно, например, неисправность дверцы или проблему со сливом, вызванную засором фильтра. Если сделать все правильно, на дисплее пропадет код ошибки, и машина будет работать, как обычно.
Неприятный шум
По истечении некоторого времени со дня покупки, машинка может начать издавать странные звуки. Причин тому можно назвать несколько.
- Инородные тела, мусор, монетки, забытые в карманах одежды — все это может создавать странные звуки. Проверьте расстояние от бака до барабана: возможно, туда попали посторонние предметы.
- Неполадки в системе слива воды или неисправность насоса. Осмотрите насос.
- Вышедшая из строя система подшипников. Внимательно осмотрите подшипники и проверьте уровень их износа.
- Неверное расположение машинки. Изучите инструкцию по установке и регулировке машины. Попробуйте выкрутить ножки на разную высоту.
Все эти неполадки требуют внимательного исследования внутренних частей машинки, а порой и вызова мастера.

Замена подшипников
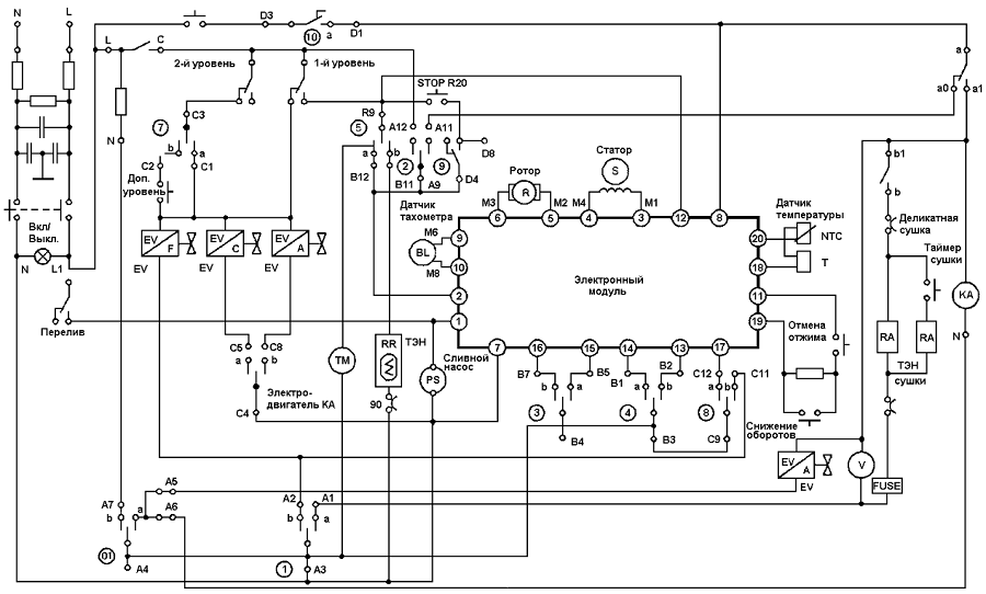
О принципиальной схеме
Принципиальная электрическая схема стиральной машины Аристон показывает точную связь между всеми элементами, входящими в данную схему. Не все знают, что представляет собой принципиальная схема и чем она отличается от печатной платы. На самом деле, это графическое отображение на бумажном носителе, необходимое для передачи связи между ключевыми элементами, с использованием условно-графических, буквенно-цифровых символов. На принципиальной схеме не отображается взаимное размещение элементов. Здесь указываются выводы настоящих элементов и пути их соединения с другими элементами.

Электрическая схема стиральной машины Аристон
Список сервис мануалов Candy
| Модель | Серийник | Модель | Серийник | Модель | Серийник |
| Energa 735 | 39980883 | Cic 325agvz | 34144014 | Pvtp 750sx | 36910131 |
| Ts 1974 | 39000184 | Hca 454pw | 34000071 | Fg 106w | 36921005 |
| S 4000db6 | 39300013 | Cte 82tv | 31000328 | Cmw 900egx | 38000005 |
| Пылесос HOOWER Sc 125 019 | 37650314 | Hca 383 | 34000072 | Ci 60xtr | 31125107 |
| Cpca 294 | 34000228 | Ilf 858tx | 31131154 | Cft 161n | 38000436 |
| Cft 61n | 38006185 | Hdc 75texsy | 31100044 | Pl 2238tf | 36264638 |
| Pdb 30x | 36945152 | Sct 48 | 37653128 | Holiday 161 | 39980164 |
| Ass Pl Trio | 93710739 | Cts 80 | 31000422 | Cpc 480ex | 39948286 |
| Ci 5412-3x | 36057024 | Aquamatic 10t | 31081649 | Holiday 801tl | 31000046 |
| Fp 612x | 36223113 | Pvs 606hlx | 39353610 | Cta 125(ru) | 37505500 |
| Holiday 186 | 31000460 | Pl 2258xx | 36264646 | Lbiaf 856tx | 31126170 |
| Cte 81 | 31000418 | T 2620 | 39000010 | Itl 513t | 37506417 |
| Ilf 857t | 31131147 | Mylogic 8sy | 31121122 | Cfc 452ax | 34000367 |
| F 242-3x | 36283117 | Cic 324 | 34241710 | Dfi 50 | 32208100 |
| Cmw 700m | 38000001 | Ctl 104tv | 37507191 | Cfc 402a | 34000375 |
| R 43-3ba | 36282119 | Pdvg 35x | 36910214 | Alise 101es | 31046618 |
| As Ls | 41012733 | Cec 61x | 36900002 | Ic 40-2 | 34515015 |
| Pvs 604n | 39353602 | Fp 622n | 33700092 | Tco 205 | 39000241 |
| Csn 62t | 31000199 | Tc 3867 | 39000240 | Pvtp 7dx | 36910156 |
| Ilf 637 | 31131204 | F 311x | 36105005 | Pde 32x | 36945186 |
| Cb 63tr | 31127384 | Cts 83t | 37507118 | Cbt 62n | 38006292 |
| Cru 16-4le | 34993436 | Cts 80t (ru) | 37505476 | T 6750 | 37652286 |
| Flg 201w | 36921112 | Pvd 32-1x | 33800146 | Pvk 400x | 39356340 |
| Acs 130sy | 31105281 | Cnf 40 | 34000125 | Flc 60n | 36323103 |
| Holiday 1001tl | 31000061 | Fo Trio 503x | 93963056 | Cbe 1025t | 31123706 |
| Flc 60x | 36323004 | T 2440 | 37650827 | Psa 640-2fx | 39355938 |
| Trio 503 | 33000134 | Cmd 93x | 38006391 | As 108 | 31062003 |
| Ctt 82tv(ru) | 37505484 | Cpdc 381 vz | 34115014 | T 2530 | 37653110 |
| S 144ws8 | 39300027 | Msa 20m | 33084013 | Cbt 62w | 38006284 |
| Mic 303ex | 33085101 | Mgd 1771m | 38000012 | Cpda 340vzx | 34113142 |
| Iwf 1001tx | 31128010 | R 43-3gh | 36282101 | T 5620-7 | 37652906 |
| Holiday 181m | 39980982 | Ccs 66m | 39351499 | Ilf 857t1 | 31000051 |
| Dt 999syal | 32177164 | Cct 61n | 38006094 | A 8001-1 | 32139008 |
| Pvt 640snd | 36910727 | Psa 640-2fgh | 39355755 | Cru 164a | 34935122 |
| Td 3665 | 39000161 | Cg 644t | 31133200 | R 43-3bd | 36282127 |
| Pvs 604w | 39353594 | Ts 2078 | 39000183 | Td 4267 | 39000186 |
| Aquamatic 6t | 31079643 | Csb 640xtr | 39982277 | Cpda 330vzx | 34113118 |
| Aquamatic 600-45 | 31000531 | Fg 106-2x | 36921633 | Sc 240 | 37650355 |
| Fl 503x | 33700042 | Pvd 756hlx | 39354436 | Cpdc 451 vzx | 34135152 |
| Cte 101 | 31000419 | Cic 250exeu | 37615200 | Psa 640-2fba | 39355771 |
| Smart 13 | 31105133 | Ts 2076 | 39000182 | Mgb 22y | 33084112 |
| Holiday 801tl | 31000030 | P 700-1sdx | 36207017 | Csb 840xtr | 39982913 |
| Aquamatic 8t | 31081631 | Tce 63 | 37616224 | Psa 640-1fba | 39353958 |
| Cne 109t | 31000197 | Ccs 66vgmx | 39352703 | Cft 161fw | 38000428 |
| Sc 231 | 37650165 | Pvtp 750sal | 36910149 | C 452 | 32034142 |
| Ilf 657t | 31131113 | Cpdc 401 vzx | 34117101 | Ass Ls Trio | 92994045 |
| Cmd 64x | 38006334 | Sc 230 | 37650348 | Csbl 100sy | 31123763 |
| Cfc 382a | 34000383 | Alisecb 8-44 | 31102015 | Su 144s2 | 39300001 |
| Vision 16plus | 31138134 | Cb 1053tr | 31123474 | Hca 454al | 34000070 |
| Pvc 400n | 39352273 | T 5610-7 | 37652898 | Aquamatic 8t | 31081003 |
| Ci 4212-3n | 36183168 | Pdas 640-1x | 39348370 | Pvc 400w | 39352265 |
| Cb 1053tr | 31123284 | Mylogic 1041 | 31121221 | Fp 815n | 33700094 |
| Cdc 266x | 31100029 | Cfc 452a | 34000366 | Fp 319x | 36912145 |
| Csb 640xtr | 39982384 | T 4534-7 | 39000007 | Cmw 900ecc | 38000007 |
| Cfu 125e | 34992016 | Csbl 75sy | 31123722 | Cfb 41-13xg | 34469767 |
| Fp 601x | 36105013 | Pfr 300-1x | 36945673 | Cta 126tv | 37507084 |
| Mylogic 1041a | 31121213 | Holiday 181 | 39980917 | СВЧ печь Cmw 700eg | 38000003 |
| Cmd 98x | 38006144 | Cpca 305 | 34000318 | Ilf 457 | 31131105 |
| Cda 330xg | 34511758 | F 112-3w | 36003119 | Icw 101tr | 31063118 |
| Cg 643 | 31133002 | Fp 815x | 36291003 | Cdi 3015s | 32900040 |
| Alise 844 | 31102601 | R340 3tf | 36055150 | Pvs 604x | 33800085 |
| Cte 82tv | 37507357 | Psa 640-1fx | 39353974 | Fp 815x | 33700002 |
| Mylogic 10sy | 31121130 | Dfi plan | 32208159 | Dfi 105t | 32211104 |
| Ai 1040 | 31136427 | Ils 645t | 31131170 | Cmw 700e | 38000002 |
| Cdi 2015s | 32900039 | Csne 93tv-03s | 31000827 | Hca 403 | 34000064 |
| Ctd 105sy | 31000404 | Fl 101w | 36224103 | Cid 244 | 34249622 |
| Mylogic 10 | 31121155 | A 9010 smart | 32075012 | Csd 100-03s | 31000785 |
| Pdas 640-1n | 39348438 | Cct 61w | 38006086 | Fpc 612x | 36308005 |
| F 2550x | 36289007 | Pg 750sxx | 33800067 | Cbl 85sy | 31123680 |
| Pg 640x | 33800030 | Pvd 605x | 39356274 | Fpg 201w | 36922102 |
| Cf 45v | 34677732 | Psa 640-1fgh | 39353966 | S 93ds4 | 39300004 |
| Holiday 181e | 31000029 | Cbd 120-16s | 31000592 | Id 33 | 34584003 |
О механизме в целом
Современные варианты Индезит, Самсунг, Аристон оснащены не только механическими системами, но и электронными программами, обеспечивающими надежное функционирование устройства. При чем, нормальное функционирование обеспечивается в разных режимах работы. К примеру, температурный датчик рассчитан на работу в диапазоне от +50С до +10000С. С изменением температуры меняется и сопротивление.
В среднем мощь нагревательной детали стиральной машины Занусси, Бош maxx 5, LG WD, Ардо равняется 2 кВт, сопротивление — 25 Ом. Нагревающие детали изготавливают из металлических трубок, которые оснащены внутри предохраняющими элементами из плавкого металла. Трубки подсоединены к специальному реле. Это отображает принципиальная электросхема стирального агрегата. В случае возникновения нестандартной ситуации срабатывает реле, и отключается нагревательная деталь. Если предохранитель расплавился, он заменяется.
Схема машины-автомат Самсунг, Занусси, Бош maxx 5, LG WD, Ардо обязательно включает в себя надежную систему защиты от протечек, который блокирует дверцу. Дополнительно защитная система включает в себя электронный клапан, сквозь который проходит вся холодная и горячая вода. Насколько заполнен барабан определяет электроника в соответствии с заложенной в памяти программой.
Ход наполнения загрузочного бака водой осуществляется постепенно и также регулируется электроникой. Согласно принципиальной схеме для прохода воды открывается клапан, который остается в таком положении на протяжении точно заданного периода времени. За обозначенный период белье, находящееся в баке, пропитывается водой. Клапан закрывается, бельё перемешивается и в случае необходимости открывается на несколько минут вновь, чтобы добавить воду.
Ремонт платы
Определить визуально причину неполадки очень сложно, особенно если элементы не подверглись выгоранию. В процессе эксплуатации стиральная машина постоянно вибрирует, что сказывается на местной электронике.
Могла нарушиться пайка диодов, резисторов и других мелких элементов. Для диагностики и последующего ремонта понадобятся мультиметр, паяльник, олово, канифоль, припой и, собственно, умение паять. Разберём ряд компонентов, которые можно заменить самостоятельно.

Блок управления СМА Индезит
Конденсаторы
Эти элементы отвечают за стабилизацию напряжения. Очевидным сигналом выхода из строя конденсатора является его вздутие. В других случаях деталь прозванивается посредством мультиметра (1 – обрыв / 0 – короткое замыкание). При замене элемента обязательно нужно учесть, что он имеет полярность.
Резисторы
Детали необходимо проверять в два этапа с учётом порядка. Резисторы с сопротивлением в 8 Ом и до 2 А – это элементы первого порядка. Детали на 10 Ом и до 5 ампер – это вторая группа. Если показатели резисторов не соответствуют этим данным, то их необходимо заменить.
Блок тиристоров
Основная причина выхода из строя блока тиристоров – скачки напряжения. Этот элемент необходимо проверять только после диагностики конденсаторов. Устанавливаем отрицательное сопротивление и прозваниваем диоды первого порядка. Напряжение не должно быть выше 20 вольт.
Выгорание элементов можно определить как визуально, так и с помощью мультиметра, настроив его в режим прозвона. Максимально допустимое напряжение на фильтре – не более 12 вольт
Обязательно обращаем внимание на полярность и стараемся не повредить порты тиристоров

Сгоревший модуль управления стиральной машины
Диагностика триггера
Этот элемент чаще всего выходит из строя из-за проблем с конденсаторами. Посредственная пайка и слишком сильная вибрация также бывают причиной неполадок узла. Достаточно пропаять выходные контакты и проблема будет решена. Напряжение триггера должно быть в районе 12 вольт, а сопротивление – порядка 20 Ом.
Общая схема. Основные детали стиральной машины
Разобраться в электрической схеме стиральной машины сможет далеко не каждый пользователь, но узнать об основных системах ему не помешает. На картинках ниже представлены следующие узлы, который есть практически в каждой стиралке:
- противовес,
- реле (датчик) уровня воды,
- помехоподавляющий фильтр,
- сливной фильтр,
- помпа (насос),
- сливной шланг,
- двигатель барабана,
- трубчатый электрический нагреватель (ТЭН),
- пускозащитное реле напряжения,
- силовой блок,
- термостат,
- наливной шланг,
- шкив барабана,
- барабан (бак),
- дозатор,
- система подачи моющих средств,
- пружины барабана,
- электромагнитный клапан.

Рассмотрим некоторые основные детали, выход из строя которых служит поводом для обращения в сервисный центр, причиной покупки новой стиральной машины.
Система управления
Все современные автоматические стиральные машины оснащены неким подобием компьютера, который обрабатывает информацию с датчиков, управляет подачей, сливом воды, переключает программы очистки. Количество программ, которые установлены в модуль управления, варьируется в зависимости от модели. Наличие или отсутствие особо удобных режимов стирки оказывает ощутимое влияние на цену агрегата.
Причиной поломки может служить как сбой в операционной системе, так и выход из строя электрических узлов, датчиков. Сломанная электроника ремонту обычно не подлежит. Вот список тех реле, поломка которых не позволит начать стирку.
- Датчик уровня воды (прессостат). Сообщает о количестве воды в барабане.
- Термостат. Встроен в барабан снизу, регулирует температуру жидкости.
- Датчик скорости вращения барабана.
Электромагнитный клапан
Этот модуль отвечает за наполнение барабана водой. Работает в связке с прессостатом. Когда на клапан поступает сигнал о том, что жидкости в баке достаточно, он закрывается, вода перестает поступать.
Двигатель барабана
Представляет из себя стандартный электрический двигатель. Вращает барабан, передавая энергию движения через ременную передачу шкиву. Скорость, направление вращения задаются системой управления с учетом показателей датчика скорости.
При поломке можно заменить любым аналогичным двигателем, который подойдет по размеру, мощности. Существуют стиральные машины с прямым приводом: барабан вращается за счет магнитного поля. Множество моделей с таким типом двигателя встречается у Индезит, Занусси.
Загрузочный люк
Дверца, которая находится на передней панели. Перед началом стирки система управления запирает её, чтобы пользователь не мог случайно открыть люк во время того, когда в баке находится вода. У новейших моделей Аристон предусмотрена функция загрузки вещей во время стирки через специальный отсек. Через неё одежда загружается в барабан.
Нагревательный элемент

Начинает нагревать воду в баке по команде системы управления. Термостат в это время начинает замерять температуру. Когда она достигает необходимого значения, ТЭН отключается. Самой частой причиной поломки этой детали является образование на ней толстого слоя солевых отложений (накипь). Этот слой ухудшает теплообмен, что ведет к систематическому перегреву металлической трубки.
Используйте очищающие средства вместе с порошком, чтобы предотвратить образование налета на нагревательном элементе. Компания Самсунг поставляет свои стиральные машины с ТЭНом, крайне устойчивым к образованию накипи. Это достигается за счет двойного керамического покрытия.
Сливной насос
Перед запуском программы отжима из бака сливается вся вода. В этом процессе участвует помпа. Она состоит из фильтра и электромотора с крыльчаткой. Причиной поломки насоса может быть выход из строя электродвигателя, общее загрязнение системы. Фильтр находится внизу фронтальной части корпуса в большинстве стиральных машин.
Не забывайте раз в полгода вынимать его для очистки. Компании LG и Bosch разрабатывают новейшее поколение фильтров, которые будут обладать функцией самостоятельной очистки.
Разбор и подготовка стиральной машины к ремонту
Все импотрные стиральные машины по своему устройству делятся на «восточный» и «западный» тип.
У «восточного» устройства каркас сварен из более тонкой штамповки, а у «западного» корпус выполнен из прочного металла. От этого зависит и принцип разборки устройств.

«Восточный» вариант предполагает разбор в строго определенной последовательности (переднюю панель снимается в последнюю очередь). Блок управления остается нетронутым. Бак можно выдвинуть вперед, но с ним можно работать с любой стороны, поэтому необходимость выдвигать бак практически не возникает.
В «западном» варианте бак достается через верх. Для этого передняя планка снимается, а блок управления немного отодвигается. Для ремонта и профилактики программатора его необходимо достать. Для этого откручиваются болты, блок поворачивается на 90 градусов и затем снимается с петель.
Замена элементов на плате управления
Мы подскажем, как можно заменить некоторые элементы. Для этого вам понадобится паяльник и новая деталь.
Конденсатор. На плате управления он служит своеобразным стабилизатором. Для его замены вам нужно припаять новую деталь к положительному электроду. Чтобы узнать, где какой электрод находится, применяйте тестер.
- Резистор. Чтобы проверить работу резистора, используется тестер. Резисторы 1-ого порядка должны показать результат, равный 8 Ом, и перегрузку 2А. Резисторы второго порядка показывают 3-5А, при этом показатели сопротивления зависят от частотности модуля. Если показатели не соответствуют норме, производится замена элементов – методом пайки.
- Тиристорный блок. Проверить тиристорный блок можно, измерив отрицательное сопротивление. Показатели должны быть не выше 20В. Также мог перегореть фильтр блока. Выполнить его ремонт можно, зачистив катод.
- Триггер. Проверка триггера заключается в измерении напряжения входных контактов. Их показатели не должны превышать 12 В. Сопротивление фильтра триггера должно составлять 20 Ом. Замена элемента проводится также методом пайки.
Пайка компонентов платы может нарушаться в результате сильных вибраций машины. Поэтому нужно следить за правильной и стабильной установкой стиралки.
Как правильно отремонтировать плату управления, знает мастер. Подумайте, прежде чем начинать самостоятельный ремонт, ведь электронный блок стоит довольно дорого. Если у вас нет навыков работы с паяльником, а показатели проверки не дают конкретных результатов – обращайтесь в сервисный центр.
Для тех, кто все-таки решился на самостоятельный ремонт, видео по теме:
Засор в сливном тракте
Слив забивается ворсинками с одежды, волосками домашних животных, монетами и прочим мелким сором. Поэтому стиральная машина Samsung не спускает воду. Затор, препятствующий сливу воды, может образовываться в сливном патрубке, фильтре, насосе, шланге слива или канализации.
| Признаки | Как устранить | Стоимость* (только работа) |
| Машина не сливает воду или сливает ее слишком долго. Поломка может сопровождаться ошибками 5Е (SE), Е2, 5С или SUd, 5d (Sd). | Мастер обследует сливной тракт, находит место засора и устраняет его. | от 1300 руб. |
*Цена только за работу мастера, запчасти оплачиваются отдельно.
![]()
О принципиальной схеме
Принципиальная электрическая схема стиральной машины Аристон показывает точную связь между всеми элементами, входящими в данную схему. Не все знают, что представляет собой принципиальная схема и чем она отличается от печатной платы. На самом деле, это графическое отображение на бумажном носителе, необходимое для передачи связи между ключевыми элементами, с использованием условно-графических, буквенно-цифровых символов. На принципиальной схеме не отображается взаимное размещение элементов. Здесь указываются выводы настоящих элементов и пути их соединения с другими элементами.
Подключение электрической части
Дальнейшая эксплуатация стиральной машины полностью зависит от ее правильного подключения к действующей электрической сети. Все современные модели имеют в комплекте трехжильный шнур и специальную вилку с тремя полюсами. Кабель сети, к которому производится подключение, должен иметь определенное сечение и соответствовать техническим характеристикам. В целях электробезопасности в старых помещениях рекомендуется заменить электропроводку.
Непосредственная установка стиральной машины чаще всего производится в ванной, на кухне или в каком-либо помещении. Кухонный вариант является наиболее предпочтительным, особенно в случае уже имеющейся электрической плиты с нормальной заземленной розеткой.

Делается параллельное подключение второй розетки в доступном месте с соблюдением всех технических условий, и стиральную машину можно начинать эксплуатировать. При отсутствии розетки, прокладывается отдельный кабель к распределительной коробке, расположенной ближе всего. Укладка кабеля производится в штробе, пластиковом гофрированном рукаве или специальном кабель-канале.
Таким образом, электрическая схема стиральной машины позволяет довольно легко выполнить ее подключение. Соблюдение необходимых условий обеспечит длительную и безопасную эксплуатацию агрегата.

Инструкции стиральных машин Atlant, руководства по использованию
Заклинило барабан стиральной машины, он не вращается
Как устроена стиральная машина: схема и принцип
Болтается барабан в стиральной машине, что делать? Ремонт барабана стиральной машины
Замена подшипника в стиральной машине: пошаговая инструкция

Как правильно установить стиральную машину, чтобы не прыгала (видео)
Установка и выставка челнока.
Обратите внимание, на фото 28, на положение установочного пальца! Зазор между подшпульником и установочным пальцем, должен быть не менее, 0,8 мм! Если меньше, будут обрывы верхней нити! И палец, должен возвышаться над верхом подшпульника, на 1 мм ! Если верх установочного пальца, будет вровень с верхом подшпульника, будет петлять, на материале, снизу! И верхняя нитка, не будет регулироваться, регулятором верхней нити. Но при сильном сжатии тарелочек, будет просто обрываться
Установочный палец, можно гнуть, на 1 — 2 мм, в верх и вниз!
Вот порядок действий при установке челнока:
- Снять игольную пластину.
- Снять транспортёрную колодку.
- Положить машину на заднюю стенку.
- Ослабить винтики крепления челнока, так, чтобы они не выглядывали, по внутреннему диаметру, посадочного места — в челноке.
- На посадочную ось челнока, одеть челнок! Фото 22.
- Ослабить винтик крепления, и снять установочный палец.
- Одеть на ось, челнок.
- По фото 18, установить установочный палец.
Для лучшего понимания материала, использую фотографии, от машины с челноком 22 класса, 1022, 1022М,
- На фото 27 показана игла.
- Игла опускается вниз.
- Остриё иглы, на уровне, с наружным диаметром челнока.
- Винтики крепления челнока, к посадочной оси, ослаблены.
Фото 27.
- На фото 28, игла осталась в той же точке, что и на предыдущем фото 27. Но удерживая маховое колесо, от проворота, провернул челнок, в право, вокруг оси. Остриё иглы, вровень, с воображаемой плоскостью, «ласточкиного хвоста». Вот в такой позиции, нам нужно, закрутить один из винтиков, крепления челнока, к посадочной оси.
Фото 28.
- На фото 29, медленно вращаем маховое колесо, на себя. Игла опустилась в нижнюю точку ноль (0). Верх отверстия иглы, вровень с нижней планкой, подшпульника.
По фото можно сказать, что лыска иглы, не параллельна плоскости челнока. Так разворачивают игловодитель, только при шитье кожи, на промышленных машинах. При шитье иглой, с заточкой острия в форме обоюдоострого штыка. В народе называется «лопатка». На шитьё ткани, иглу надо разворачивать. Чтоб не было пропусков стежка. Необходимо сделать следующее:
- Проверить иглу.
- Фото 6, ослабить винтик № 9.
- Провернуть игловодитель, со вставленной иглой, вокруг оси. Так, чтоб лыска иглы, была параллельна плоскости челнока. И в то же время, верх отверстия иглы, был вровень, с нижней планкой, подшпульника.
Фото 29.
- На фото 30, то же самое что и на фото 29, но только, с вынутым подшпульником. Игла провёрнута, вместе с игловодителем.
Фото 30.
- На фото 31, показано:
- вращая медленно, маховое колесо, игла находясь в положении прямая строчка, поднялась на 1,5 — 1,8 мм, из нижнего ноля.
- И лыска иглы, пересеклась с носиком челнока. Это должно произойти строго по середине лыски, иглы.
Если пересечение происходит выше середины лыски, то необходимо проверить, ещё и по фото 33. Возможно ваша игла длиннее.
Фото 31.
- На фото 32 тоже самое, что и на фото 31, только вид с боку.
- Зазор, между лыской иглы и носиком челнока, должен быть 0,1 мм.
- Зазор, между подшпульником и установочным пальцем, 0,8 -1,5 мм.
- Верх носика, установочного пальца, выше, подшпульника, на 1 мм. В таком положении, зажимаем второй винтик.
Фото 32.
- На фото 33, выход иглы с поверхности челнока. Кончик иглы, вровень с верхней плоскостью, челнока. Угол пластины «Ласточкин хвост».
Если у вас, кончик иглы, выше этого выступа, то проверьте ещё раз, выставку челнока, начиная с фото 27. И если всё правильно, значит у вас, игловодитель сбился по высоте. Нужно сделать следующее:
- Поставить носик челнока, проворачивая маховое колесо, в положение, как на фото 32.
- По фото 5, ослабить винтик, на хомуте игловодителя № 5.
- Выставить, середину лыски, иглы, на против носика челнока.
- Винтик по фото 5, № 5 — зажать!
- Проверить зазоры: пункт 14 фото 32.
В таком положении, проверяем затяжку винтов, крепления челнока, к посадочному месту!
Фото 33.

На фото 34, Установочный палец, красными линиями, указал кромки, подлежащие притуплению фасок.
- Кромка с лева.
- Кромка с права.
- Изгиб.
Острые кромки, способствуют обрыву верхней нити, при вытягивании нити, нитепритягивателем из челнока.
В подшпульник, Установочный палец, должен войти не глубже, чем на половину глубины паза! Если войдёт глубже, то при установке, толстой нити в иглу, могут появится проблемы с утяжкой верхней нити!
Фото 34.

При включении машинки загорается один индикатор
Если машинка реагирует на запуск светом одного индикатора, можно сказать, что она включается, но не работает. После включения невозможно набрать воду в барабан, выбрать и установить режим стирки – техника не отвечает на любые команды. В таком случае проблема может крыться в самых разнообразных причинах.
Для начала проверьте, плотно ли закрыта дверца люка. Она должна автоматически заблокироваться после запуска программы стирки. Если дверца закрылась с характерным щелчком, но после начала стирки она не блокируется, значит, проблема заключается в устройстве блокировки дверцы люка стиральной машины.

Исправность устройства блокировки дверцы люка можно проверить самостоятельно
Проверить блокировку можно самостоятельно, прозвонив ее мультиметром. Если прибор определил подачу напряжения на устройство после запуска программы, то оно исправно. В ином случае устройство блокировки люка нуждается в замене.
Другие причины того, что техника отказывается работать, могут скрываться в неисправности модуля управления, нарушении связи между панелью управления и модулем. Устранять такие неполадки должны специалисты.
В заключение
Современный стиральный агрегат – это высокотехнологичное, надежное изделие, сочетающее в себе простоту обслуживания, ремонтопригодность и высокую эффективность. Выбор той или иной модели зависит от ее назначения, универсальных решений не бывает. К какой бы марке не принадлежала стиральная машина, главное, чтобы она работала, облегчая жизнь своих хозяев, служа им верой и правдой.
Наверное, мало кто задумывался о том, как работает стиральная машина. Однако, эта информация поможет вам действовать правильно, если возникнут поломки. Предлагаем рассмотреть алгоритм работы техники.




























