Индикаторная отвертка на батарейках (с функцией прозвонки), контактного типа
Этот вид тестерных отверток для проверки напряжения внешне отличить почти невозможно от описанных выше. Зато по функционалу они отличаются, да и схематически тоже. Этот прибор сделан на основе полевого или составного транзистора, в одну из цепей встроен светодиод. Источником питания в данной модели являются батарейки в форме «таблетки». Обычно батареек две, но может быть и три. На торце рукоятки также есть металлическая пластина, но касаться ее надо не всегда. И об этом следует помнить.
Индикаторная отвертка со светодиодом, полем транзистором и батарейками
Отличить эту отвертку можно коснувшись двух ее концов — жала и кнопки на рукоятке. При этом загорается светодиод. Этим, кстати, проверяем ее работоспособность. Это надо делать каждый раз перед тем как пользоваться индикаторной отверткой. Ведь если батарейки сели, светодиод просто не будет светиться… В результате можно прикоснуться к фазе…
Индикаторная отвертка с батарейками позволяет не только определить наличие фазы. Кроме фазы можно еще:
- Определить наличие нуля. Ничем другим, кроме мультиметра, вы ноль не определите. Обычно его «определяют» методом исключения. Там, где обычная индикаторная отвертка не горит, считается ноль. Но он тоже может быть в обрыве. И тогда приходится прозванивать цепь, что не всегда удобно. А так, при помощи индикатора напряжения с батарейками, можно сразу отследить наличие «нуля» и целостность провода.
- Прозвонить провод, проверить целостность предохранителей, целостность ТЭНа, ламп накаливания, трансформаторных обмоток, определить наличие обрыва в любом оборудовании.
- Проверить на пробой диод, найти его анод и катод.
- Определение наличие напряжения на изолированном проводнике. Это точно позволяет найти место обрыва проводника.
- Найти проводку в стене. Это не полноценный детектор проводки, но с его помощью можно предположить, где проходит провод. Правда, есть ограничение: расстояние от провода до поверхности стены не должно превышать 1,5 см.
Две схемы индикаторной отвертки с батарейками и светодиодом
С учетом того, что стоит такая индикаторная отвертка совсем немного — от 150 рублей до 300 рублей, функциональность более чем впечатляющая. Только надо уметь с ней работать и следить за состоянием элементов питания. В этом их главный недостаток, ведь батарейки «таблетки» могут быстро разряжаться. Чтобы работоспособность тестера проводки сохранялась дольше, лучше в нерабочее время щуп изолировать. Например, подобрать кусок кембрика (изоляционной трубки из ПВХ) подходящего диаметра. Этим куском изоляции, как колпачком, закрывать щуп.
Детектор MS-158
Данный детектор китайского производства и как многое китайское имеет свои минусы и особенности к которым необходимо приспособиться.
Необходимо приобрести навык работы с прибором, чтобы точно отличать сигналы. Не все электрики предпочитают им пользоваться как раз из-за большой погрешности. Но для бытового использования, тем более разового, это наиболее оптимальный вариант.
Для калибровки переключатель ставите в первое положение (I). Инструмент начинает сигнализировать светодиодом и звуковым сигналом. Постепенно выкручивая регулировочное колесико на минимум, добейтесь затухания сигнала и звука. После чего проверьте работоспособность прибора поднеся его к металлическому предмету. Он должен издать звук и должна загореться лампочка светодиода. Если произошло все именно так, инструмент готов к работе.
Для поиска проводки щуп поворачивают на 180 градусов и включают режим 1. Прикладывают детектор к стенке и медленно проводят вдоль нее. Там где детектор издаст звуковой сигнал находится металл. Как вы понимаете вам хотя бы примерно нужно знать места прохождения проводки, иначе легко можно запутаться в показаниях инструмента. Глубина определения скрытых проводов — до 5см.
Параметры
Основными характеристиками прибора, служащего для определения скрытой проводки, является глубина обнаружения и погрешность. Профессиональные аппараты способны обнаружить спрятанный в стене кабель на расстоянии до 150 мм. При этом точность показаний измеряется миллиметрами. Хотя бытовые варианты реагируют на металл и подключенный кабель на довольно большом расстоянии, они редко могут проинформировать о точном пролегании исследуемого объекта.
Искатель для обнаружения кабелей может быть:
- электростатическим. Он же — металлодетектор. Самый простой и дешевый вариант. Широко используется в бытовых целях, поскольку в эксплуатации не нуждается в особых навыках. Как правило, такие приборы обладают довольно хорошей чувствительностью и позволяют обнаружить проводку на значительном расстоянии. Однако при этом они отличаются высокой погрешностью. Электростатические детекторы чутко реагируют на трубопровод, арматуру и другие металлические элементы, что при выявлении электропроводки в панельном доме, делает их применение нецелесообразным. Устройства совершенно не применимы в условиях повышенной влажности;
- электромагнитным. Более сложные приборы, нередко имеющие несколько режимов работы. При поиске подключенных к сети проводов, аппараты этого типа проявляют довольно высокую точность, которая возрастает в зависимости от протекающего по кабелю тока. Лучшие результаты достигаются при условии, что в сети запитана нагрузка мощностью не меньше 1 кВт. К недостаткам электромагнитных индикаторов относятся их подверженность полям, наводимым сотовыми телефонами, микроволновыми печами и другими бытовыми электроприборами;
- комбинированным. Такие устройства предназначены для профессионального применения и в эксплуатации требуют определенных технических знаний. Они объединяют функции электростатических и электромагнитных приборов, позволяют определить тип металла, глубину и направление проводки, а также узнать, находится она под напряжением или нет.
Функционал и возможности современных трассоискателей позволяет не только распознать невидимый глазу кабель, но и указать место его обрыва или короткого замыкания. Некоторые модели дают возможность обнаружить даже деревянные балки и пустоты, находящиеся внутри стен (Рис.2).
Исследуемые с помощью ИСП объекты
На заметку! Чтобы искатель скрытой проводки не превратился в ненужную дорогостоящую игрушку, перед его покупкой необходимо четко определиться для каких целей он приобретается.
Устройства
- Пробник MS-158M, MS-48, MS-18 – помимо проводки способен определять наличие иных металлических вкраплений, например гвоздей, также отреагирует на арматурный каркас, если он располагается не глубже 5 см от поверхности стены.
- CEM LA – 101 – отреагирует на электромагнитное поле, определит обрыв провода.
- ПОСП-1 – выявляет присутствие переменного электричества, разрыв провода.
- Е121 «Дятел» – глубина мониторинга данного прибора 7 см, способен определить наличие электромагнитного поля и обнаружить разрыв провода.
- Бесконтактный датчик ExtechDA30 – находит электромагнитное поле и переменный ток. Обнаруживает проводку и определяет ее состояние даже если она находится в кабель-канале, а также способен выявлять провода с экранирующим покрытием.
- MS58M – отреагирует на наличие металлов, присутствие тока в проводке не потребуется.
- Оборудование по обнаружению скрытых проводок «ОСП» – максимально оперативно и точно обнаружит разрыв электропроводки. Также укомплектован генератором, который способствует поиску отключенных от электроэнергии проводов. Глубина поиска составляет 30 см.
К наиболее действенным и дорогим устройствам поиска электропроводки относятся тепловизоры.
Активные детекторы
Данные приборы более совершенны, чем уже рассмотренные. Стоят они подороже, но обладают дополнительными возможностями и помогают находить не только проводку.
Металлодетектор
Металлодетектор действует иначе, чем вышеописанные сканеры. В сущности, это тот прибор, который раньше называли миноискателем. Теперь он называется металлоискатель. Он находит металл
Неважно, находится этот металл под напряжением или нет. Приборы такого вида довольно чувствительны, кроме того, их чувствительность можно регулировать и добиваться тонкой настройки под условия поиска
Принцип работы металлодетектора состоит в следующем. В катушку с проводом, которая является датчиком, подается переменный ток повышенной частоты от одного генератора. В приборе есть еще один генератор, работающий на той же самой частоте, причем эта частота жестко стабилизируется. Сигналы от катушки и образцового генератора поступают на смеситель, который выделяет разность этих частот.
Когда к катушке датчика приближается металлический предмет, частота первого генератора слегка меняются. Но из-за того, что это частота довольно приличная, даже небольшое ее изменение создает на смесителе сигнал вполне обнаруживаемой частоты. Дальше он усиливается и выдается на индикатор.
Чувствительность прибора оказывается очень высокой, по сравнению с тем, что мы рассматривали выше. Но и стоимость его тоже в несколько раз выше. Преимущество металлодетектора состоит в том, что он позволяет обнаруживать металлические трубы, в которых проложена проводка. Проводку он тоже обнаруживает, независимо от того, под напряжением она или нет. Разумеется, он обнаруживает арматуру, заложенную в бетон и прочие металлические вещи, находящиеся в стенах.
Искатели для неметаллов

Кроме магнитного поля, активные детекторы могут использовать электрическое поле. Они оказываются чувствительными не только к металлу, но и к диэлектрикам, например, к дереву. Такой датчик представляет собой “открытый” конденсатор, чувствительный к изменениям электрического поля рядом с его обкладками. Он тоже питается переменным током и так же использует метод биений (разности близких частот), как и прибор с катушкой.
И наконец, несколько слов об ультразвуковом и радарном датчике. Это тоже активные приборы. Первый из них излучает ультразвук, в точности как эхолот или сонар для подводных лодок. Отраженный ультразвук, после усиления, анализируется микропроцессором и пользователь может узнать довольно много о том, что и как расположено внутри исследуемого материала.
Металлические предметы, дерево, пластик, различные неоднородности, все это будет точно обнаружено. Для точного и глубокого поиска металлов и проводов используют самый настоящий радиолокатор, только ручной. Это наиболее дорогой искатель, он используется строителями-профессионалами в трудных и ответственных случаях.
Как выбрать
Прежде всего необходимо определиться с набором материалов, которые прибор должен определять. Зависит это от характера работ, которые вы собираетесь выполнять и от тот, насколько часто прибор вам потребуется в дальнейшем. Чем больше функций имеет устройство, тем большую сумму придется за него выложить.
Далее, как обычно в инструменте, решаете какого класса оборудование вам необходимо. Тут решающий фактор — сумма, которую вы можете или хотите потратить. Самые дешевые — бытовые модели. Они имеют не очень большую глубину обнаружения, значительную погрешность, корпус сделан из недорого пластика. В средней ценовой категории полупрофессиональные модели. Их характеристики лучше, погрешность меньше. И самые дорогие, но и самые точные — профессиональные модели. Кроме цены их можно определить по большой глубине обнаружения объектов.

Цены на приборы для обнаружения проводки могут быть самыми разными — от сотен рублей до десятков тысяч
В нужном классе выбирать модель надо по глубине обнаружения проводки, металла и других объектов. Это основной показатель, который влияет на эффективность работы
Еще стоит обратить внимание на условия работы. Некоторые модели могут работать при низких температурах (до -60°С)
Также стоит обратить внимание на то, каким образом отображается информация. Простейшие модели просто издают звук в том месте, где обнаружена проводка (металл)
О том, что именно обнаружено догадаться сложно.

Пример технических характеристик обнаружителя проводки
Чуть более сложные приборы меняют тональность и продолжительность звука. Потренировавшись на различных устройствах, можно научиться определять по звуку что именно обнаружил детектор. Работать с таким прибором уже проще.
Если прибор для обнаружения проводки имеет еще и световую индикацию, работать еще проще. Ориентироваться по звукам и светодиодам намного легче. И самый удобный в работе вариант — ЖК дисплей. Но стоит он, как правило, на универсальных моделях. На экране в виде пиктограмм отображается обнаруженный материал, а в виде столбиковой диаграммы расстояние до него.
Типы индикаторов
Детекторы делятся на несколько разных типов. Их классифицируют по принципу действия, механизму, применяемому для оповещения пользователя при обнаружении проводов, и так далее. У каждого приспособления есть свои преимущества и недостатки.
Рассмотрим их ниже:
- Электростатический индикатор скрытой проводки используется для поиска электрического поля, формируемого напряжением на проводах. Из достоинств выделим простоту схемы и возможность обнаружения тока на больших расстояниях. Минусы — возможность работы только в сухой среде, а также наличие напряжения в сети, чтобы зарегистрировать проводку.
- Электромагнитный прибор фиксирует электромагнитное поле, создаваемое током, движущимся по проводам. Схема детектора максимально проста, позволяет добиться высокой точности. Недостаток аналогичен электростатическому аналогу: проводка должна быть под напряжением, при этом подключенная нагрузка — не ниже 1 кВт.
- Индуктивный индикатор — по сути, обычный металлоискатель. Такое устройство самостоятельно создает электромагнитное поле, а затем фиксирует его изменения. Главное преимущество — нет необходимости в напряжении. Из недостатков — сложная схема и возможность ложных срабатываний, поскольку детектор будет фиксировать любые металлические изделия.
- Комбинированный индикатор — заводские модели, в которых заложены разные принципы работы. На фоне высокой точности, чувствительности и эффективности единственным недостатком является большая стоимость.
Электростатические приборы
Искатели данного типа регистрируют наличие электромагнитного поля, исходящего от проводов, к которым подключено напряжение. Это довольно простой прибор, который несложно собрать своими руками (схема устройства будет приведена в заключительном разделе). Заметим, что практически все недорогие детекторы работают по этому принципу.
Особенности детекторов электростатического типа:
- учитывая, что прибор реагирует на электромагнитное излучение, для обнаружения проводки требуется, чтобы она не была обесточена;
- при работе с детектором необходимо подобрать оптимальный уровень чувствительности. Если он низкий, могут возникнуть сложности с обнаружением глубоко расположенной проводки, при максимальном уровне велика вероятность ложного срабатывания;
- сырые стены или наличие в них металлических конструкций делают поиск проводки практически невозможным.
Учитывая невысокую цену, простоту и эффективность (за исключением небольших ограничений), приборы с электростатическим принципом действия пользуются популярностью даже у профессиональных электриков.
Электромагнитные искатели
Этот тип сигнализаторов позволяет обнаружить исходящее от проводов электромагнитное возбуждение, если к ним подключена нагрузка. Точность и эффективность электромагнитных искателей проводки значительно выше, чем электростатических.
У этих приборов имеется характерная особенность, заключающаяся в том, что для гарантированного определения трассы проводки к ней необходимо подключить нагрузку, мощность которой не менее одного киловатта, что в большинстве случаев не вызывает сложности. Например, сделать это можно, подключив к соответствующей линии электросети электрический чайник (не забыв наполнить его водой).
Детекторы металла
В тех случаях, когда подключить напряжение к проводке или нагрузку к ней не представляется возможным, используют металлодетекторы. Принцип действия этих устройств построен на том, что металл, попадая в электромагнитное поле, вызывает в нем возмущения, которые фиксируются прибором.
К особенностям этого класса приборов следует отнести то, что они реагируют на любой металл, находящийся в стенах. То есть помимо проводки, детекторы будут срабатывать при обнаружении арматуры, шурупов, гвоздей и т.д.
Пассивные детекторы (приемники излучения)
Такие детекторы проводки реагируют на электрическое или магнитное поле провода. Они нечувствительны к обесточенной проводке. Также бесполезно искать с их помощью проводку с постоянным током.
Комбинированные искатели
Приборы данного вида представляют собой многофункциональные устройства – мультидетекторы. Они могут комбинировать несколько принципов поиска срытой в стене проводки, что существенно расширяет сферу применения и повышает эффективность.
В качестве примера можно привести модель TS-75, показанную на фотографии ниже. Это устройство соединяет в себе функции металлодетектора и электростатического искателя.
Проверка самодельных искателей проводки
Прежде чем применять самодельный прибор, рекомендуется протестировать его работоспособность. Проверка покажет правильность сборки.
Тест выполняется следующим образом:
- Находим участок, в котором точно есть скрытая проводка. Например, гарантировано можно говорить о наличии в стене проводов, идущих к выключателям и розеткам.
- Проверяем выбранный участок. Для этого подводим прибор к стене и наблюдаем за индикацией.
- Если сигнал поступает лишь в месте прохода кабеля, устройство исправно и им можно пользоваться.
- Если сигнал, то возникает, то пропадает в разных направлениях, значит, прибор неисправен.
Итак, не обязательно приобретать детектор проводки в магазине. Это устройство вполне можно изготовить в домашних условиях, если следовать указанным выше схемам.
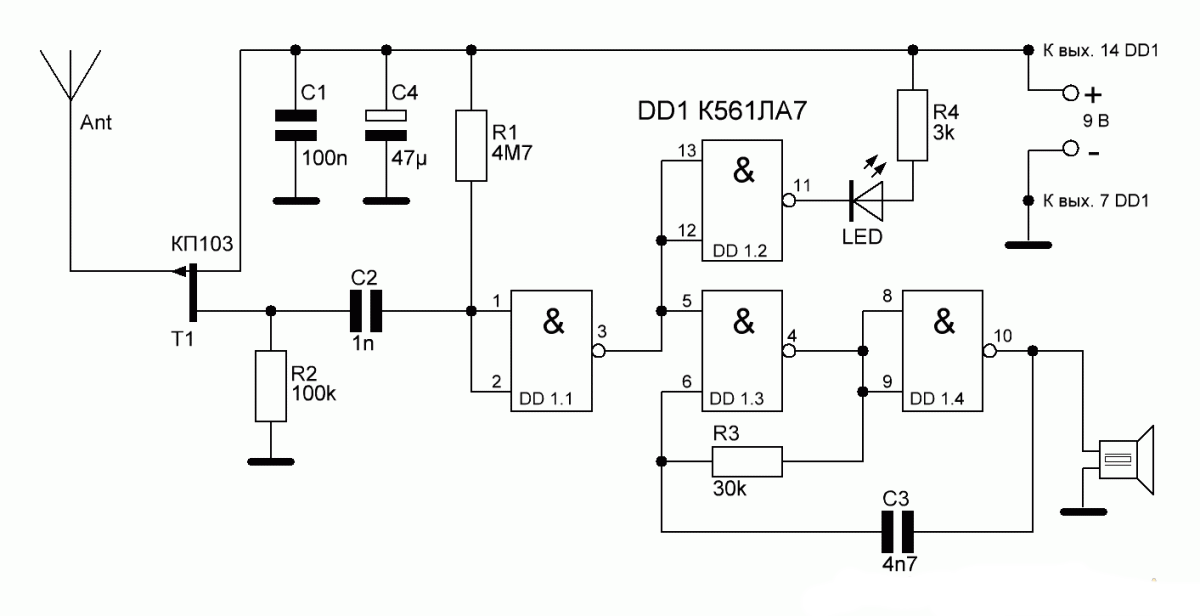
В этой статье будет рассмотрена схема довольно простого детектора скрытой проводки. Сделать его своими руками не составит труда, так как все детали доступны и схема не сложная, так же есть файл с печатной платой. Данный детектор поможет вам определить место прохождения электрической проводки, которая скрыта в стене, тем самым исключит возможность её повреждения при проведении определённых работ.
Схема детектора:

Чувствительным элементом схемы является полевой транзистор КП103 , к затвору которого подключается антенна. Можно применять транзистор в любом корпусе и с любым буквенным индексом. Прибор реагирует на провода под напряжением 220 В 50 Гц независимо от того, течёт по ним ток, или нет.
Также в схеме используется микросхема К561ЛА7 , которая представляет собой 4 логических элемента 2И-НЕ. Её можно заменить импортным аналогом, микросхемой CD4011 . Светодиод на схеме загорается тогда, когда антенна оказывается в непосредственной близости от провода под напряжением.
В качестве антенны можно использовать отрезок обычного тонкого провода, длиной 5-10 см. Чем больше его длина, тем больше чувствительность прибора. Схема потребляет примерно 10-15 мА, питается напряжением 9 вольт. Для питания подойдёт обычная батарейка Крона. При необходимости, к 10 выводу микросхемы можно подключить любой пьезокерамический излучатель, например, ЗП-3, тогда при обнаружении провода будет раздаваться звук.

Выбираем детектор для поиска проводки
Если вам необходимо определить фазу и ноль, вам вполне подойдет индикатор отвертка – самый простой вариант из всех электроприборов.
Однако при ремонтных работах, а также в случае неожиданного выхода из строя части проводки в здании, вряд ли вы сможете обойтись без детектора, позволяющего найти провода, замурованные под слоем штукатурки.

Конечно, можно начинать рушить стены и искать где пролегают провода, но, согласитесь – это не лучший вариант действий, да и не самый дешевый.

Отвечая на вопрос — как выбрать индикатор скрытой проводки, нужно обозначить следующие моменты:
- Прежде всего, необходимо учитывать тип помещения или строения где будем искать спрятанную проводку. Значение также имеет качество выполненных электромонтажных работ, чем они выше – тем менее чувствительный прибор нам потребуется.
- Следующий момент – под напряжением или нет проводка в помещение.
- Предполагаемая глубина залегания провода.

Теперь давайте определим, как искать проводку, это позволит правильно выбрать сам детектор.

Если провод под напряжением, помещение сухое и с обычными стенами, подойдет обычный электростатический прибор. По показаниям индикатора можно даже найти место обрыва.

После включения прибора нужно выждать какое-то время, необходимое для его калибровки, для этого расположите его у стены в месте, где полностью уверены, что имеется скрытый провод. После того, как прибор будет готов, можно переходить к поискам.

В целом, для домашнего мастера, при поиске проводки внутри обычных стен или перегородок, подходит, как правило, обычный, недорогой бытовой прибор, качества его работы вполне достаточно, а стоимость в пределах разумного.

Детектор скрытой проводки
Наличие плана электросетей нужно, чтобы:
- не повредить электропроводку при навешивании стенных светильников, прикреплении картины, забивке дюбелей, предназначенных для крепления подвесной мебели (например, полок);
- правильно организовать перепланировку интерьера, например, переместить перегородку или дверной проём;
- рационально разместить мебель;
- безопасно выполнить ремонт;
- не получить электротравму при сверлении отверстия или забивке гвоздя;
- быстро определить место нарушения проводки.
Существуют устройства, предназначенные для обнаружения линий действующей проводки, и устройства, способные найти место нарушения без вскрытия штукатурного покрытия.
По принципу работы детекторные устройства бывают:
- электростатические (выявляют находящиеся под напряжением провода, по которым не пропускается ток);
- электромагнитные;
- металлодетекторы;
- комбинированные.
Детекторы (ИСП – индикаторы скрытой проводки) различаются по мощности, а также по наличию дополнительных функций. В быту редко возникает необходимость в чувствительных устройствах, которыми пользуются профессиональные электрики, и которые, к тому же, дороги. Хватит бытовых приборов с малым количеством функций, меньшей ценой.
Электростатические индикаторы отличаются простотой эксплуатации, бюджетностью, легко выявляют место разрыва кабеля в стене. Минусы – чувствительность прибора к наведённым помехам электромагнитной природы. Включённые в сеть компьютеры, микроволновки, роутеры, телевизоры сбивают работу электростатических аппаратов. Невозможно «прощупывать» статику, если стеновые конструкции армированы, или штукатурка набралась влаги.
Детекторы с электромагнитным принципом действия «обращают внимание» только на провода с текущим током. Недорогие ИСП менее чувствительны, способны «видеть» провода под нагрузкой не менее 1.5 кВт. То есть, если провода обеспечивают током люстры или иные светильники, таким аппаратом место проводки не выявить
Достоинство устройств — способность выявить расположение электрического кабеля с миллиметровой точностью
То есть, если провода обеспечивают током люстры или иные светильники, таким аппаратом место проводки не выявить. Достоинство устройств — способность выявить расположение электрического кабеля с миллиметровой точностью.
Металлодетекторы одинаково “видят” цветные и чёрные металлы, поэтому сигнализируют о наличии скрытой арматуры, труб, гвоздей или кабелей. Поэтому такие ИСП редко используют в чистом виде, когда отыскивают местонахождение проводов.
Чаще детекторы металла применяют в качестве вспомогательной аппаратуры, если нужно подтвердить полученные иными датчиками неустойчивые слабые сигналы. Однако, если достоверно известно, что в стене нет иных метизов, можно использовать для поиска и эти индикаторы.
самодельный металлодетектор для поиска проводки
Дорогостоящие комбинированные детекторы рассчитаны на одновременное применение нескольких методов, поэтому результативнее других. Профессиональным электромонтажникам пригождаются и дополнительные функции, которыми оснащены комбинированные ИСП. Электропроводка пролегает под штукатуркой близко к поверхности, поэтому в быту часто хватает дешёвых статистических устройств для поиска проводов.
Простейшие бытовые устройства отличаются «простейшей» ценой, начинающейся с 5 долларов. Устройство имеет один датчик и звуковой, либо световой индикатор. Глубина их действия невелика, а степень чувствительности редко поддаётся настройке.
Приборы, которые в народе называются профессиональными, отличаются многофункциональностью и чувствительностью. Некоторые модели могут с точностью до 5 мм регистрировать электрокабели, лежащие на глубине 150 мм. Цена достигает 500-600 долларов.
Из бытовых детекторов популярны:
- Eltes Дятел Е121 («видит» провода, находящиеся под напряжением (!), скрытые слоем штукатурки толщиной до 2 см).
- Bosch Truvo (с индикатором-светофором, меняющим цвет с зелёного через жёлтый на красный, указывая металл, мигающим над проводами под напряжением, горящим ровно над метизами). «Видит» металл, заглублённый до 70 мм, провода, прикрытые штукатуркой слоем 5 см.
- Китайские индикаторные отвёртки.
Eltes Дятел Е121
Индикаторная отвертка
Bosch Truvo





























