Конденсатор и емкость
Конденсаторы используются практически во всех микросхемах и являются частой причиной ее неработоспособности. Так что в случае неисправности устройства следует проверять в первую очередь именно этот элемент.
Виды конденсаторов по типу диэлектрика:
- вакуумные;
- с газообразным диэлектриком;
- с неорганическим диэлектриком;
- с органическим диэлектриком;
- электролитические;
- твердотельные.

Обычно используются электролитические конденсаторы Основные неисправности конденсаторов:
- Электрический пробой. Обычно вызван превышением допустимого напряжения.
- Обрыв. Связан с механическими повреждениями, встрясками, вибрациями. Причиной может служить некачественная конструкция и нарушение эксплуатационных условий.
- Повышенные утечки. Сопротивление между обкладками изменяется, и это приводит к низкой емкости конденсатора, которая не способна сохранять заряд.
Все эти причины приводят к тому, кто конденсатор становится непригодным для дальнейшего использования.
В данном случае присутствует протечка электролита
Как проверить не выпаивая
Для проверки без демонтажа применяются специальные тестеры. От обычных они отличаются пониженным напряжением на щупах, что сводит к минимуму риск повреждения прочих компонентов цепи.
Если такого прибора в наличии нет, можно превратить в него обычный мультиметр, подключив через приставку. Разнообразные схемы таких приставок опубликованы в Интернете и специализированных журналах.
Читать также: Домкраты гидравлические бутылочные телескопические
Независимо от того, какой прибор применяется для измерения параметров конденсатора, вопрос о влиянии прочих элементов остается актуальным. Так, если параллельно с исследуемым, к цепи подключено еще несколько конденсаторов, тестер покажет их суммарную емкость.
Как работать с мультиметром
Перед проверкой конденсатора
Т.к. конденсаторы накапливают электрический заряд, перед проверкой их следует разряжать. Это можно сделать отверткой – жалом нужно прикоснуться к выводам, чтобы образовалась искра. Затем можно прозванивать компонент. Проверку конденсатора можно сделать как мультитестером, так и при помощи лампочек и проводов. Первый способ является более надежным и дает более точные сведения об электронном элементе.
До начала проверки следует осмотреть конденсатор. Если он имеет трещины, нарушение изоляции, подтеки или вздутие, поврежден внутренний электролит и прибор сломан. Его нужно поменять на работающее устройство. При отсутствии внешних повреждений придется использовать мультиметр.
Перед проведением измерений нужно определить вид конденсатора – полярный или неполярный. У первого обязательно должна соблюдаться полярность, иначе прибор выйдет из строя. Во втором случае определение плюсового и минусового выходов не требуется, но измерения будут проводиться по другой технологии.
Определить полярность можно по метке на корпусе. На детали должна быть черная полоса с обозначением нуля. Со стороны этой ножки расположен отрицательный контакт, а с противоположной – положительный.
Что такое конденсатор?
Если взглянуть на статистику, то больше половины рекомендаций по ремонту оборудования связано с неисправностью такого элемента, как конденсатор. Этот прибор составляет большое количество различных электросхем. Принцип функционирования сводится к поэтапному накоплению электроэнергии с различным потенциалом между обкладками и последующим быстрым разрядом.
Существует большое количество конденсаторов, которые отличаются между собой по габаритам и другим параметрам
Выделяют два наиболее известных типа конденсаторов, которые устанавливаются в современных схемах:
- Полярные (электролитические). Такое название они получили потому, что при подключении в схему требуется задать определенную полярность: «плюс» к «плюсу», а «минус» к «минусу».
- Неполярные. К этой группе относятся любые другие варианты конденсаторов.
Общепринятое обозначение этого элемента на схемах отчетливо показывает его принцип работы.
Расположенные на расстоянии обкладки (пластинки) обладают свойством накопления зарядов
Строение этого электронного компонента простое – он состоит из двух покрытых изоляционным слоем обкладок, которые проводят ток. С целью изоляции используют всевозможные материалы и компоненты, которые не проводят электричество: кислород, пластинки из керамики, специальную целлюлозу, фольгу.
По внешнему виду такие элементы отличаются миниатюрным размером при внушительной емкости, поэтому в процессе работы с ними следует соблюдать технику безопасности.
Принцип функционирования
Работа такого элемента, как конденсатор, основывается на том, что находясь в электрической схеме, он способствует накоплению зарядов. Это необходимо только в тех схемах, где происходит распределение составляющих тока (переменный ток). В то время как в схемах с постоянным током конденсатор не сможет накапливать энергию.
Где применяется?
Устанавливают конденсаторы различных видов в радиосхемы и бытовые приборы. Как правило, эти устройства имеют небольшую емкость, поэтому их неисправность не провоцирует тяжелых последствий.
Конденсаторы имеются в электросхемах различных приборов
Крупногабаритные конденсаторы составляют различные электрические двигатели, где являются элементами пуска. В данном случае они отличаются большим номиналом и такой же емкостью.
Метод 1: мост Вина
Это один из первых методов точного измерения емкости, изобретенный Максом Вином в 1891 году. С помощью моста Вина можно точно измерить как емкость, так и сопротивление. А после преобразования в мост Максвелла еще и индуктивность. Все аналоговые мосты RLC основаны на принципе этой схемы.

Вход Uwe подключен к генератору синусоидальной волны с фиксированной или регулируемой частотой. К Uwy подключен вольтметр. Rx и Cx – искомые сопротивление и емкость. R3 и C2 известны и постоянны. R2 и R4 – потенциометры, снабженные шкалами, с которых считываются значения Rx и Cx. Эти потенциометры регулируются до тех пор, пока мост не будет сбалансирован и вольтметр не покажет ноль. Тогда удовлетворяются две зависимости:

Точность измерения зависит от стабильности генератора питающего мост, и знания номинала резисторов и емкости C2. Используя известные значения Rx и Cx, его можно откалибровать.
Причины неисправности
Основная причина выхода из строя большинства конденсаторов — подача на него напряжения, превышающего допустимые нормы для этого типа элементов. Это может происходить как из-за ошибочного проектирования, так и по причине скачка питающего напряжения. Выявить это можно, если знать, как проверить конденсатор тестером. При превышении напряжения происходит так называемый пробой — выход из строя диэлектрика, разделяющего обкладки. При этом происходит замыкание обкладок, которое можно определить, если измерить сопротивление между выводами. Если оно меньше 50 Ом — значит, произошел пробой.
Пробой возможно определить и визуально. Обычно при этом конденсатор темнеет или его корпус вздувается. Потеря работоспособности может быть вызвана также изменением свойств диэлектрика — он может высохнуть, вытечь или растрескаться. При этом сразу меняется емкость элемента. Емкость можно измерить только с помощью измерителей.
Как проверить электролитический конденсатор мультиметром
- Настраиваем прибор на режим измерения сопротивления до 100 Ком.
- Дотрагиваемся до контактных выводов этого кондера измерительными проводами мультиметра, при это необходимо строго соблюдать полярность.
- Внимательно контролируем изменение показаний на шкале измерительного прибора.
Оцениваем результат измерения:
- Если сопротивление начинает расти (происходит заряд) и достигает большого значения, а затем медленно начинает уменьшаться (он разряжается) — элемент исправен.
- Если сопротивление на шкале мультиметра увеличивается, но нет обратного движения показаний (происходит заряд, но нет разряда) – проводящая пластина находится на обрыве. Такой элемент подлежит замене.
- Если сопротивление остаётся малым (не происходит заряд измеряемого элемента) – электролит находится в состоянии короткого замыкания. Его необходимо заменить.
Обязательно нужно разряжать электролит перед его проверкой, чтобы не попасть под напряжение. Разрядить его легко, коснувшись одновременно двух контактов электролита любой отвёрткой с изолированной рукояткой.
Измерение емкости в режиме сопротивления
Переключатель мультиметра следует установить в режим сопротивления (омметра). В этом режиме можно посмотреть, есть ли внутри конденсатора обрыв или короткое замыкание. Для проверки неполярного конденсатора выставляется диапазон измерений 2 МОм. Для полярного изделия ставится сопротивление 200 Ом, так как при 2 МОм зарядка будет производиться быстро.
Сам конденсатор нужно отпаять от схемы и поместить его на стол. Щупами мультиметра нужно коснуться выводов конденсатора, соблюдая полярность. В неполярной детали соблюдать плюс и минус не обязательно.
![]()
Измерение в режиме сопротивления
Когда щупы прикоснутся к ножкам, на дисплее появится значение, которое будет возрастать. Это вызвано тем, что мультитестер будет заряжать компонент. Через некоторое время значение на экране достигнет единицы – это значит, что прибор исправен. Если при проверке сразу же загорается 1, внутри устройства произошел обрыв и его следует заменить. Нулевое значение на дисплее говорит о том, что внутри конденсатора произошло короткое замыкание.
Если проверяется неполярный конденсатор, значение должно быть выше 2. В ином случае прибор является не рабочим.
Аналоговое устройство
Вышеописанный алгоритм подходит для цифрового тестера. При использовании аналогового устройства проверка производится еще проще – нужно наблюдать лишь за ходом стрелки. Щупы подключаются так же, режим – проверка сопротивления. Плавное перемещение стрелки свидетельствует о том, что конденсатор исправен. Минимальное и максимальное значение при подключении говорят о поломке электронной детали.
Важно отметить, что проверка в режиме омметра производится для деталей с емкостью выше 0Ю25 мкФ. Для меньших номиналов используются специальные LC-метры или тестеры с высоким разрешением
Наладка измерительного прибора
Чтобы произвести правильную наладку, следуйте инструкции:
- Сперва достигается симметричность колебаний при помощи резистора R 1. «Бегунок» у резистора R 5 находится посередине.
- Следующим действием будет подключение эталонного конденсатора 10 пф к клеммам, отмеченным значком сх. При помощи резистора R 5, переставляют стрелу микроамперметра на соответственную шкалу ёмкости эталонного конденсатора.
- Далее проверяется форма колебания при выходе генератора. Тарировка проводится на всех поддиапазонах, здесь применяют резисторы R 7 и R 11.
Механизм устройства может быть разным. Параметры размеров зависят от типа микроамперметра. Каких-то особенностей при работе с прибором не выделяется.
Метод 4: измерение ёмкости с помощью внешнего источника тока
Для этого метода требуются три PNP-транзистора, согласованные по Vbe и усилению, соединенные вместе для термостатики, и несколько резисторов с точностью 0,1%. Посмотрим на схему:

Резисторы R1-R3 и транзисторы Q1-Q3 образуют токовое зеркало. Резисторы R4 — R8 подключены к цифровым выходам микроконтроллера. Установив низкое состояние на одном из них, в то время как остальные находятся в состоянии высокого сопротивления, можно выбрать одно из пяти значений тока: 1 мкА, 10 мкА, 100 мкА, 1 мА и 10 мА. В свою очередь, установка низкого состояния на одном из выходов, подключенных к R9, R10 или R11, позволяет измерять ток, генерируемый источником, путем измерения напряжения на соответствующем резисторе.
Q4 и R12 используются для разряда емкости между измерениями. Измерение точно такое же, как и для метода CTMU. Подбираем зарядный ток, замеряем заданное время, останавливаем ток, измеряем напряжение на конденсаторе. При необходимости меняем время зарядки или ток зарядки.
Измерения этим методом ограничиваются только разрешающей способностью АЦП, стабильностью опорного напряжения и точностью резисторов. Подключив мультиметр вместо Cx, можно предварительно откалибровать все диапазоны. Большинство недорогих мультиметров имеют довольно точные диапазоны тока, хотя измерение напряжения на резисторах R9-R11 может быть более точным.
Неполярные и полярные разновидности
Среди многообразия конденсаторов следует выделить два основных типа: полярные или электролитические, а также неполярные. В качестве диэлектрика в данных приборах используют — стекло, бумагу и воздух.
Специфика полярных конденсаторов
Само название наглядно говорит о том, что они имеют полярность, потому являются электролитическими. Потребуется верное и точное следование схеме, когда их будут подключать — «минус» к «минусу», а «плюс» к «плюсу». Если не соблюдать данное правило, то элемент не только утратит работоспособность, но вполне способен взорваться. Электролит встречается как в состоянии твёрдом, так и в жидком.
В качестве диэлектрика в устройствах применяется бумага, которая пропитана электролитом. Ёмкость варьируется в пределах от 0,1 тыс. и до 100 тыс. МкФ.
Когда происходит замыкание пластин, то осуществляется выделение тепла. Под его действием происходит испарение электролита, а затем следует взрыв.
Сверху у конденсаторов современного исполнения имеется крестик и незначительное вдавливание. Толщина вдавлиной части немного меньше, чем остальная поверхность. Если происходит взрыв, тогда верхний участок открывается, как роза. Поэтому при наблюдении за повреждённым элементом можно заметить вспучивание на корпусе.
Отличительные особенности неполярных конденсаторов
Плёночные неполярные части используют диэлектрик из керамики, а также из стекла. Если сравнивать с конденсаторами электролитическими, то у них самозаряд меньше. Это можно объяснить тем, что керамика имеет более высокое сопротивление, чем бумага.
Конденсаторы подразделяются на детали как специального назначения, так и общего. Они бывают следующими:
- Пусковыми. Используются для поддержания надёжной и качественной работы электродвигателей. Увеличивают в двигателе стартовый момент, например, это компрессор или насосная станция, осуществляющие запуск.
- Дозиметрическими. Предназначены для работы в цепях, в которых незначительный показатель токовых нагрузок. У них необъёмный самозаряд, но сопротивление изоляции повышенное. Большей частью это фторопластовые элементы.
- Импульсными. Используются для формирования повышенного скачка напряжения, а также его перевода на принимающую панель устройства.
- Высоковольтными. Применяются в высоковольтных приборах. Производятся в разнообразном исполнении. Встречаются масляные и керамические, плёночные и вакуумные. Они заметно отличаются от других деталей и имеют ограниченный доступ.
- Помехоподавляющими. Предназначены для смягчения в частотной вилке электромагнитного фона. Имеют незначительную собственную индуктивность, что даёт возможность повысить резонансную частоту, а также увеличить полосу сдерживаемых частот.
Если сравнивать в процентном отношении, то наиболее значительное число неисправных элементов приходится на случаи, когда наблюдается подача напряжения превосходящее стандартные показатели. Оплошности в проектировании вполне могут вызвать неисправности элементов.
Когда диэлектрик утрачивает свои характеристики и свойства, то могут возникнуть сбои и перепады в деятельности конденсатора. Например, при его растрескивании, вытекании или высыхании. Ёмкость может сразу измениться. Определить её значение возможно только благодаря измерительным устройствам.
Физическое определение конденсатора
Конденсатор — электрический элемент, служащий для накопления заряда или энергии. Конструктивно радиоэлемент представляет собой две пластины, выполненные из токопроводящего материала, между которыми располагается слой диэлектрика. Токопроводящие пластины называются обкладками. Они не связаны между собой общим контактом, но при этом каждая имеет собственный вывод.
Конденсаторы имеют многослойный вид, в них слой диэлектрика чередуется со слоями обкладок. Они представляют собой цилиндр или параллелепипед с закруглёнными углами. Основной параметр электрического элемента — это ёмкость, единицей измерения которой является фарада (F, Ф). На схемах и в литературе радиодеталь обозначается латинской буквой C. После символа указывается порядковый номер на схеме и значение номинальной ёмкости.
Так как одна фарада — это довольно большая величина, то реальные значения ёмкости конденсатора значительно ниже. Поэтому при записи принято использовать условные сокращения:
- П — пикофарада (pF, пФ);
- Н — нанофарада (nF, нФ);
- М — микрофарада (mF, мкФ).
Принцип работы
Принцип действия радиодетали зависит от вида электрической сети. При подключении к выводам обкладок источника постоянного тока носители заряда попадают на токопроводящие пластины конденсатора, где происходит их накопление. Вместе с тем на выводах обкладок появляется разность потенциалов. Её значение увеличивается до тех пор, пока не достигнет величины, равной источнику тока. Как только это значение выровняется, на обкладках перестаёт накапливаться заряд, а электрическая цепь разрывается.
В сети с переменным током конденсатор представляет собой сопротивление. Его величина связана с частотой тока: чем она выше, тем ниже сопротивление и наоборот. При воздействии на радиоэлемент переменной силы тока происходит накопление заряда. Со временем ток заряда уменьшается и пропадает полностью. Во время этого процесса на обкладках устройства концентрируются заряды разных знаков.
Диэлектрик, проложенный между ними, препятствует их перемещению. В момент смены полуволны происходит разряд конденсатора через нагрузку, подключённую к его выводам. Возникает ток разряда, то есть в электрическую цепь начинает поступать накопленная радиоэлементом энергия.
Характеристики и виды
Измерения параметров конденсаторов связаны с нахождением величин их характеристик
Но среди них наиболее важной является ёмкость, которая обычно и измеряется. Эта величина обозначает количество заряда, которое может накопить радиоэлемент
В физике электроёмкостью называют величину, равную отношению заряда на любой обкладке к разности потенциалов между ними
В физике электроёмкостью называют величину, равную отношению заряда на любой обкладке к разности потенциалов между ними.
При этом ёмкость конденсатора зависит от площади обкладок элемента и толщины диэлектрика. Кроме ёмкости радиоприбор характеризуется также полярностью и величиной внутреннего сопротивления. Применяя специальные приборы, эти величины также можно измерить. Сопротивление устройства влияет на саморазряд элемента. Кроме этого, к основным характеристикам конденсатора относят:
- Сопротивление утечки. Это внутренний импеданс, через который происходит разряд конденсатора, неподключенного к внешней цепи.
- Эквивалентную индуктивность. Это паразитная характеристика, влияющая на работу элемента на высоких частотах.
- Эквивалентное последовательное сопротивление (ESR). Состоит из обобщённого сопротивления выводов и обкладок, представляется как резистор, подключённый последовательно с конденсатором.
Классифицируются конденсаторы по разным критериям, но в первую очередь их разделяют по типу диэлектрика. Он может быть газообразным, жидким и твёрдым. Чаще всего в качестве него используются стекло, слюда, керамика, бумага и синтетические плёнки. Кроме того, конденсаторы различаются по способности изменения величины ёмкости и могут быть:
- Постоянными. Относящиеся к этому виду конденсаторы обладают постоянным значением ёмкости.
- Переменными. К ним относятся радиоэлементы, величину ёмкости которых можно изменять в процессе работы устройства. Изменение происходит за счёт смены температурного режима, электрических параметров цепи и механических методов.
- Построечными. Позволяют изменять ёмкость при настройке аппаратуры, при этом элемент не должен быть подключён к источнику питания.
Проверяем конденсатор мультиметром в режиме омметра
Для примера мы свами выполним проверку четырех конденсаторов: два полярных (диэлектрических) и два неполярных (керамических).
Но перед проверкой мы должны обязательно разрядить конденсатор, при этом достаточно замкнуть его контакты при помощи любого металла.
Для того чтобы перейти в режим (омметра) сопротивления, мы перемещаем переключатель в группу измерения сопротивления, для того чтобы установить наличие обрыва или короткого замыкания.
Итак, первым делом проверим полярные кондиционеры (5.6 мкФ и 3.3 мкФ), установленных ранее у неработающих энергосберегающих лампочек
Разряжаем конденсаторы путем замыкания их контактов обычной отверткой. Вы можете использовать, удобный для вас, любой другой металлический предмет. Главное чтобы к нему плотно прилегали контакты. Это позволит нам получить точные показания прибора.
Следующим шагом выставляем переключатель на шкалу 2 МОм и соединяем контакты конденсатора и щупы прибора. Далее наблюдаем на дисплее быстро увиливающие параметры сопротивления.
Вы спросите меня, в чем дело и почему на дисплее мы наблюдаем «плавающие показатели» сопротивления? Это объяснить довольно просто, поскольку питание прибора (батарейка) имеет постоянное напряжение и за счет этого происходит зарядка конденсатора.
С течением времени конденсатор все больше и больше накапливает заряд (заряжается), тем самым увеличивая сопротивление. Емкость конденсатора влияет на скорость зарядки. Как только конденсатор получит полную зарядку, значение его сопротивления будет соответствовать значению бесконечности, а мультиметр на дисплее покажет «1». Это параметры рабочего конденсатора.
Нет возможности показать картинку на фотографии. Так для следующего экземпляра емкостью 5.6 мкФ, показатели сопротивления начинаются с 200 кОм и плавно возрастают до тех пор, пока не преодолеют показатель 2 МОм. Эта процедура не занимает более -10 сек.
Для следующего конденсатора емкостью 3.3 мкФ происходит все аналогично, но время процесса занимает менее — 5 сек.
Проверить следующую пару неполярных конденсаторов можно точно также по аналогии с предыдущими конденсаторами. Соединяем щупы прибора и контакты, следим за состоянием сопротивления на дисплее прибора.
Рассмотрим первый «150nК». Вначале его сопротивление несколько снизится примерно до 900 кОм, затем следует его плавное увеличение до определенной отметки. Время процесса занимает — 30 сек.
При этом на мультиметре модели МБГО переключатель устанавливаем на шкалу 20 МОм (сопротивление приличное, очень быстро идет зарядка)
Процедура классическая, снимаем заряд при помощи замыкания контактов отверткой:
Смотрим на дисплей, отслеживая показатели сопротивления:
Делаем вывод, что в результате проверки все представленные конденсаторы исправны.
Причины неисправности

Основная причина выхода из строя большинства конденсаторов — подача на него напряжения, превышающего допустимые нормы для этого типа элементов. Это может происходить как из-за ошибочного проектирования, так и по причине скачка питающего напряжения. Выявить это можно, если знать, как проверить конденсатор тестером. При превышении напряжения происходит так называемый пробой — выход из строя диэлектрика, разделяющего обкладки. При этом происходит замыкание обкладок, которое можно определить, если измерить сопротивление между выводами. Если оно меньше 50 Ом — значит, произошел пробой.
Пробой возможно определить и визуально. Обычно при этом конденсатор темнеет или его корпус вздувается. Потеря работоспособности может быть вызвана также изменением свойств диэлектрика — он может высохнуть, вытечь или растрескаться. При этом сразу меняется емкость элемента. Емкость можно измерить только с помощью измерителей.
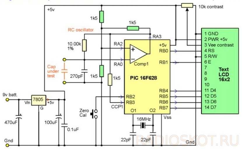
Метод 6: измерение ёмкости RC-генератором
Этот метод частично относится к методу номер 2. Основа – RC-генератор, у которого значение R ровно 10 кОм. RC-генератор настроен на непрерывную работу и генерирует сигнал в диапазоне 1 / 3–2 / 3 напряжения питания. Схема всего прибора выглядит так:

Основа – PIC16F628 (A) с кварцем 16 МГц, что означает внутренний таймер имеет частоту 4 МГц. Во время измерения модуль Capture / Compare / PWM (CCP1) подсчитывает значения модуля Timer1 для каждого переднего фронта сигнала от компаратора. Программа подсчитывает и суммирует значения таймера и количество подсчитанных передних фронтов, пока не наберет значение более 2 миллионов отсчетов, то есть >0,5 секунды. Этот результат увеличивается в тысячу раз, а затем делится на количество измеренных наклонов. Результат преобразуется и отображается как значение емкости в пико-, нано- или микрофарадах: Диапазоны 0,00-18000,00 пФ; 18,000-999,000 нФ; 1,0000-50,0000 мкФ. Разрешение измерений намного выше, чем у других любительских решений. По тестам точность измерения лучше 0,2%. В схеме есть возможность сброса и режим относительного измерения для сравнения конденсаторов. Так что методов измерения ёмкости есть несколько – просто выбираем самый подходящий для своих целей и собираем С-метр.
Советы и рекомендации
Приступая к проверке элементов необходимо четко понимать, что даже самые современные мультиметры не способны измерять очень большую емкость таких устройств, в большинстве своем максимальным пределом является измерение как полярных, так и неполярных элементов емкостью до 200 мкФ (200uF).
Номинал конденсаторов менее чем 0.25мкФ, с помощью обычного мультиметра могут проверяться только на наличие короткого замыкания. Превышение допустимых значений измерения может привести к выходу из строя прибора, и хотя внутри мультиметра и установлен предохранитель, все равно прибор может быть испорчен безвозвратно.
Не лишне радиолюбителям помнить и о технике безопасности при проверке подобных утройств высоковольтных схемах.
Ремонт бытовой радиоаппаратуры в которой применяются высоковольтные схемы, должен начинаться после выключения прибора и разрядки электронного компонента разрядной цепью из резистора номиналом 2 кОм…1 Мом, которая соединяется с общим проводом схемы или корпусом:
- в низковольтных цепях с емкостями до 1000 мкФ и напряжением до 400 В достаточно 2 кОм (25 Вт);
- для цепей с емкостями до 2 мкФ и со средними рабочими напряжениями до 5000 В — 100 кОм (25 Вт);
- для высоковольтных цепей с емкостями до 2 нФ и рабочими напряжениями до 50 кВ — 1 МОм (10 Вт).
Ну и для любителей экстрима вполне может подойти древнейший способ проверки устройств большой емкости. После полной зарядки, а свойство заряжаться и копить заряд электричества в данном случае будет иметь основное значение, выводы элемента замыкаются на металлическом предмете, при этом желательно не только изолировать сам предмет, но и руки резиновыми перчатками.
Результат должен проявиться в неповторимой искре и одновременном звуковом сопровождении процесс разряда.

Помогла ли вам статья?
ДаНе особо1
Проверка конденсатора мультиметром
Измерение емкости конденсатора
Измерение ёмкости
Емкость является основной характеристикой конденсатора. Она указывается на внешней оболочке прибора, и при наличии тестера можно замерить реальное значение и сравнить его с номиналом.
Переключатель мультиметра переводится в диапазон измерений. Значение ставится равное или близкое к номиналу, указанному на компоненте. Сам конденсатор устанавливается в специальные отверстия –CX+ (если они есть на мультиметре) или с помощью щупов. Подключаются щупы так же, как и при измерении в режиме сопротивления.
При подключении щупов на мониторе должно появиться значение сопротивления. Если оно близко к номинальной характеристике, конденсатор исправен. Когда расхождение полученного и номинального значений отличаются более чем на 20% , устройство пробито, и его нужно поменять.
Пошаговая инструкция проверки конденсатора мультиметром
Наиболее распространенная проблема, связанная с конденсатором — пробой, который приводит к снижению сопротивления в диэлектрике.
Неисправность можно определить с помощью внешнего осмотра на факт вздутия, потемнения или появления черных пятен, а также более глубокой проверки с помощью прибора.
Изучение конденсатора на факт исправности возможно после выпаивания или прямо на плате. Ниже приведем разные варианты выполнения этой работы.
Внешний осмотр
Во многих ситуациях достаточно одного взгляда, чтобы определить неисправность детали. В этом случае можно ускорить проверку и избежать применения мультиметра.
Конденсатор нужно поменять в следующих случаях:
- вздутие;
- течь жидкости изнутри;
- вмятины или механические повреждения;
- сколы или трещины (характерно для керамических изделий).

При выявления любого из указанных выше повреждений использовать деталь запрещено, и ее нужно поменять.
Проверка мультиметра полярного конденсатора
Проверке подлежат конденсаторы емкостью больше 0,25 мкФ.
Сопротивление таких емкостей небольшое, поэтому при выборе диапазона важно быть внимательным. Во многих мультиметрах предельный диапазон равен 100 кОм, а у более мощных он может достигать 1 мОм
Во многих мультиметрах предельный диапазон равен 100 кОм, а у более мощных он может достигать 1 мОм.
Алгоритм действий, следующий:
- Снимите оставшийся заряд путем выкорачивания. Как это сделать правильно, рассмотрено выше.
- Установите подходящий предел измерений и подключите устройство к конденсатору с учетом «плюса» и «минуса» (руками к щупам касаться запрещено).
- Смотрите на параметр, указанный на экране. Он должен составлять более 100 кОм.

Отметим, что весь период замера параметр сопротивления будет меняться в большую сторону. Эта особенность будет заметна на экране.
Это связано с тем, что конденсатор заряжается от мультиметра, а в конечном итоге достигает отметки «1».

Если цифра «1» появится сразу, то это будет указывать на обрыв внутренней цепи.

Если показания не изменились, а прибор начал издавать звук, значит произошло короткое замыкание.
Проверка мультиметром неполярного конденсатора
На контроль неполярного конденсатора необходимо еще меньше времени.
Сделайте следующие шаги:
- Снимите оставшийся заряд подручным инструментом, к примеру, отверткой.
- Установите на мультиметре предел измерения в мегаомах.
- Коснитесь щупами к выводам емкости.
- При наличии сопротивления меньше 2 Мом конденсатор можно выбросить.

Особенность неполярных устройств в том, что в них не требуется соблюдение полярности. Для сравнения можно взять два устройства, чтобы один гарантированно был целым.
Если нужно проверить деталь с емкость до 0,5 мкФ, с помощью измерительного прибора сделать это не выйдет. В таком случае мультиметр будет показывать КЗ.
Для проверки неполярного конденсатора напряжением более 400 В работа делается после зарядки от источника, который защищен от короткого замыкания.
Последовательно с конденсатором подключается резистор, который рассчитан на сопротивление больше 100 Ом. Применение такого элемента позволяет уменьшить первичный бросок тока.
Существует также метод проверки на искру. В таком случае устройство нужно зарядить до рабочей величины, а после закоротить выводы с помощью отвертки (ручка инструмента должна быть изолирована).
По интенсивности искрения можно приблизительно узнать о силе разряда (для конденсаторов с небольшой емкостью, смотрите меры безопасности).

Сразу после заряда можно изменить напряжение. Конденсатор исправен, если он длительное время сохраняет заряд.
Разрядка устройства происходит постепенно через резистор. По причине сильного искрения разрядить его, к примеру, отверткой не получится.
Использование аналоговых измерителей
Для проверки конденсатора не обязательно иметь новый и современный мультиметр. Можно использовать обычную Ц4313, если она осталась со времен СССР или YX-1000A.

Способ измерения такой же, но сами проверки более наглядны с визуальной точки зрения.
Здесь нужно смотреть не на цифры, а на движение стрелки прибора.
Для проверки сделайте следующее:
- Жмите на кнопку RX.
- Вставьте щупы в специальные разъемы.
- Берите конденсатор и разрядите его.
- Прикоснитесь щупами к конденсатору.
- Если деталь исправна, стрелка будет отклоняться, а потом плавно вернется в первоначальную позицию. Скорость движения зависит от емкости проверяемого конденсатора.
Если при проверке стрелка не отклоняется или зависла в конкретной позиции, это свидетельствует о неисправности детали.
Метод 4: измерение ёмкости с помощью внешнего источника тока
Для этого метода требуются три PNP-транзистора, согласованные по Vbe и усилению, соединенные вместе для термостатики, и несколько резисторов с точностью 0,1%. Посмотрим на схему:

Резисторы R1-R3 и транзисторы Q1-Q3 образуют токовое зеркало. Резисторы R4 – R8 подключены к цифровым выходам микроконтроллера. Установив низкое состояние на одном из них, в то время как остальные находятся в состоянии высокого сопротивления, можно выбрать одно из пяти значений тока: 1 мкА, 10 мкА, 100 мкА, 1 мА и 10 мА. В свою очередь, установка низкого состояния на одном из выходов, подключенных к R9, R10 или R11, позволяет измерять ток, генерируемый источником, путем измерения напряжения на соответствующем резисторе.
Q4 и R12 используются для разряда емкости между измерениями. Измерение точно такое же, как и для метода CTMU. Подбираем зарядный ток, замеряем заданное время, останавливаем ток, измеряем напряжение на конденсаторе. При необходимости меняем время зарядки или ток зарядки.
Измерения этим методом ограничиваются только разрешающей способностью АЦП, стабильностью опорного напряжения и точностью резисторов. Подключив мультиметр вместо Cx, можно предварительно откалибровать все диапазоны. Большинство недорогих мультиметров имеют довольно точные диапазоны тока, хотя измерение напряжения на резисторах R9-R11 может быть более точным.
Диагностика устройств неполярного типа
При проверке мультиметром нам не понадобится замерять емкость конденсатора неполярного типа, достаточно измерить его сопротивление, оно должно быть бесконечно большим. В случае пробоя прибор покажет его незначительную величину, то есть деталь будет себя вести как обычный проводник электрического тока.
Очередность действий при тестировании следующая:
- необходимо выставить максимальный диапазон измерения в режиме омметра;
- щупами прибора прикасаемся к выводам радиодетали (учитывая тип конденсатора, нет необходимости соблюдать полярность);
Проверка неполярных моделей
если на табло отображается «1», это указывает нам, что измеряемое сопротивление больше двух мегаом, следовательно, деталь исправна, в противном случае мультиметр покажет какую-либо величину, что означает короткое замыкание внутри радиодетали.
Важный момент! При замере не следует держать щупы прибора за неизолированные места, поскольку в этом случае показания будут недостоверны, вы просто измерите величину сопротивления своего тела.
Тестирование также можно вести в режиме проверки диодов, в этом случае, если существует пробой, прибор обозначит короткое замыкание характерным звуковым сигналом.





























