Терминология
Колебательным контуром в простейшем виде называются катушка и конденсатор, замкнутые в цепь. С помощью них из всех поступающих сигналов можно выделить нужный за счёт собственной частоты колебаний контура. Радиоприемники СССР, как, впрочем, и современные устройства, основаны на этом сегменте. Как все это функционирует?
Как правило, питание радиоприёмников происходит за счёт батареек, количество которых варьируется от 1 до 9. Для транзисторных аппаратов широко используются батареи 7Д-0.1 и типа «Крона» напряжением до 9 В. Чем больше батареек требует простая схема радиоприёмника, тем дольше он будет работать.
По частоте принимаемых сигналов устройства делятся на следующие типы:
- Длинноволновые (ДВ) — от 150 до 450 кГц (легко рассеиваются в ионосфере). Значение имеют приземлённые волны, интенсивность которых уменьшается с расстоянием.
- Средневолновые (СВ) — от 500 до 1500 кГц (легко рассеиваются в ионосфере днём, но ночью отражаются). В светлое время суток радиус действия определяется приземлёнными волнами, ночью — отражёнными.
- Коротковолновые (КВ) — от 3 до 30 МГц (не приземляются, исключительно отражаются ионосферой, поэтому вокруг приёмника существует зона радиомолчания). При малой мощности передатчика короткие волны могут распространяться на большие расстояния.
- Ультракоротковолновые (УКВ) — от 30 до 300 МГц (имеют высокую приникающую способность, как правило, отражаются ионосферой и легко огибают препятствия).
- Высокочастотные (ВЧ) — от 300 МГц до 3 ГГц (используются в сотовой связи и Wi-Fi, действуют в пределах видимости, не огибают препятствия и распространяются прямолинейно).
- Крайневысокочастотные (КВЧ) — от 3 до 30 ГГц (используются для спутниковой связи, отражаются от препятствий и действуют в пределах прямой видимости).
- Гипервысокочастотные (ГВЧ) — от 30 ГГц до 300 ГГц (не огибают препятствий и отражаются как свет, используются крайне ограниченно).
При использовании КВ, СВ и ДВ радиовещание можно вести, находясь далеко от станции. УКВ-диапазон принимает сигналы более специфично, но если станция поддерживает только его, то слушать на других частотах не получится. В приёмник можно внедрить плейер для прослушивания музыки, проектор для отображения на удалённые поверхности, часы и будильник. Описание схемы радиоприёмника с подобными дополнениями усложнится.
Внедрение в радиоприёмники микросхемы позволило значительно увеличить радиус приёма и частоту сигналов. Их главное преимущество в сравнительно малом потреблении энергии и маленьком размере, что удобно для переноса. Микросхема содержит все необходимые параметры для понижения дискретизации сигнала и удобства чтения выходных данных. Цифровая обработка сигнала доминирует в современных устройствах. Радиоприёмники СССР были предназначены только для передачи аудиосигнала, лишь в последние десятилетия устройство приёмников развилось и усложнилось.
Сверхгенеративное устройство на FM-диапазоны
FM-приёмник, собранный по модели Е. Солодовникова, несложен в сборке, но обладает высокой чувствительностью (до 1 мкВ). Такие устройства используют для высокочастотных сигналов (более 1МГЦ) с амплитудной модуляцией. Благодаря сильной положительной обратной связи коэффициент усиления каскада возрастает до бесконечности, и схема переходит в режим генерации. По этой причине происходит самовозбуждение. Чтобы его избежать и использовать приёмник как высокочастотный усилитель, установите уровень коэффициента и, когда дойдет до этого значения, резко снизьте до минимума. Для постоянного мониторинга усиления можно использовать генератор пилообразных импульсов, а можно сделать проще.
На практике нередко в качестве генератора выступает сам усилитель. С помощью фильтров (R6C7), выделяющих сигналы низких частот, ограничивается проход ультразвуковых колебаний на вход последующего каскада УНЧ. Для FM-сигналов 100-108 МГц катушка L1 преобразуется в полувиток с сечением 30 мм и линейной частью 20 мм при диаметре провода 1 мм. А катушка L2 содержит 2-3 витка диаметром 15 мм и провод с сечением 0,7 мм внутри полувитка. Возможно усиление приёмника для сигналов от 87,5 МГц.
Схемы простейших приёмников
Схема простейшего радиоприёмника для сборки дома была разработана ещё во времена СССР. Тогда, как и сейчас, устройства разделялись на детекторные, прямого усиления, прямого преобразования, супергетеродинного типа, рефлексные, регенеративные и сверхрегенеративные. Наиболее простыми в восприятии и сборке считаются детекторные приёмники, с которых, можно считать, началось развитие радио в начале 20-ог века. Наиболее сложными в построении стали устройства на микросхемах и нескольких транзисторах. Однако если вы разберетесь в одной схеме, другие уже не будут представлять проблемы.
Стереодекодер
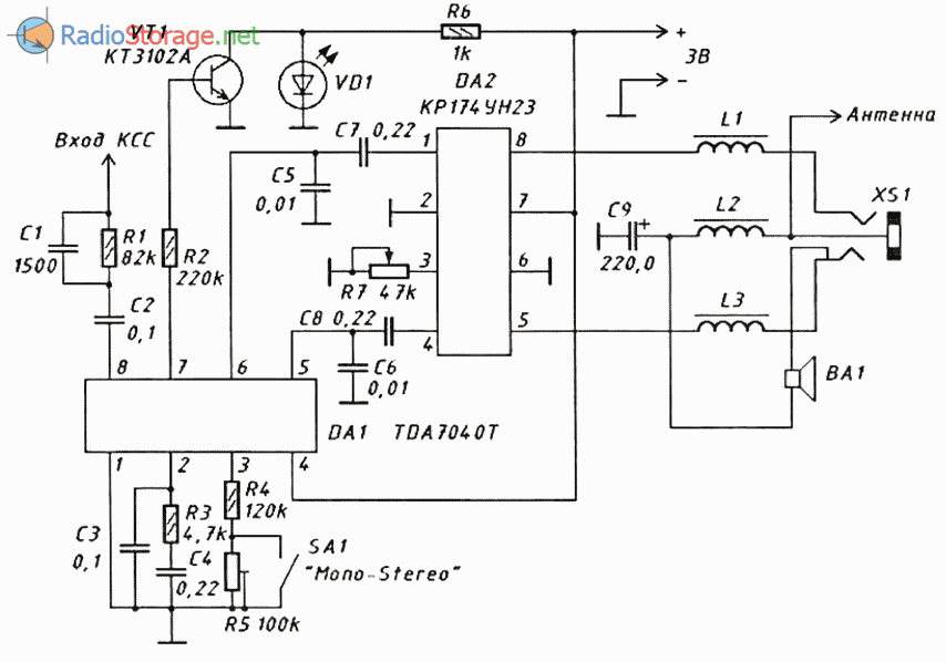
Принципиальная схема стереодекодера приведена на рис. 4. Он выполнен на микросхеме TDA7040T — стереодекодере с пилот-тоном.

Рис. 4. Принципиальная схема стереодекодера.
Микросхема изготавливается в миниатюрном корпусе для поверхностного монтажа. В качестве стереоусилителя звуковой частоты применена микросхема КР174УН23, желательно использовать ее малогабаритный аналог в корпусе для поверхностного монтажа КФ174УН2301 .
Существенным преимуществом этой микросхемы перед TDA7050T являются повышенная выходная мощность, что позволяет подключать динамическую головку, и возможность регулирования громкости по двум каналам одним переменным резистором с линейной характеристикой.
Комплексный стереосигнал с вывода 2 микросхемы приемника через корректирующую цепь R1, С1, определяющую тембр звучания и качество разделения каналов, поступает на вход стереодекодера — вывод 8 микросхемы DA1. Резистором R5 устанавливают режим работы опорного генератора.
Замыканием переключателя SA1 стереодекодер отключается. При отсутствии КСС напряжение с вывода 7 поддерживает транзистор VТ1 в открытом состоянии, который шунтирует светодиод VD1. При появлении КСС напряжение уменьшается, транзистор VТ1 закрывается, светодиод VD1 начинает светиться, сигнализируя о режиме “Стерео”.
Декодированные сигналы с левого и правого каналов с выводов 5 и 6 микросхемы DA1 через фильтр на конденсаторах С5…С8 поступают на соответствующие входы УЗЧ — выводы 1 и 4 микросхемы DA2. Громкость звучания регулируется резистором R7, в качестве которого используется переменный резистор “VOL” радиоприемника.
Усиленные сигналы левого и правого каналов с выводов 5 и 8 микросхемы DA2 через дроссели L1…L3 поступают на разъем наушников XS1 и динамическую головку ВА1 (в приемнике по схеме на рис. 2 ВА1 отсутствует). Выход антенны необходимо подключить к точке соединения конденсаторов С1, С2 приемника.
Подстроечный резистор R5 — СПЗ-19а; переключатель SA1 — ПДЭ-5; дроссели L1 …L3 — малогабаритные, индуктивностью 20…100 мкГн; остальные детали любых типов. как можно меньших размеров.
Для установки стереодекодера в приемнике, изображенном на рис. 1, необходимо выпаять микросхему 1С2, резисторы R1, R3…R5; конденсаторы С9, С15…С19. В приемнике, изображенном на рис. 2, необходимо выпаять транзисторы VТ6, VТ7; резисторы R2…R4; конденсаторы С12, С16, С17.
Стереодекодер размещается на печатной плате, размеры которой выбираются исходя из наличия свободного места внутри приемника. Микросхемы DA1, DA2 устанавливаются со стороны дорожек.
Плату стереодекодера в соответствии с принципиальной схемой соединяют в нужных точках с платой приемника, использовав отверстия от удаленных деталей.
Для переключателя SA1 “Моно-Стерео” необходимо на боковой стенке вырезать прямоугольное отверстие. В качестве индикатора “Стерео*’ в приемнике “РА-993″ используется индикатор включения питания “LED”, а в приемнике “РА-218” на передней панели сверлится отверстие, куда вставляется светодиод красного цвета диаметром 3 мм. Настройка схемы заключается в установке резистором R5 наилучшего разделения каналов при приеме радиостанции.
Режим “Стерео» будет обеспечиваться только для станций работающих в диапазоне 88…108 МГц. В заключение хотелось бы отметить очень низкое качество звучания комплексных наушников-вкладышей китайского производства, у которых нередко рвется тонкий соединительный провод, и они вообще перестают работать.
Единственный выход из этой ситуации состоит в приобретении хороших фирменных наушников, хотя их стоимость может в несколько раз превышать стоимость подобных приемников.
Д. Лаевский. РМ-07-17.
Литература:
- Микросхема TDA7088. — Радиохобби. 2000, №6.
- Поляков В. Однокристальные ЧМ приемники. — Радио, 1997, N2, стр. 20,
- Микросхемы для аудио и радиоаппаратуры. Справочник. — М. ДОДЭКА, 1997.
- Буевский А. Стерео FM-приемник «Стиль”. — Радиолюбитель, 2000, №5, стр, 9.
- Аленин С. Низковольтный УМЗЧ КР174УН23. — Радио, 1997.
Принцип работы радиоприёмников
В самом общем виде радиоприёмники СССР работали по следующей схеме:
- Из-за колебаний электромагнитного поля в антенне появляется переменный ток.
- Колебания фильтруются (селективность) для отделения информации от помех, т. е. из сигнала выделяется его важная составляющая.
- Полученный сигнал преобразуется в звук (в случае радиоприёмников).
По схожему принципу появляется изображение на телевизоре, передаются цифровые данные, работает радиоуправляемая техника (детские вертолёты, машинки).
Первый приёмник был больше похож на стеклянную трубку с двумя электродами и опилками внутри. Работа осуществлялась по принципу действия зарядов на металлический порошок. Приёмник обладал огромным по современным меркам сопротивлением (до 1000 Ом) из-за того, что опилки плохо контактировали между собой, и часть заряда проскакивала в воздушное пространство, где рассеивалась. Со временем эти опилки были заменены колебательным контуром и транзисторами для сохранения и передачи энергии.
В зависимости от индивидуальной схемы приёмника сигнал в нём может проходить дополнительную фильтрацию по амплитуде и частоте, усиление, оцифровку для дальнейшей программной обработки и т. д. Простая схема радиоприёмника предусматривает единичную обработку сигнала.
К174ХА42 — ОДНОКРИСТАЛЬНЫЙ ЧМ РАДИОПРИЕМНИК
Основные электрическиехарактеристики при Токр. ср ° 25±10°СНоминальное напряжения питания, В…. 4,5 Потребляемый ток, мА, не более……… 8 Частота входного ВЧ сигнала, МГц. . . 1,5…150 Чувствительность (входное напряжение ограничения по уровню -3 дБ), мкВ…………………. 6 Выходное напряжение ЗЧ, мВ……….. 100 Коэффициент нелинейных искажений, %, не более……………. 0,5 Сопротивление нагрузочного резистора в цепи открытого коллектора усилителя 34, кОм, не более, при напряжении питания 4,5 В. ………………………22 9 В………………………..47 Отношение сигнал/шум*, дБ, не менее…. 50 Коэффициент подавления составляющей AM*,дБ,не менее…………. 50
* Значения этих параметров измерены при следующих условиях: напряжение питания 4,5 В, входная частота РЧ сигнала 69 МГц, девиация частоты -+50 кГц, модулирующая частота 1 кГц; при измерении коэффициента подавления AM глубина модуляции равна 30%.
Предельно допустимые значения параметров
Напряжение питания, В………… .2,7…9 Наибольшее входное напряжение РЧ, мВ……………….. 200 Рабочий температурный интервал, С…………….. -10…+55
Микросхемы К174ХА42А и К174ХА42Б предназначены для работы в экономичных радиовещательных и связных приемниках частотно-модулированных сигналов. Микросхемы содержат все функциональные узлы супергетеродинного ЧМ приемника (от антенного входа до выхода ЗЧ) и требуют для его реализации минимум навесных элементов: резонансный LC-контур, несколько конденсаторов и один резистор.
Регулировка такого приемника сводится к настройке контура гетеродина — установке границ диапазона. Это стало возможным благодаря низкой промежуточной частоте — 70 кГц, что позволяет использовать для селекции сигнала ненастраиваемые RC-фильтры, отказавшись от критичных полосовых резонансных LC-фильтров.
Большие значения девиации входного сигнала — 50 и 75 кГц — при низкой ПЧ приводят к появлению искажений сигнала ЗЧ. Для их устранения использована система обратной связи по частоте, которая уменьшает («сжимает») девиацию в пять раз — до 10 и 15 кГц соответственно. Микросхема оснащена высокоэффективной корреляционной системой подавления шума (бесшумной настройки — БШН). Она подавляет звуковой сигнал при неточной настройке, входном сигнале с уровнем, близким к уровню шума, и при настройке на зеркальный канал.
Прибор К174ХА42А рассчитан для работы в связных радиоприемных устройствах. а К174ХА42Б — в радиовещательных приемниках бытового назначения. Микросхема К174ХА42 может также найти применение и в радиотрактах телевизионной аппаратуры, в телефонах с радиоканалом, в системах личной и служебной радиосвязи, устройствах поискового вызова, охранных устройствах, в аппаратуре телеуправления. Небольшое число требуемых внешних элементов, простота настройки и низкая стоимость делают ее весьма привлекательной для широкого использования в радиолюбительских конструкциях.
Предлагаемая схема предназначена для сборки громкоговорящего стереоприемника с цифровой шкалой, позволяющего принимать широкополосные ЧМ-станции в диапазоне 65…110 МГц. Приемник имеет пять фиксированных настроек на принимаемые станции и встроенные часы с будильником. Приемник отличается высокой чувствительностью, простотой и хорошими характеристиками, не содержит дефицитных деталей.
Технические характеристики
Диапазон принимаемых частот, МГц 65… 110
Фиксированные настройки 5
Чувствительность, мкВ 2
Потребляемый ток, мА 20
Напряжение питания, В 6
Выходная мощность, Вт 0,25
Коэффициент гармоник, % 0,2
Сопротивление нагрузки, Ом 4…8
Антенна телескопическая, см 30…60
Китайские карманные УКВ-ЧМ приёмники

Очень популярны недорогие карманные УКВ-ЧМ (fm) приемники китайского производства, сделанные на основе микросхемы tda7088 фирмы philips.
Реально эти приемники выполнены на более дешевых аналогах этой микросхемы, имеющих весьма различающиеся названия, вот только три из них – А7088, sc1088, РА22429, а так же есть и другие маркировки.
Практически, во всяком случае, по схеме включения, это одна и та же микросхема tda7088, ну может быть аналоги отличаются в некоторых пределах электрическими параметрами.
У самого простого варианта (рис. 1) есть всего три органа управления, – две кнопки для настройки на станцию, и переменный резистор – регулятор громкости, объединенный с выключателем питания. Еще бывает индикаторный светодиод, индицирующий только питание.
Прослушивание радиовещательных станций осуществляется на головные телефоны, подключаемые к разъему xs1. Используются стереофонические микронаушники «затычки для ушей» от аудиоплеера.
Но сигнал на них подается монофонический, а сами капсюли включаются последовательно (точка общего провода разъема наушников никуда не подключена). Антенной, при этом, служит провод головных телефонов.
Сигнал, принятый антенной, поступает на входной широкополосной контур l1, С1 …СЗ, который не перестраивается по диапазону, а настроен на его середину. И далее сигнал поступает через вывод 11 ИМС на вход УРЧ микросхемы. Усиленный сигнал радиочастоты и сигнал гетеродина, контуром которого является l2, С13, vd1, подключенный к выводу 5, поступают на смеситель внутри микросхемы.
Промежуточная частота низкая – 70 кГц, а тракт приема микросхемы ic1 имеет очень похожую схему на ИМС К174ХА34. Сигнал ПЧ во внутренних цепях микросхемы выделяется активным фильтром на операционных усилителях и rc-цепях, пассивными элементами которого являются конденсаторы С11, С12. Затем сигнал поступает на вход усилителя-ограничителя – вывод 9 101.
Конденсаторы С4, С6 являются элементами коррекции усилителя-ограничителя, с выхода которого сигнал поступает на ЧМ- демодулятор.
В состав микросхемы входит триггер автоматической настройки на станцию. При нажатии на кнопку sb2 reset на выводе 16 устанавливается напряжение питания, которое начинает плавно уменьшаться, соответственно изменяется напряжение на варикапе vd1 и происходит перестройка частоты вверх по диапазону.
При попадании в полосу захвата частоты сигнала радиостанции перестройка прекращается. Для дальнейшей перестройки по диапазону необходимо нажать кнопку sb1 scan, и приемник начнет поиск следующей по диапазону радиостанции. При её захвате, – опять остановка. И так, нажимая sb1 можно последовательно перебирать радиостанции.
А кнопкой sb2 вернуться на исходную позицию.
Сигнал звуковой частоты с вывода 2 проходит через регулятор громкости “vol” и поступает на вход усилителя звуковой частоты который сделан на двух транзисторах vt1 и vt2. Это простой телефонный УНЧ на разноструктурных транзисторах. С эмиттера vt1 сигнал НЧ поступает на наушники.
Более «продвинутый» вариант показан на рисунке 2. Здесь есть цифровая шкала на жидкокристаллическом дисплее и часы- будильник. Синтезатора частоты нет, просто шкала на ic1 представляет собой своеобразный частотомер, измеряющий частоту гетеродина приемника.
Электрическая схема приемного тракта практически не имеет отличий от приведенной на рисунке 1, а разница только в наличии цифровой схемы на ИМС ic1.
Как уже сказано, это часы-будильник с частотомером. Сигнал гетеродина с гетеродинного контура поступает на вход высокочастотного предварительного усилителя на транзисторах vt1, vt2 и далее на вывод 35 – вход цифрового индикатора частоты.
Для управления часами используют пять кнопок: sb1 – включение звонка; sb2 – настройка времени звонка; sb3 – настройка текущего времени; sb4 – подстройка минут; sb5 – подстройка часов.
Для настройки часов необходимо нажать на кнопку sb2 или sb3 и удерживая ее, кнопками sb4 или sb5 установить необходимое время. С вывода 28 сигнал будильника поступает на транзистор vt8, нагрузкой которого является дроссель l5 и пьезокера- мический звукоизлучатель НА1. На транзисторах vt1…vt5 собрана схема защиты микросхемы ic1 от неправильной полярности источника питания.
Это только две схемы, есть и другие варианты, с УНЧ на ИМС, работающей на динамик, с фонариками и прочие.
Иванов А.
Раздел:
Вывод о схеме
ИМХО, не стоит этот радиоконструктор покупать и не только потому, что «подгуляли» номиналы. Микросхема в рознице максимум 20 рублей, а кусочек текстолита и малая толика совершенно не дефицитной «рассыпухи» найдётся у любого любителя электроники. Автор Babay iz Barnaula.
Форум по обсуждению материала FM СТЕРЕОДЕКОДЕР СВОИМИ РУКАМИ
Что такое изолятор и чем он отличается от токопроводящего материала. Занимательная теория радиоэлектроники.
Схема с полевым транзистором контроллера вентилятора высокой мощности на 12 В.
Обзор типовой схемы проигрывателя MP3, USB, SD, FM на базе чипа AC6905A.
Обзор ещё нескольких схем и готовых конструкций Gauss Gun с Алиэкспресс.
Немного теории: чтобы перенести модулированный сигнал на другую частоту, нужен только генератор и аналоговый смеситель сигналов. Основано такое преобразование на известном эффекте перемножения двух радиочастот F1 и F2. В смесителе при этом возникают два побочных радиосигнала F1+F2 и F1-F2. Так вот этот конвертер и принимал и FM и УКВ станции одновременно.
Когда то, перестраивали наоборот импортные приемники с ФМ диапазоном на УКВ, и эта процедура немного попроще, там было достаточно изменить количество витков в двух катушках — входной и гетеродинный, то есть для перевода в УКВ добавить по два витка или перемотать с количеством витков на два больше не изменяя внутренний диаметр, а потом подстроить их сжимая или раздвигая витки укладая при этом границы диапазона и входной контур по наилутшему приему. Но с нашими старыми радиоприемниками такое проделать не удается простыми методами, там конструкция немного другая и контура намного сложнее, там нужно кардинально менять индуктивности и емкостя, как входные так и гетеродинные. Да и ФМ диапазон значительно шире нашего УКВ, и впихнуть его в наш диапазон очень сложно, а в некоторых случаях невозможно. Нужно еще и конденсаторы «растяжки, стяжки» диапазонов подбирать.
Так что если не удается перестроить приемник на ФМ или не хватает навыков, то конечно лучше использовать конвертер. Один из самых удачных конвертеров который встречал и неоднократно делал — это конвертер на импортной микросхеме LA1185. Конвертер на К174ПС1 на порядок хуже этой микросхемки, плюс LA1185 еще имеет УВЧ, что дает некоторое усиление входного сигнала, несколько децибел, но ощутимых.
Если применить резонатор на 27 МГц, то прием будет возможен в пределах от 91 до 100 МГц. Чтобы принять остаток диапазона (100-108 МГц) нужно заменить резонатор на 35 МГц, тогда прием возможен в пределах части диапазона 99-108 МГц. Таким образом, для приема всего диапазона нужен переключатель резонаторов.
Если нужно выполнить преобразование в обратном направлении, то для приема частот диапазона 64-73 МГц достаточно одного кварца, на любую частоту в пределах 27-35 МГц. При использовании резонатора на 27 МГц прием будет от 61 до 81 МГц, а при кварце на 35 МГц — от 53 до 73 МГц.
Сигнал от антенны поступает на входной контур L1-C2, который должен быть настроен на середину принимаемого диапазона. С этого контура сигнал поступает на вход УРЧ микросхемы. Контур L2-C6 такой же как и L1-C2, но это выходной контур, на который нагружен УРЧ. С него через С5 сигнал поступает на преобразователь. Частота гетеродина установлена кварцевым резонатором Q1. А контур L3-C7 на выходе смесителя преобразователя частоты. С него сигнал подают на антенный вход приемника. Этот контур должен быть настроен на середину рабочей части диапазона, в который происходит преобразование.
Катушки бескаркасные, с внутренним диаметром 4,5 мм. Намотаны медным проводом диаметром около 1 мм. По числу витков здесь катушки двух видов, — 6 и 4 витка. А то как они размещены по схеме зависит от направления преобразования. Налаживание заключается в настройке контуров изменяя индуктивность катушек путем сжатия — растягивания их витков.
