Пусковой ток двигателя
Как и трансформатор, асинхронный двигатель не имеет непрерывного магнитного пути. Сопротивление асинхронного двигателя высокое из-за воздушного зазора между ротором и статором. Следовательно, из-за такого характера индуктивного устройства с высоким сопротивлением требуется большой ток намагничивания для создания вращающегося магнитного поля при запуске. График ниже показывает пусковые характеристики двигателя при полном напряжении.
Как вы можете видеть на графике, пусковой ток и пусковой момент очень высоки в начале. Этот высокий пусковой ток может повредить электрическую систему, а начальный высокий крутящий момент может повлиять на механическую систему двигателя. Если уменьшить начальное значение напряжения на 50%, это может привести к снижению крутящего момента двигателя на 75%. Таким образом, для преодоления этих проблем используются схемы питания с плавным пуском.
Электронные ограничители
Гораздо более совершенными по сравнению с упомянутыми выше предохранителями являются электронные ограничители. Условно такие устройства можно разделить на два типа:
- восстанавливающиеся автоматически после устранения возникшей неисправности;
- восстанавливающиеся вручную. Например: в схеме ограничителя предусмотрена кнопка, нажатие которой приводи к ее перезапуску.
Отдельно стоит сказать о так называемых пассивных устройствах защиты. Такие устройства предназначены для световой и/или звуковой сигнализации о ситуациях превышения допустимого тока в нагрузке. В большинстве своем такие схемы сигнализации применяются совместно с электронными ограничителями.
Блок питания УЗМЧ
Рис. 3.
Блок питания усилителя и схема плавного пуска
Галогенная лампа 50 Вт на 220 В, тип G6.35
В моем предыдущем самодельном усилителе на я успешно обкатал схему плавного пуска на галогенной лампочке. Мне она так понравилась, что я решил применить ее вновь. Сразу отмечу, что лампочка со временем не перегорает, но при отсутствии аварийных ситуаций, все же, менее надежна, чем резистор. Когда у меня вылетели (вероятно от статики), я понял, что данное решение работает ещё и как защита от короткого замыкания. Колонки при аварии не пострадали.
Суть схемы проста: балласт (лампочку) шунтируем, когда напряжения на выходных конденсаторах будут в норме (>27V). И наоборот – если устроить КЗ, то лампочка снова включается в цепь первичной обмотки трансформатора.
На каждое плечо БП установлена схема-компаратор на основе TL431. Оптрон OP1 обеспечивает небольшой гистерезис (меньше 15V — авария), OP2 — для удобства суммирования сигналов с 4–х плеч.
Схема начинает работать сразу после включения 5-вольтового блока питания аудиоплеера. Напряжение 5V подается на разъём X2, после чего реле К1 включает трансформатор через лампочку. После заряда конденсаторов на разъём X3 приходит сигнал, который выключает К1 и включает К2. Всё, плавный пуск завершен. Через некоторое время (задается цепочкой R2-C4) на разъёме X7 имеем 5V, которые открывают оптроны OP1 в усилителях мощности. При выключении аудиоплеера 5V на разъёме X2 исчезают и оба реле выключаются из-за отсутствия на них питания. Трансформатор полностью отключен!
Для снижения тепловой нагрузки на диоды — на каждый канал усилителя установлен отдельный выпрямитель.
Основные параметры и характеристики УПП
Ниже в тексте будут приведены схемы аппаратов плавного запуска для изучения и собственноручного изготовления. Для тех, кто не готов осуществить плавный пуск асинхронного электродвигателя своими руками, полагаясь на готовое изделие, будет полезной информация о существующих разновидностях софт стартеров.

Пример аналогово и цифрового УПП, в модульном исполнении (устанавливается на DIN-рейку)
Одним из главных параметров при выборе УПП является мощность обслуживаемого электромотора, выраженная в киловаттах. Не менее важным является время разгона и возможность регулировки интервала запуска. Данными характеристиками обладают все существующие софт стартеры. Более совершенные УПП являются универсальными и позволяют настраивать параметры мягкого запуска в широком диапазоне значений относительно характеристик двигателя и требований технологического процесса.

Пример универсального софтстартера
В зависимости от типа софт стартера в них могут присутствовать различные опции, повышающие функциональность аппарата и позволяющие осуществлять контроль работы электродвигателя. Например, при помощи некоторых УПП возможно осуществление не только плавного запуска электромотора, но и его торможение. Более совершенные софт стартеры осуществляют защиту двигателя от перегрузок и позволяют также регулировать вращательный момент ротора при пуске, останове и работе.

Пример различий в технических характеристиках различных УПП от одного производителя
Разновидности софт стартеров
По способу подключения УПП подразделяются на три вида:
- Однофазные. Регулируют пусковое напряжение на одной фазе для уменьшения пускового момента. Обладают ограниченной функциональностью и не снижают пусковой ток. В виду удешевления полупроводниковых силовых ключей, однофазные УПП применяются редко.
Структурная схема однофазного УПП
- Двухфазные. Осуществляют регулировку пускового тока по двум фазам, что позволяет улучшить динамические характеристики запуска двигателя, но не решают проблему с несимметричной «просадкой» напряжения. Используется в основном радиолюбителями, осуществляющими плавный пуск асинхронного электродвигателя своими руками, схема устройства приведена ниже.
Структурная схема двухфазного УПП
- Трехфазные. Дают максимально возможное уменьшение пускового момента, снижая пусковой ток до минимально возможной трехкратной перегрузки. Позволяют осуществлять большой набор функций помимо плавного разгона – регулировку момента, торможение, слежение за параметрами, дистанционное управление, защиту от тепловых перегрузок, и т. д.
Структурная схема трехфазного УПП
УПП своими руками
Для самостоятельного изготовления УПП используемая схема плавного пуска асинхронного двигателя своими руками будет зависеть от возможности и навыков мастера. Самостоятельное смягчение пусковых перегрузок при помощи автотрансформатора доступно практически любому пользователю без специальных знаний, но данный способ является неудобным ввиду необходимости ручной регулировки старта электродвигателя. В продаже можно встретить недорогие устройства плавного запуска, которые придется самостоятельно подключить к электроинструменту, не обладая глубокими познаниями в радиотехнике. Пример работы до и после софт стартера, а также его подключение показано на видео ниже:
Для мастеров, обладающих общими знаниями в электротехнике, и владеющих практическими навыками электромонтажа подойдет для собственноручного осуществления плавного запуска схема переключения «звезда-треугольник». Данные схемы, несмотря на их солидный возраст, широко распространены и успешно используются по сей день ввиду простоты и надежности. В зависимости от квалификации мастера в сети интернет можно найти схемы УПП для повторения своими руками. Пример схемы относительно простого двухфазного УПП
Современные софт стартеры имеют внутри сложную электронную начинку из множества электронных деталей, работающих под управлением микропроцессора. Поэтому для изготовления аналогичного УПП своими руками по имеющимся в сети интернет схемам необходимо не только мастерство радиолюбителя, но и навыки программирования микроконтроллеров.
В завершение
Приведенные схемы можно использовать при изготовлении нового усилителя или же при модернизации уже существующих, в том числе и промышленного изготовления.
По сравнению с аналогичными по назначению устройствами для двухступенчатой подачи напряжения питания, приведенными в различных журналах, описанные здесь — самые простые.
Первосточник: неизвестен.
Эти две схемы устройства мощности с тороидальным трансформатором. Обычно стартовый (пусковой) ток очень высок в течение непродолжительного периода пока заряжаются сглаживающие конденсаторы. Это своеобразный стресс для конденсаторов, диодов выпрямителя и самого трансформатора. Также в такой момент может перегореть и предохранитель.
Схема плавного пуска предназначена для того чтобы ограничить пусковой ток до приемлемого уровня. Это достигается путем подключения трансформатора к питающей сети через резистор, который подключается на короткое время с помощью реле.
Схемы объединяют в себе плавный пуск и кнопочное управление, таким образом, получается готовый модуль, который можно использовать в усилителях мощности или совместно с иными электроприборами.
Самодельные варианты
Существует множество схем модернизации электроинструмента при помощи УПП. Среди всех разновидностей широкое применение получили устройства на симисторах. Симистор — полупроводниковый элемент, позволяющий плавно регулировать параметры питания. Существуют простые и сложные схемы, которые отличаются между собой вариантами исполнения, а также поддерживаемой мощностью, подключаемого электроинструмента. В конструктивном исполнении бывают внутренние, позволяющие встраиваться внутрь корпуса, и внешние, изготавливаемые в виде отдельного модуля, выполняющего роль ограничителя оборотов и пускового тока при непосредственном пуске УШМ.
Простейшая схема
УПП с регулированием оборотов на тиристоре КУ 202 получил широкое применение благодаря очень простой схеме исполнения (схема 1). Его подключение не требует особых навыков. Радиоэлементы для него достать очень просто. Состоит эта модель регулятора из диодного моста, переменного резистора (выполняет роль регулятора U) и схемы настройки тиристора (подача U на управляющий выход номиналом 6,3 вольта) отечественного производителя.
Благодаря размерам и количеству деталей регулятор этого типа можно встроить в корпус электроинструмента. Кроме того, следует вывести ручку переменного резистора и сам регулятор оборотов можно доработать, встроив кнопку перед диодным мостом.
Основной принцип работы заключается в регулировке оборотов электродвигателя инструмента благодаря ограничению мощности в ручном режиме. Эта схема позволяет использовать электроинструмент мощностью до 1,5 кВт. Для увеличения этого показателя необходимо заменить тиристор на более мощный (информацию об этом можно найти в интернете или справочнике). Кроме того, нужно учесть и тот факт, что схема управления тиристором будет отличаться от исходной. КУ 202 является отличным тиристором, но его существенный недостаток состоит в его настройке (подборка деталей для схемы управления). Для осуществления плавного пуска в автоматическом режиме применяется схема 2 (УПП на микросхеме).
Плавный пуск на микросхеме
Оптимальным вариантом для изготовления УПП является схема УПП на одном симисторе и микросхеме, которая управляет плавным открытием перехода p-n типа. Питается устройство от сети 220 В и ее несложно собрать самому. Очень простая и универсальная схема плавного пуска электродвигателя позволяет также и регулировать обороты (схема 2). Симистор возможно заменить аналогичным или с характеристиками, превышающими исходные, согласно справочнику радиоэлементов полупроводникового типа.
Схема 2. Схема плавного пуска электроинструмента
Устройство реализуется на основе микросхемы КР118ПМ1 и симисторе. Благодаря универсальности устройства его можно использовать для любого инструмента. Он не требует настройки и устанавливается в разрыв кабеля питания.
При пуске электродвигателя происходит подача U на КР118ПМ1 и плавный рост заряда конденсатора С2. Тиристор открывается постепенно с задержкой, зависящей от емкости управляющего конденсатора С2. При емкости С2 = 47 мкФ происходит задержка при запуске около 2 секунд. Она зависит прямо пропорционально от емкости конденсатора (при большей емкости время запуска увеличивается). При отключении УШМ конденсатор С2 разряжается при помощи резистора R2, сопротивление которого равно 68 к, а время разрядки составляет около 4 секунд.
Для регулирования оборотов нужно заменить R1 на резистор переменного типа. При изменении параметра переменного резистора происходит изменение мощности электромотора. R2 изменяет величину тока, протекающего через вход симистора. Симистор нуждается в охлаждении и, следовательно, в корпус модуля можно встроить вентилятор.
Таким образом, для запуска электродвигателей различного инструмента необходимо использовать УПП заводского изготовления или самодельные. УПП применяются для увеличения срока эксплуатации инструмента. При запуске двигателя происходит резкое увеличение тока потребления в 7 раз. Из-за этого возможно подгорание статорных обмоток и износ механической части. УПП позволяют значительно снизить пусковой ток. При изготовлении УПП самостоятельно нужно соблюдать правила безопасности при работе с электричеством.
Устройство плавного пуска — электротехническое устройство, используемое в асинхронных электродвигателях, которое позволяет во время запуска удерживать параметры двигателя (тока, напряжения и т.д.) в в безопасных пределах. Его применение уменьшает пусковые токи, снижает вероятность перегрева двигателя, устраняет рывки в механических приводах, что, в конечном итоге, повышает срок службы электродвигателя.
Прямой пуск
Этот способ пуска отличается от других своей простотой. Однако в момент подключения двигателя к сети в цепи статора возникает большой пусковой ток, в 5-7 раз превышающий номинальный ток двигателя. При малой инерционности исполнительного механизма скорость двигателя очень быстро возрастает до установленного значения, и ток спадает, достигая величины, соответствующей нагрузке двигателя. Но значительный бросок тока в цепи двигателя влияет на питающую сеть и при недостаточной мощности последней это влияние может выразиться в заметных колебаниях напряжения сети. При реализации пуска подачей полного напряжения на статор асинхронного двигателя имеют место два неблагоприятных фактора, а именно: — большая кратность начального пускового тока, которая достигает (6-10) In, — колебательный затухающий характер пускового момента двигателя. Последствия действия этих факторов: большой начальный пусковой ток вызывает значительные просадки напряжения на питающих шинах (при соизмеримой мощности трансформатора и двигателя), что нарушает работу, как других потребителей, так и самого двигателя (затягивание пуска). Большой пусковой ток вызывает также значительные термические перегрузки обмотки, следствием чего может быть ускоренное старение изоляции, ее повреждение и, как результат, межвитковое короткое замыкание. Значительные колебания момента двигателя на начальном этапе пуска, которые могут превышать 4-5 кратное значение номинального момента, создают неблагоприятные условия для работы механики.
Прямой пуск означает, что электродвигатель включается прямым подключением к источнику питания при номинальном напряжении. Прямой пуск применяется при стабильном питании двигателя, жестко связанного с приводом, например насоса. Прямой пуск от сети является самым простым, дешёвым и самым распространённым методом пуска. Если поступающий ток от сети не имеет специальных ограничений, такой метод является наиболее предпочтительным.
Недостатки электроинструмента и срок службы
Общеизвестно, что далеко не всякий инструмент снабжен подобными схемами плавного пуска. В основном они идут в дорогих моделях известных брендов Bosch, Hilti, DeWalt. Причем как в сетевой линейке, так и в аккумуляторной.
Электроинструмент без такого устройства имеет кучу недостатков:
искрение якоря на коллекторе с выгоранием ламелей якоря
выгорание щеток и более быстрое их стачивание
чаще выходят из строя обмотки ротора и статора
токовый бросок в общую электросеть

удары шестерней друг о друга и более быстрое их срабатывание
опасный рывок при запуске, вырывающий инструмент из рук и повышающий травмоопасность
При работе с торцевой пилой имеющей ПП, диск не будет сбиваться с подготовленной точки реза
Что немаловажно для непрофессиональных столяров
Если у вас на даче или в доме на начальном этапе строительства еще нет электроэнергии и вы пользуетесь генератором, то рано или поздно поймете, что без БПП (блока плавного пуска) с резкими начальными токами, генератор долго не протянет. Поэтому такая штука способна сберечь не только инструмент, но и аварийные источники питания.
Можно конечно самостоятельно встроить БПП во внутрь той же болгарки или торцовки, однако разбирать технику и ковыряться во внутренностях охота далеко не каждому.
Плюс ко всему прочему, вскрытие нового корпуса влечет за собой потерю гарантии. Поэтому лучшее применение для блока KRRQD12A — это внешнее подключение.
Только имейте в виду, подходит он для коллекторных двигателей. Для асинхронных нужен частотник с другими принципами регулирования.
Данная коробочка рассчитана на ток 12 Ампер.
Есть и более мощная модель на 20А.
Что характерно, габариты у них одинаковые, а разница в цене пару десятков рублей.
Казалось бы лучше взять ее, но для стандартной розетки в 16А более выгоден первый вариант. Не будет желания подключать более мощную нагрузку и тем самым подпалить все контакты.
Мастера самоделкины конечно собирают подобные схемки и своими руками, на основе тиристоров ВТА 12-600 или других, конденсаторов, динистора и парочки мелких резисторов. Примеров схем в интернете можно найти множество.
Причины появления пусковых токов
На сегодняшний день большинство ИП изготавливается по схеме с бестрансформаторным входом. Ключевыми элементами данной схемы являются выпрямитель, реализуемый чаще всего по мостовой схеме, и входной сглаживающий конденсатор (рисунок 4).

Рис. 4. Типовая схема входной цепи выпрямительного устройства с бестрансформаторным входом
До включения блока питания конденсатор C1 полностью разряжен и напряжение на нем равно нулю, в то время как в рабочем режиме оно достигает амплитудного значения напряжения сети, равного, при входном напряжении 220 В, около 310 В. Поскольку напряжение на конденсаторе измениться мгновенно не может, то в момент включения схемы обязательно должен произойти бросок тока из-за необходимости заряда конденсатора фильтра.
Максимальное значение пускового тока зависит не только от электрических характеристик элементов схемы, но и от момента включения ее в сеть. Наихудшим случаем считается подключение к сети в моменты, когда ее напряжение равно амплитудным значениям. В этом случае к диодам выпрямителя VD1…VD4 прикладывается прямое напряжение около 310 В, и их ток ограничивается лишь активными сопротивлениями кристаллов, соединительных проводников и внутренним последовательным сопротивлением конденсатора. Очевидно, что если не принимать никаких мер, то начальное значение пускового тока может превысить 100 А даже при небольшой емкости конденсатора C1.
Несмотря на то, что выпрямительные полупроводниковые диоды VD1…VD4 обычно выдерживают подобные перегрузки, столь высокое значение тока может значительно сократить срок их службы и вывести из строя. Для предотвращения этого пусковой ток даже в маломощных схемах обычно ограничивается с помощью резистора, сопротивление которого выбирается таким, чтобы ток через диоды выпрямителя в самом худшем случае не превышал максимально допустимое значение для данного режима работы.
Однако последовательное включение сопротивления приводит к увеличению потерь, величина которых может оказаться недопустимо большой. Для исключения этого в выпрямителях вместо резистора чаще всего устанавливают термистор с отрицательным температурным коэффициентом сопротивления. В момент включения, когда сопротивление термистора велико, пусковой ток мал. После запуска источника питания ток, протекающий через термистор, разогревает его, что приводит к снижению его сопротивления и, как следствие, к уменьшению влияния на работу схемы. Несмотря на простоту, у такого способа есть один серьезный недостаток – при частой коммутации, например, когда ИП включается сразу после выключения, термистор не успевает остыть и ограничение пускового тока происходит не так эффективно.
Таким образом, в импульсных ИП, построенных по классическим схемам, пусковой ток ограничивается лишь на уровне, обеспечивающем безопасный режим работы выпрямительных диодов, поскольку использование иного решения приведет или к уменьшению КПД системы в целом, или к ее существенному удорожанию. Очевидно, что проблему пусковых токов в большинстве случаев необходимо решать другими способами.
Реализация. Фотки
Рис. 4.
Трансформатор
Рис. 5.
Плата плавного пуска (вид сверху)
Рис. 6.
Плата плавного пуска (вид снизу)
Платы теперь я покрываю акриловым лаком PLASTIK 71. Платы, покрытые лаком, выглядят изумительно, рекомендую.
Рис. 7.
Диодный мост (вид сверху)
Рис. 8.
Диодные мосты (вид снизу)
Рис. 9.
Усилитель мощности
Плата усилителя получилась на редкость извращенной, всё это из-за дефицита места в корпусе. Пришлось загибать выводы микросхемы и делать плату двусторонней. Платы левого и правого канала немного различаются, некоторые компоненты пришлось сдвинуть, так как упирались в плату плавного пуска.
Рис. 10.
Выходные разъёмы
Рис. 11.
Выходной разъём, установленный в корпус
Рис. 12.
Разъёмы 220V и Ethernet
Выбор устройства плавного пуска
Для начала посмотрим на шильдик двигателя:

Двигатель насоса, который подключается к схеме плавного пуска
Мощность двигателя – 7,5 кВт, обмотки соединены в схему “треугольник”, номинальный потребляемый при этом ток – 14,7А.
Вот как выглядела система пуска (“жёсткая”):

Система прямого пуска двигателей насосов
Напоминаю, что у нас два двигателя, и запускаются они контакторами 07КМ1 и 07КМ2. Контакторы снабжены блоками дополнительных контактов – для индикации и контроля включения.
В качестве альтернативы было выбрано устройство плавного пуска ABB PSR-25-600. Его максимальный ток – 25 Ампер, так что запас у нас хороший. Особенно, если учесть, что работать придётся в тяжелых условиях – количество пусков/стопов, высокая температура. Фото – в начале статьи.
Вот наклейка на софтстартере с параметрами:

Soft Starter ABB PSR-25-600 – параметры
- FLA – Full Load Amps – значение силы тока при полной нагрузке – почти 25А,
- Uc – рабочее напряжение,
- Us – напряжение цепи управления.
Описание схем плавного пуска
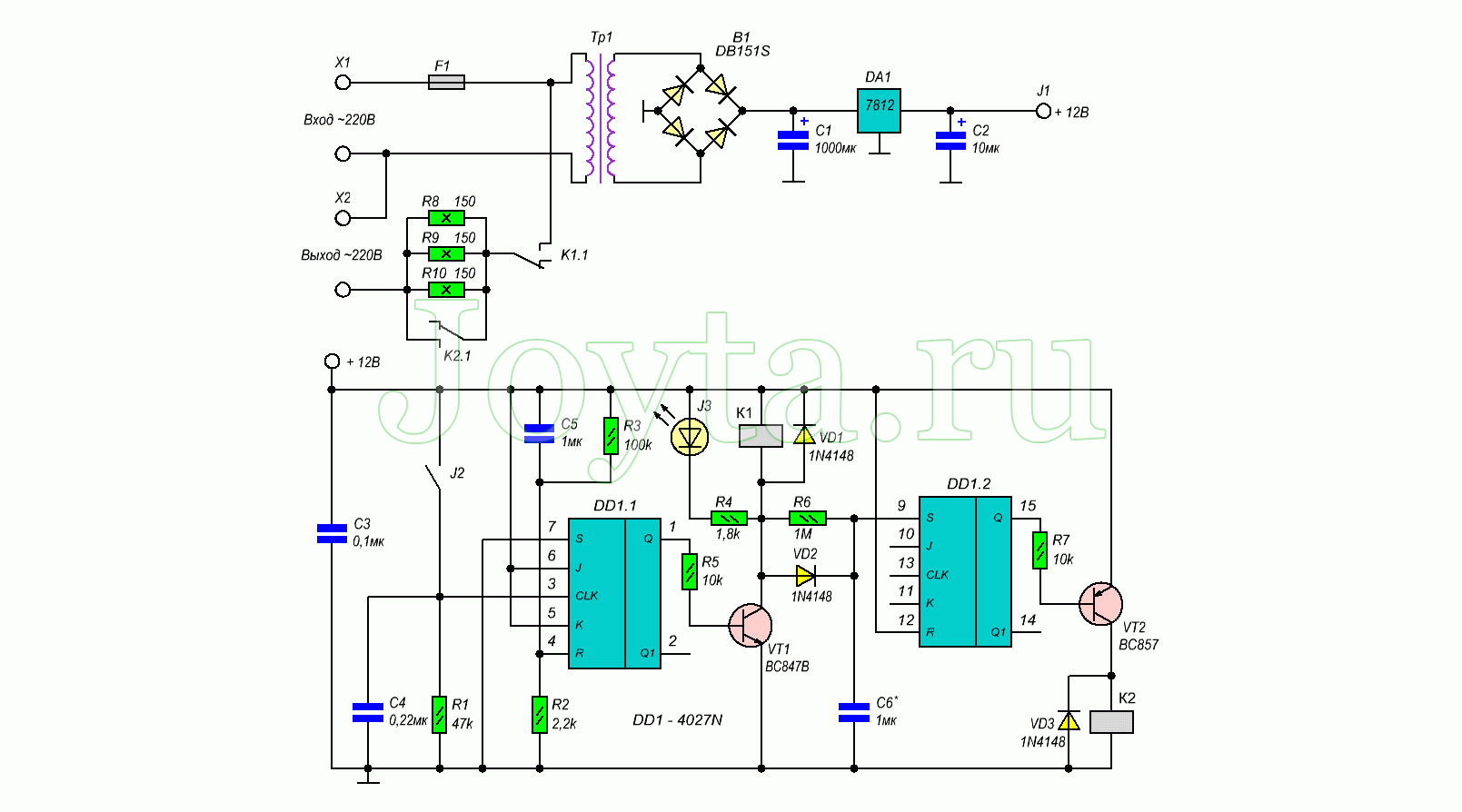
Первая схема построена на микросхемах КМОП-логики (4027), а вторая на интегральной микросхеме NE556, которая представляет собой 2 таймера NE555 объединенных в одном корпусе.
Что касается первой схемы, то она использует JK-триггер подключенный как T-триггера.
При нажатии кнопки J2 состояние триггера изменяется. При переходе от выключенного состояния во включенное состояние сигнал передается через резистор и конденсатор на вторую часть схемы. Там второй JK-триггер подключен необычным способом: на вывод сброса подан высокий уровень, а вывод SET используется в качестве входа.
В таблице истинности можно обнаружить, что когда на вывод сброса подан высокий уровень, все другие входы игнорируются, за исключением вывода SET. Когда на выводе SET высокий уровень на выходе так же высокий и на оборот.
Резистор R6 и конденсатор С6 используются для задержки сигнала в момент включения. При тех значениях, которые указаны на схеме, задержка составляет 1 секунду. При необходимости меня параметры R6 и С6 можно изменить время задержки. Диод VD2 шунтирует резистор R6, вследствие чего при выключении реле отключается без задержек.
Вторая схема использует сдвоенный таймер NE556. Первый таймер используется как кнопочный выключатель, а второй как выключатель, связанный с задержкой созданной элементами R5, VD2 и C6.

Резисторы R8 — R10 имеют сопротивление 150 Ом и мощность 10Вт. Они соединены параллельно в результате получается резистор на 50 Ом и мощностью 30 Вт. На печатной плате два из них располагаются рядом, а третий находится в середине поверх них. Мощность трансформатора Tр1 около 5 Вт с напряжением во вторичной обмотке 12-15 В. Разъем J1 используется, если понадобится питание 12 вольт для других внешних устройств.
Инвертор 12 В/ 220 В
Инвертор с чистой синусоидой, может обеспечивать питание переменно…
Подробнее
Реле K1 и K2 на 12В контактные группы которых должны быть рассчитаны на коммутацию 220 В / 16A. Номинал предохранителя F1 должен выбираться в соответствии с устройством, которое будет подключено к модулю плавного пуска.
Обе схемы были протестированы на макетной плате и обе работали, но вторая схема подвержена помехам — если провод, идущий к кнопке, достаточно длинный, что в свою очередь приводит к ложному переключению.
Большинство резисторов, конденсаторов и диодов — SMD. В последнее время я использую все больше и больше SMD элементов в конструкциях, потому что нет необходимости сверлить отверстия. Если вы решите использовать любую из этих двух печатных плат, проверьте их тщательно, потому что они не проверялись.
Скачать рисунок печатной платы (287,2 KiB, скачано: 1 832)
Тестер транзисторов / ESR-метр / генератор
Многофункциональный прибор для проверки транзисторов, диодов, тиристоров…
Подробнее
Подбор напряжений для вторичных обмоток
Зная необходимое напряжение на выходе выпрямителя после электролитических конденсаторов, можно приблизительно рассчитать необходимое напряжение на выходе вторичной обмотки трансформатора.
Числовое значение постоянного напряжения после диодного моста и сглаживающих конденсаторов возрастет примерно в 1,3..1,4 раза, по сравнению с переменным напряжением, подаваемым на вход такого выпрямителя.
В моем случае, для питания УМЗЧ нужно двуполярное постоянное напряжение — по 35 Вольт на каждом плече. Соответственно, на каждой вторичной обмотке должно присутствовать переменное напряжение: 35 Вольт / 1,4 = ~25 Вольт.
По такому же принципу я выполнил приблизительный расчет значений напряжения для других вторичных обмоток трансформатора.
Применение в болгарке

Дорогие модели снабжены УПП, но не обыкновенные разновидности, например, УШМ фирмы «Интерскол». Инерционный рывок способен вырвать из рук УШМ, при этом происходит угроза жизни и здоровью. Кроме того, при пуске электродвигателя инструмента происходит перегрузка по току и в результате этого — износ щеток и значительный нагрев статорных обмоток, изнашивается редуктор и возможно разрушение режущего диска, который может треснуть в любой момент и причинить вред здоровью, а может даже и жизни. Инструмент нужно обезопасить и для этого следует сделать болгарку с регулировкой оборотов и плавным пуском своими руками.
Схемы плавного включения и выключения светодиодов
Существует два популярных и доступных для самостоятельного изготовления варианта схем плавного розжига для светодиодов:
- Простейшая.
- С функцией установки периода пуска.
Рассмотрим, из каких элементов они состоят, каков алгоритм их работы и главные особенности.
Простая схема плавного включения выключения светодиодов
Только на первый взгляд схема плавного розжига, представленная ниже, может показаться упрощенной. В действительности она весьма надежна, недорога и отличается множеством преимуществ.
В ее основе лежат следующие комплектующие:
- IRF540 – транзистор полевого типа (VT1).
- Емкостный конденсатор на 220 мФ, номиналом на 16 вольт (C1).
- Цепочка резисторов на 12, 22 и 40 килоОм (R1, R2, R3).
- Led-кристалл.
Устройство работает от источника питания постоянного тока на 12 В по следующему принципу:
- При запитывании цепи через блок R2 начинает течь ток.
- Благодаря этому элемент C1 постепенно заряжается (повышается номинал емкости), что в свою очередь способствует медленному открыванию модуля VT.
- Увеличивающийся потенциал на выводе 1 (затворе полевика) провоцирует похождение тока через R1, что способствует постепенному открыванию вывода 2 (стока VT).
- Как результат, ток переходит на исток полевого блока и на нагрузку и обеспечивает плавный розжиг светодиода.
Процесс угасания лед-элемента идет по обратному принципу – после снятия питания (размыкания «управляющего плюса»). При этом конденсаторный модуль, постепенно разряжаясь, передает потенциал емкости на блоки R1 и R2. Скорость процесса регламентируется номиналом элемента R3.
Основным элементом в системе плавного розжига для светодиодов является транзистор MOSFET IRF540 полевого n-канального типа (как вариант можно использовать российскую модель КП540).
Остальные компоненты относятся к обвязке и имеют второстепенное значение. Поэтому нелишним будет привести здесь его основные параметры:
- Сила тока стока – в пределах 23А.
- Значение полярности – n.
- Номинал напряжения сток-исток – 100В.
Доработанный вариант с возможностью настройки времени
Нередко возникает необходимость изменения периода плавного розжига светодиодов. Рассмотренная выше схема не дает такой возможности. Поэтому в нее нужно внедрить еще два полупроводниковых компонента – R4 и R5. С их помощью можно задавать параметры сопротивления и тем самым контролировать скорость зажигания диодов.
Наверное многим хотелось добавить в свое авто что-то новое, сегодня я расскажу как сделать это без особых затрат и технических изменений в конструкции автомобиля. Устройство которое я сегодня хочу вам представить это не большая схема регулировки запуска и выключения нагрузки, в нашем случае осветительных приборов, освещения салона, подсветки приборной панели и т.д. Наше устройство позволит плавно включать и выключать любую из перечисленных нагрузок. Согласитесь куда приятнее когда при включении зажигания мы видим не резкое включение подсветки приборной панели, а плавный розжиг. То же можно сказать и о освещении салона и осветительных приборах.От слов перейдем к делу и перед тем как начать сборку предлагаю ознакомиться со схемой:
Для начала расскажу о том как она подключается. К VCC+ нам необходимо подвести постоянные 12 В от аккумулятора которые и будут питать нашу нагрузку. К REM мы подключаем те 12 В которые появляются после включения зажигания, именно они и будут инициировать розжиг и по их исчезновению схема будет гасить освещение. Соответственно к контактам LED+ LED- мы подключаем нашу нагрузку (в моем случае светодиоды) В качестве транзистора Т1 я использовал BC817 (аналог КТ503В) в качестве Т2 я взял IRF9540S. Если вы захотите увеличить время розжига вам необходимо увеличить номинал R2, для уменьшения соответственно понизить. Для управления временем гашения аналогичную операцию необходимо проделать с резистором R3. Теперь можно переходить к сборке. Для уменьшения размеров устройства я использовал поверхностный монтаж. Вот весь набор элементов, которые мне понадобились:
Платы были изготовлены по «ЛУТ» технологии из одностороннего текстолита.
Вот такое компактное устройство способное добавить эстетичности нашему автомобилю мы получили в итоге.
Расходы:1. Резисторы 0,25 руб\шт. х4 = 1 Руб2. BC817 = 3 руб.3. IRF9540S = 35 руб4. Конденсатор 8 руб 5. Клеммы 21,5
Итог: Всего за 70 руб. мы получаем довольно интересное устройство. P. S. Видео с работой устройства:
Тороидальный трансформатор
Тороидальные трансформаторы, в сравнении с трансформаторами на броневых сердечниках из Ш-образных пластин, имеют несколько преимуществ:
- меньший объем и вес;
- более высокий КПД;
- лучшее охлаждение для обмоток.
Первичная обмотка уже содержала примерно 800 витков проводом ПЭЛШО 0,8мм, она была залита парафином и заизолирована слоем тонкой ленты из фторопласта.
Измерив приблизительные размеры железа трансформатора можно выполнить расчет его габаритной мощности, таким образом можно прикинуть подходит ли сердечник для получения нужной мощности или нет.

Рис. 1. Размеры железного сердечника для тороидального трансформатора.
- Габаритная мощность (Вт) = Площадь окна (см 2) * Площадь сечения (см 2)
- Площадь окна = 3,14 * (d/2) 2
- Площадь сечения = h * ((D-d)/2)
Для примера, выполним расчет трансформатора с размерами железа: D=14см, d=5см, h=5см.
- Площадь окна = 3,14 * (5см/2) * (5см/2) = 19,625 см 2
- Площадь сечения = 5см * ((14см-5см)/2) = 22,5 см 2
- Габаритная мощность = 19,625 * 22,5 = 441 Вт.
Габаритная мощность используемого мною трансформатора оказалась явно меньшей чем я ожидал — где-то 250 Ватт.
Тороидальный трансформатор
Тороидальные трансформаторы, в сравнении с трансформаторами на броневых сердечниках из Ш-образных пластин, имеют несколько преимуществ:
- меньший объем и вес;
- более высокий КПД;
- лучшее охлаждение для обмоток.
Первичная обмотка уже содержала примерно 800 витков проводом ПЭЛШО 0,8мм, она была залита парафином и заизолирована слоем тонкой ленты из фторопласта.
Измерив приблизительные размеры железа трансформатора можно выполнить расчет его габаритной мощности, таким образом можно прикинуть подходит ли сердечник для получения нужной мощности или нет.

Рис. 1. Размеры железного сердечника для тороидального трансформатора.
- Габаритная мощность (Вт) = Площадь окна (см 2) * Площадь сечения (см 2)
- Площадь окна = 3,14 * (d/2) 2
- Площадь сечения = h * ((D-d)/2)
Для примера, выполним расчет трансформатора с размерами железа: D=14см, d=5см, h=5см.
- Площадь окна = 3,14 * (5см/2) * (5см/2) = 19,625 см 2
- Площадь сечения = 5см * ((14см-5см)/2) = 22,5 см 2
- Габаритная мощность = 19,625 * 22,5 = 441 Вт.
Габаритная мощность используемого мною трансформатора оказалась явно меньшей чем я ожидал — где-то 250 Ватт.
Элементы схемы задержки включения (плавного пуска):
- Предохранитель: 220В 100мА,
- Трансформатор: любой маломощный с выходным напряжением 12-14В,
- Диодный мост: любой малогабаритный с параметрами 35В/1А и выше,
- Конденсаторы: С1 — 1000мкФ 35В, С2 — 100нФ 63В, С3 — 100мкФ 25В,
- Резисторы: R1 — 220кОм, R2- 120 кОм,
- Транзистор: IRF510,
- Интегральный стабилизатор: 7809, LM7809, L7809, MC7809 (7812),
- Реле: с рабочим напряжением обмотки 9В (12В для 7812) и контактной группой соответствующей мощности.
Из-за малого тока потребления микросхему стабилизатора и полевой транзистор можно монтировать без радиаторов.
Однако у кого-то может возникнуть идея отказаться от лишнего, пусть и малогабаритного, трансформатора и запитать схему задержки от напряжения накала. Учитывая, что стандартное значение напряжения накала ~6.3В, придётся заменить стабилизатор L7809 на L7805 и применить реле с рабочим напряжением обмотки 5В. Такие реле обычно потребляют значительный ток, в этом случае микросхему и транзистор придётся снабдить небольшими радиаторами.
При использовании реле с обмоткой на 12В (как-то чаще встречаются) микросхему интегрального стабилизатора следует заменить на 7812 (L7812, LM7812, MC7812).
С указанными на схеме номиналами резистора R1 и конденсатора С3 время задержки
включения составляет порядка 20 секунд
. Для увеличения временного интервала необходимо увеличить ёмкость конденсатора С3.
Статья подготовлена по материалам журнала «АудиоИкспресс»
Вольный перевод Главного редактора «РадиоГазеты».
Заключение
УПП разработаны и созданы, чтобы ограничить увеличение пусковых технических показателей двигателя. В противном случае нежелательные явления могут привести к повреждению агрегата, сжиганию обмоток или перегреву рабочих цепей
Для длительной же службы, важно чтобы трехфазный мотор работал без скачков напряжения, в режиме плавного пуска
Как только индукционный мотор наберёт нужные обороты, посылается сигнал к размыканию реле цепи. Агрегат становится готов к работе на полной скорости без перегрева и сбоев системы. Представленные способы могут быть полезными в решении промышленных и бытовых задач.





























