Как проверить датчик температуры охлаждающей жидкости мультиметром

Перед тем, как проверить сопротивление датчика мультиметром, следует знать, где находится датчик температуры охлаждающей жидкости. В этом вам поможет мануал к вашему автомобилю. Заодно стоит посмотреть параметры сопротивления датчика при различных температурах, ведь разные модели имеют различные показатели. Зная расположение датчика температуры охлаждающей жидкости, его просто выкрутить и снять показания в ёмкости с водой, нагретой до температуры, указанной в мануале. Высокий уровень сигнала датчика температуры охлаждающей жидкости будет свидетельствовать о исправности датчика. Если параметры будут отличаться от написанных в мануале, деталь однозначно следует заменить.
Как это работает?
Принцип работы здесь элементарный. Лента покрыта специальными светоотражающими кристаллами.

При нагреве поверхности эти кристаллы расплавляются и впитываются в полимерный состав на наклейке. В результате этого световые полоски становятся черными, сигнализируя персоналу, что в данном конкретном месте был перегрев.
Обратно свой цвет они уже не возвращают. Так что, если контакт грелся вечером или ночью, на следующий день вы это обязательно увидите.

После ревизии и подтяжки соединения, наклейку придется заменить на новую. Весь осмотр эл.щитовой будет заключаться в визуальном контроле цветовых полосочек.
При этом не нужно иметь с собой дорогостоящих тепловизоров или пирометров. Все максимально безопасно и элементарно просто.

Такая штука поможет вам оперативно предотвратить возможный пожар, аварию или повреждение оборудования.
About the LM35
The LM35 is an inexpensive, precision Centigrade temperature sensor made by . It provides an output voltage that is linearly proportional to the Centigrade temperature and is, therefore, very easy to use with the Arduino.
The sensor does not require any external calibration or trimming to provide accuracies of ±0.5°C at room temperature and ±1°C over the −50°C to +155°C temperature range.
One of the downsides of the sensor is that it requires a negative bias voltage to read negative temperatures. So if that is needed for your project, I recommend using the DS18B20 or TMP36 instead. The TMP36 by Analog Devices is very similar to the LM35 and can read temperatures from -40°C to 125°C without any external components.
You can find a dedicated tutorial for the TMP36 and DS18B20 here:
- TMP36 analog temperature sensor with Arduino tutorial
- The complete guide for DS18B20 digital temperature sensors with Arduino
The output scale factor of the LM35 is 10 mV/°C and it provides an output voltage of 250 mV at 25°C (see Figure below).
 LM35 output voltage in mV versus temperature
LM35 output voltage in mV versus temperature
Note that the sensor operates on a voltage range of 4 to 30 V and that the output voltage is independent of the supply voltage.
The LM35 is part of a series of analog temperature sensors sold by Texas Instruments. Other members of the series include:
- LM335 – output voltage directly proportional to the absolute temperature at 10 mV/°K.
- LM34 – output voltage linearly proportional to Fahrenheit temperature 10 mV/°F.
LM35 pinout
The LM35 comes in 4 different packages, but the most common type is the 3-pin TO-92 transistor package.
 TO-92 package
TO-92 package
The pinout of the sensor is as follows:
Note that pin 1 (+VS) is the leftmost pin when the flat side of the sensor (with the text printed on it) is facing towards you.
| Name | Pin | Description | 
|---|---|---|
| +VS | 1 | Positive power supply pin (4 – 30 V) | 
| VOUT | 2 | Temperature sensor analog output | 
| GND | 3 | Device ground pin, connect to power supply negative terminal | 
You can find the specifications of the LM35 in the table below.
LM35 analog temperature sensor specifications
| Supply voltage | 4 V to 30 V | 
| Operating current | 60 µA | 
| Temperature range | -55°C to + 155°C | 
| Ensured accuracy | ±0.5°C at +25°C±1°C from -55°C to +150°C | 
| Output scale factor | 10 mV/°C | 
| Output voltage at 25°C | 250 mV | 
| Self-heating | <0.1°C in still air | 
| Package | 3-pin TO-92 | 
| Manufacturer | Texas Instruments | 
| Cost | Check price | 
For more information, you can also check out the datasheet here:
LM35 Datasheet
Объяснение кода программы
Код для измерения температуры с использованием LM35 прост и приведен в конце этой статьи. Сначала мы включаем библиотеку для ЖК-дисплея, а затем определяем данные и управляющие контакты для ЖК-дисплея и датчика температуры.
#include<LiquidCrystal.h>
LiquidCrystal lcd(7,6,5,4,3,2);
#define sensor A0
| 1 | #include<LiquidCrystal.h> LiquidCrystal lcd(7,6,5,4,3,2);   | 
После получения аналогового значения, на аналоговом выводе мы считываем это значение с помощью функции аналогового чтения и сохраняем это значение в переменной. А затем преобразуем значение в температуру, применяя приведенную ниже формулу.
| аналоговое_значение = аналоговое чтение (аналоговый_вывод); температура = аналоговое_значение*коэффициент*100 ,где коэффициент = 5/1023 аналоговое_значение = выход датчика температуры | 
 /*——— Температура ——-*/
     float reading=analogRead(sensor);
     float temperature=reading*(5.0/1023.0)*100;
     delay(10);
| 1 | /*——— Температура ——-*/ floatreading=analogRead(sensor); floattemperature=reading*(5.01023.0)*100; delay(10); | 
Здесь символ степени создается с использованием пользовательского метода символов.
byte degree =
              {
                0b00011,
                0b00011,
                0b00000,
                0b00000,
                0b00000,
                0b00000,
                0b00000,
                0b00000
              };
| 1 | bytedegree8= { 0b00011, 0b00011, 0b00000, 0b00000, 0b00000, 0b00000, 0b00000, 0b00000 }; | 
Вот таким образом, мы можем собрать простой цифровой термометр для измерения температуры с помощью платы Arduino. Полный код и видео представлены ниже.
Модуль датчика температуры KY-028

Датчик применяется для контроля температуры воздуха в помещении: регулятор температуры, автоматика систем отопления, автоматизация систем вентиляции.
Датчик грубо оценивает величину температуры, но умеет точно определять превышение порогового значения.
Технические характеристики
- Напряжение питания: 3,3 – 5,5 В
- Рабочая температура: 0 – 70°C
У датчика имеется два вывода: аналоговый и цифровой. Аналоговый позволяет получить температуру, цифровой — превышение установленного порога.
Основной элемент датчика – терморезистор, который соединён со входом микросхемы компаратора LM393YD. С помощью подстроечного резистора выполняется настройка порога срабатывания компаратора. Так устанавливается температурный порог. При превышении температурой установленного порога на цифровом выходе D0 будет высокий уровень напряжения. Если температура мала, то на выходе D0 низкий уровень.
Датчик содержит два светодиодных индикатора. Индикатор L1 сообщает о подаче питания. Светодиод L2 включается при превышении температурой окружающего воздуха установленного порога. С его помощью удобно проводить настройку модуля.
При включении на выходе A0 присутствует напряжение соответствующее температуре в комнате. Эта температура известна лишь приблизительно. Для повышения точности можно использовать температуру тела (сожмите терморезистор пальцами), в этом случае мы узнаем напряжение аналогового выхода при температуре 36,6°C. На эти данные можно опираться в дальнейшем. Другой вариант — температура таяния льда 0°C. Используйте пакетик с таящим льдом или снегом из холодильника, чтобы получить новое значение напряжения, которому можно верить.
Принцип работы датчика

Работа ДТОЖ строится на простейших физических свойствах материала, из которого сделан датчик. При нагреве датчик меняет своё электросопротивление. Состоит ДТОЖ из нескольких элементов:
- Два электропроводящих контакта;
- Рабочий элемент, фиксирующий сигналы.
При изменении температуры происходит фиксация и подача команд вентиляторам начать работу. В новых автомобилях работа датчика фиксируется электронным блоком управления, который и управляет системой, а также проверяет правильность работы самого датчика.
Подключение к плате Arduino
Как упоминалось выше, температурный датчик DS18B20 может быть подключен к плате Arduino двумя способами (прямым и с паразитным питанием). Кроме того, на один вход Arduino можно повесить как один, так и целую группу датчиков. Для начала рассмотрим самый простой вариант. На рисунке ниже показана схема прямого подключения одиночного датчика к Arduino Nano.
Рисунок №3 – схема прямого подключения одиночного датчика
Здесь всё довольно просто. Запитываем DS18B20 от самой платы Arduino, подавая 5V на вывод Vdd датчика. Аналогичным образом соединяем между собой выводы GND. Средний вывод термодатчика подключим, например, к выводу D2 нашей Arduino Nano. Подключать вывод данных (DQ) можно практически на любой вход Arduino, предварительно прописав его номер в скетче
Единственный и самый важный момент, на который следует обратить внимание – это наличие резистора номиналом 4,7k между плюсом питания и линией данных термодатчика. Этот резистор служит для подтяжки линии данных к логической единице и его отсутствие вызовет сбой в работе алгоритма обмена информацией. Значение 4,7k не сильно критично и в некоторых пределах его можно изменять, главное не увлекаться
Значение 4,7k не сильно критично и в некоторых пределах его можно изменять, главное не увлекаться.
С прямым подключением одного датчика всё понятно, теперь рассмотрим прямое подключение группы датчиков к одному выводу Arduino. На рисунке №4 показан пример подключения 5-ти датчиков DS18B20. Это количество может быть любым и ограничивается только рамками временем на опрос каждого из них (750мС).
Рисунок №4 – подключение группы датчиков DS18B20
Как видно из вышеприведенного рисунка, абсолютно все датчики на шине подключены параллельно и на всю группу идёт один подтягивающий резистор. Хоть изменения в схеме логичны и минимальны, но работа с несколькими термодатчиками немного сложнее в плане составления программы. В этом случае необходимо обращаться к каждому в отдельности, используя уникальные адреса. Вопрос программирования каждого из режимов будет рассмотрен позже.
Режим паразитного питания отличается от прямого тем, что датчики получают энергию непосредственно с линии данных, без использования прямых 5V. При этом выводы Vdd и GNG каждого термодатчика соединяются между собой. Более наглядно этот процесс отражён на рисунке №5.

Рисунок №5 – подключение одиночного датчика и группы датчиков в режиме паразитного питания от линии данных.
Как и в предыдущих схемах, здесь присутствует резистор 4,7k, который в данном случае играет двойную роль, а именно: подтяжка линии данных к логической «1» и питание самого датчика. Возможность такого включения обеспечивает встроенная в DS18B20 специальная схема и буферный конденсатор Срр (рисунок №2). Иногда это позволяет сэкономить 1 провод в общем шлейфе подключения группы термодатчиков, что в некоторых проектах играет существенную роль.
После рассмотрения схем включения, самое время перейти к программированию и здесь можно пойти тремя путями:
- Использовать готовые, проверенные библиотеки для работы с DS18B20;
- Общаться с датчиком напрямую через перечень установленных команд;
- Написать свою низкоуровневую библиотеку, включая функции передачи битов данных по тайм-слотам, приведённым в технической документации.
Третий вариант наиболее сложен и требует изучения большого объёма информации. В рамках этой статьи будут рассмотрены первых два варианта.
LM35 Temperature Sensor
The LM35 is a low voltage, precision centigrade temperature sensor manufactured by Texas Instruments. It is a chip that provides a voltage output that is linearly proportional to the temperature in °C and is, therefore, very easy to use with an Arduino.
The LM35 temperature sensor is fairly precise, never wears out, works under many environmental conditions and requires no external components to work. In addition, the LM35 sensor does not require calibration and provides a typical accuracy of ±0.5°C at room temperature and ±1°C over a full −55°C to +155°C temperature range.
The sensor can be powered with a 4V to 30V power supply and consumes less than 60µA during active temperature conversions, providing very low self-heating (less than 0.08°C in still air).
Here are the complete specifications:
| Power supply | 4V to 30V | 
| Current draw | 60µA | 
| Temperature range | −55°C to +155°C | 
| Accuracy | ±0.5°C | 
| Output scale factor | 10mV/°C | 
| Output at 25°C | 250mV | 
For more information, please refer below datasheet.
The only disadvantage of the LM35 sensor is that it requires a negative bias voltage to measure negative temperature. So if you are planning to use the sensor to measure negative temperature, it is recommended that you use TMP36 temperature sensor. The TMP36 by Analog Devices is fairly accurate (-40°C to 125°C) and has the advantage of being able to measure negative temperatures without the need for negative bias voltage. You can find a dedicated tutorial for the TMP36 below.
A better alternative to the LM35 is to use a digital temperature sensor like the DS18B20 which comes in the same package. Digital temperature sensors have better noise immunity which is useful when the sensor is placed at a distance or in an electrically noisy environment.
Компоненты схемы
Ардуино
В этом мини-проекте мы использовали Arduino для управления всем процессом системы. Arduino — это плата, которая работает на контроллере ATmega AVR. Arduino — это аппаратная платформа с открытым исходным кодом, очень полезная для разработки проектов.

Заказать плату Arduino Uno можно здесь.
Датчик температуры LM35
LM35 представляет собой 3-контактный датчик температуры, который выдает 1 градус Цельсия на каждые 10 мВ. Этот датчик может измерять температуру до 150 градусов по Цельсию. Первый контакт датчика lm35 — Vcc, второй — выход, а третий — земля. LM35 — самый простой датчик температуры, который легко интегрируется с любым микроконтроллером.
 Датчик температуры LM35
Датчик температуры LM35
| Пин № | Функция | Обозначение | 
| 1 | Напряжение питания; 5В (от +35В до -2В) | Vcc | 
| 2 | Выходное напряжение (от +6В до -1В) | Output | 
| 3 | Земля (0 В) | Ground | 
LM35 может быть легко подключен к Raspberry Pi, NodeMCU, микроконтроллеру PIC и т.д. для измерения температуры, а также может использоваться автономно с операционным усилителем для индикации уровней температуры.
Заказать датчик температуры LM35 можно здесь.
Жидкокристаллический дисплей
ЖК-дисплей 16×2 широко используется в проектах встроенных систем, потому что он дешев, легко доступен, имеет небольшой размер и прост в интерфейсе. 16×2 имеет две строки и 16 символов, что означает, что он состоит из 16 блоков 5×8 точек. 16-контактов для соединений, в которых 8 бит данных от D0 до D7 и 3 бита управления, а именно RS, RW и EN. Остальные контакты используются для питания, регулировки яркости и подсветки.
 ЖК-дисплей
ЖК-дисплей
Заказать ЖК-дисплей можно здесь.
Источник питания
Плата Arduino уже имеет встроенный блок питания. Здесь нам нужно только подключить к плате блок питания на 9 вольт или 12 вольт.
Что такое ДТОЖ?
Датчик указателя температуры охлаждающей жидкости – это небольшое устройство, которое часто расположено в самом радиаторе, а иногда на корпусе системы охлаждения. Когда большинство автомобилей оснащалось карбюраторными двигателями, ДТОЖ служил только для определения температуры антифриза, выводя значение на приборную панель автомобиля, и активируя запуск вентиляторов. Для включения вентиляторов температура должна быть выше восьмидесяти градусов. Если при превышении данного параметра вентиляторы не включатся, антифриз может закипеть, что приведёт к выходу двигателя из строя.
Большинство современных инжекторных автомобилей возлагают на датчик значительно больше функций, да и используется всё чаще цифровой датчик температуры, который показывает более точную температуру. В инжекторных системах датчик влияет на холостые обороты двигателя, на работу клапана, отвечающего за выхлопные газы, за установку угла зажигания и многое другое.
Conclusion
In this tutorial, I have shown you how to use an LM35 analog temperature sensor with Arduino. I hope you found it useful and informative. If you did, please share this article with a friend who also likes electronics and making things.
I would love to know what projects you plan on building (or have already built) with this sensor. If you have any questions, suggestions, or if you think that things are missing in this tutorial, please leave a comment below.
Note that comments are held for moderation to prevent spam.
This work is licensed under a Creative Commons Attribution-NonCommercial-ShareAlike 4.0 International License.
Other Useful Links From Around The Web:
- Project Example with the I2C
- Another simple project example
- Circuit Geeks I2C LCD tutorial
- Micro Controllers Lab I2C LCD tutorial
- Useful YouTube Tutorial on the I2C LCD with Arduino
Arduino Code – Simple Thermometer
The following sketch shows a quick way to read LM35 temperature sensor and can serve as the basis for more practical experiments and projects. It simply reads the value from the LM35 using analog port A0 and prints the current temperature (in both °C and °F) on the serial monitor. Go ahead and upload it to your Arduino.
You should see the following output in the serial monitor.

Code Explanation:
The sketch starts by defining the Arduino pin to which the sensor’s Vout pin is connected.
In the setup, we initialize the serial connection with the computer.
In the loop, we first read in the analog signal from the LM35 using the function.
Next, we will use the formulas we discussed earlier in the article to convert the analog reading into voltage and then into temperature.
Next, the results are printed on the Serial Monitor.
The temperature value we get is in Celsius (°C). It is converted in to Fahrenheit (°F) using a simple formula and printed on the Serial Monitor.
T(°F) = T(°C) × 9/5 + 32
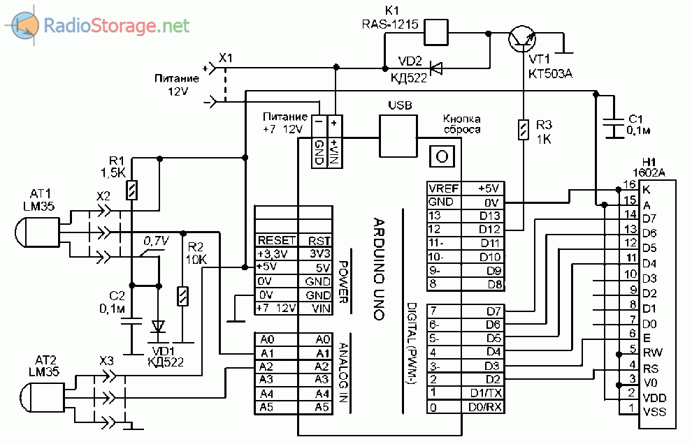
Принципиальная схема
Схема двойного термометра показана на рис. 2. Он предназначен для измерения двух температур, по входу t1 от минус 30 до плюс 150 градусов по Цельсию, и по входу t2 от 0 до 150 градусов по Цельсию.

Рис. 1. Схема подключения датчика LM35.
Как видно из схемы, к цифровым портам D2-D7 платы ARDUINO UNO подключен модуль жидкокристаллического индикатора Н1 типа 1602А. Питается ЖК-индикатор от стабилизатора напряжения 5V, имеющегося на плате стабилизатора напряжения 5V.
Напряжения с термодатчиков АТ1 и АТ2 поступают на два аналоговых входа А1 и А2. Всего аналоговых входов шесть, — А0-А5, можно было выбрать любые два из них. В данном случае, выбраны А1 и А2. Для управления греющим кабелем используется цифровой выход D12.
С него управляющее напряжение поступает на транзисторный ключ на VT1, в коллекторной цепи которого включена обмотка реле К1. Контакты этого реле (на схеме не показаны) включают греющий кабель, когда на выходе D12 платы ARDUINO UNO логическая единица.
Напряжение на аналоговых входах может быть только положительным и только в пределах от нуля до напряжения питания микроконтроллера, то есть, номинально, до 5V. Выход аналогового порта преобразуется АЦП микроконтроллера в цифровую форму. Для получения результата в единицах вольт, нужно его умножить на 5 (на опорное напряжение, то есть, на напряжение питания микроконтроллера) и разделить на 1024.

Рис. 2. Схема самодельного электронного термометра на датчиках LM35 и платформе Arduino UNO.
Но нам нужно значение не в единицах вольт, а в градусах по Цельсию. Принимая, что одному градусу соответствует 0,01 V, берем деление не на 1024, а на 10,24. То есть, 5×10,24 для входа t2 (датчик АТ2) и 5×10,24-70 для входа t1 (датчик АТ 1). Где число «70», это напряжение на диоде VD1, равное 0,7V и умноженное так же, на 100.
Как использовать диоды и транзисторы для измерения температуры
Для измерения температуры в качестве термопреобразователей можно использовать полупроводниковые диоды и транзисторы. Это разъясняется тем, что при неизменном значении тока, протекающего в прямом направлении, к примеру через переход диодика, напряжение на переходе фактически линейно меняется с конфигурацией температуры.
Для того чтоб значение тока было повсевременно, поочередно с диодиком довольно включить огромное активное сопротивление. При всем этом ток, проходящий через диодик, не должен вызывать его нагрева.
Выстроить градуировочную характеристику такового термодатчика можно по двум точкам — сначала и в конце измеряемого спектра температур. На рисунке 1, а показана схема измерения температуры с помощью диодика VD. Источником питания может служить батарейка.
Рис. 1. Схема измерения температуры с помощью диодика (а) и транзисторов (б, в). Мостовые съемы позволяют наращивать относительную чувствительность устройства, компенсируя изначальное значение сопротивления датчика.
Аналогично оказывает влияние температура на сопротивление перехода эмиттер — база транзисторов. При всем этом транзистор может сразу действовать и как датчик температуры, и как усилитель собственного сигнала. Потому применение транзисторов в качестве термодатчиков имеет преимущество перед диодиками.
На рисунке 1, б показана схема указателя температуры, в какой в качестве преобразователя температуры употребляется транзистор (германиевый либо кремниевый).
При изготовлении термометров как на диодиках, так и на транзисторах требуется выстроить градуировочную характеристику, при всем этом в качестве примерного средства измерений можно использовать ртутный указатель температуры.
Инерционность термометров на диодиках и транзисторах маленькая: на диодике — 30 с, на транзисторе — 60 с.
Практический энтузиазм представляет мостовая схема с транзистором в одном из плеч (рис. 1, в). В этой схеме эмиттерный переход включен в одно из плеч моста R4, на коллектор подано маленькое запирающее напряжение.
Школа для электрика

INA138 и INA168
— высоковольтные, униполярные мониторы тока. Широкий диапазон входных напряжений, низкий потребляемый ток и малые габариты — SOT23, позволяют использовать эту микросхему во многих схемах. Напряжение источника питания от 2.7 В до 36 В для INA138 и от 2.7 В до 60 В для INA168. Входной ток — не более 25мкA, что позволяет производить измерение падения напряжения на шунте с минимальной ошибкой. Микросхемы являются преобразователями ток — напряжение с коэффициентом преобразования от1 до 100 и более. INA138 и INA168 в корпусах SOT23-5 имеют диапазон рабочих температур -40°C к +125°C. Типовая схема включения взята из документации на эти микросхемы и показана на рисунке 4.
Рабочее объяснение:
Работа с этим проектом освещения с регулируемой температурой проста. Батарея общего назначения 9 В используется для питания всей схемы, а IC7805 используется для обеспечения регулируемого питания 5 В. Когда температура ниже 50 градусов Цельсия, желтый светодиод остается включенным, а КРАСНЫЙ остается выключенным. Когда температура ниже 50 градусов, выход LM358 остается НИЗКИМ, а Q1 остается в выключенном состоянии, а транзистор Q2 остается во включенном состоянии.
Теперь, когда температура окружающей среды превышает 50 градусов Цельсия, выходное напряжение LM35 на контакте 2 также становится выше 0,5 В или 500 мВ. Выход LM35 подключен к контакту 3 операционного усилителя LM358. И, как мы установили опорное напряжение (напряжение на выводе 2 LM358) до 0,5 вольт, так что теперь напряжение на выводе 3 (неинвертирующий вход) становится выше, чем напряжение на выводе 2 (инвертирующий вход) и вывод из операционных усилителей LM358 (PIN 1) становится ВЫСОКИМ. Выход LM358 подключен к базе NPN-транзистора Q1, поэтому Q1 также становится включенным и начинает светиться красный светодиод. В то же время база транзистора Q2 заземляется, и Q2 становится выключенным, и желтый светодиод также становится выключенным. Таким образом, схема определяет предел температуры и сигнализирует об этом с помощью красного светодиода.
В демонстрационном видео ниже мы использовали паяльник для нагрева окружающей среды возле датчика температуры LM35, проверьте это.
Настройка источника опорного напряжения для ОУ LM358:
Здесь мы использовали операционный усилитель LM358 для сравнения выходного напряжения LM35 с опорным напряжением. Как уже упоминалось, мы установили схему для порогового напряжения 50 градусов, так, чтобы вызвать операционный усилитель на 50 градусов, нам нужно установить опорное напряжение до 0,5 вольт, так как при 50 градусов температуры LM35 выходное напряжение будет составлять 0,5 вольт или 500 мВ. Опорное напряжение является напряжением на выводе 2 из LM358 (видно коммутационной схемы ниже).

Теперь, чтобы установить опорное напряжение, мы создали цепь делителя напряжения с помощью резистора R1 и переменный резистор RV1 из 10k. Используя приведенные выше формулы, которые Вы можете установить опорное напряжение, соответственно, и можете изменить пороговое значение температуры. Подобно установке температуры 50 градусов Цельсия в качестве значения срабатывания, вы можете установить потенциометр примерно на 8k: 2k, например:
Vout = (R2 / R1 + R2) * Vin
(здесь R2 — вторая часть потенциометра: 2 кОм, а R1 — R1 + первая часть потенциометра: 10 кОм + 8 кОм)
Vout = (2/18 + 2) * 5 = 0,5 В
Операционный усилитель LM358:
Операционные усилители также известны как компараторы напряжения. Когда напряжение на неинвертирующем входе (+) выше, чем напряжение на инвертирующем входе (-), тогда на выходе компаратора будет высокий уровень. И если напряжение инвертирующего входа (-) выше, чем неинвертирующего конца (+), то выходное напряжение НИЗКОЕ. Узнайте больше о работе операционного усилителя здесь.

LM358 — это двойной малошумящий операционный усилитель, который имеет внутри два независимых компаратора напряжения. Это операционный усилитель общего назначения, который может быть настроен во многих режимах, таких как компаратор, сумматор, интегратор, усилитель, дифференциатор, инвертирующий режим, неинвертирующий режим и т. Д.

 
            



























