Программа для расчета простого мультивибратора на микросхеме CD4011
В радиолюбительской практике очень часто бывает необходимо собрать простой и дешевый генератор импульсов. Проще всего собрать его на одной из самых распространённых КМОП микросхем типа CD4011 (советский аналог К561ЛА7). Такой генератор импульсов можно использовать в различных импульсных устройствах, таких как преобразователи напряжения, тестеры для проверки различных радиосхем, генераторы для прозвони электрических цепей и т.д.
Микросхема CD4011 входит в состав очень распространенной и очень старой 4000-й серии микросхем (в СССР это серия К561). 4011 — это наверно самая распространенная среди радиолюбителей микросхема данной серии, так как содержит в одном корпусе четыре логических элемента 2И-НЕ (NAND). А как известно из теории цифровой техники, на логических элементах 2И-НЕ можно построить абсолютно любые более сложные логические схемы, то есть элемент NAND представляет собой универсальный «кирпичик» цифровой техники.
Микросхема CD4011 очень удобна тем, что работает в относительно широком диапазоне питающих напряжений. Теоретически, работоспособность сохраняется при изменении напряжения питания от 3 до 18 вольт. Но в реальных схемах желательно использовать эти микросхемы при напряжении питания не ниже 5 и не выше 15 вольт. Из недостатков серии 4000 — не очень высокое быстродействие. Реальная граничная рабочая частота зависит от напряжения питания.
При максимальном напряжении рабочая частота не выше 10..15 мегагерц. При напряжении питания 3..5 вольт — это примерно 2 — 3 мегагерца. Тем не менее для многих применений этого вполне достаточно. Мне нравится использовать генератор прямоугольных импульсов на этой микросхеме в дешевых повышающих преобразователях напряжения для управления ключевым MOSFET транзистором. Мультивибратор на логической микросхеме обеспечивает лучшую форму выходных прямоугольных импульсов, чем например известная схема мультивибратора на двух транзисторах, и кроме того, содержит меньше деталей.

Распиновка микросхемы CD4011 (К561ЛА7)
Программа для расчета элементов мультивибратора на микросхеме 4011 (К561ЛН7)
Для расчета номиналов резистора и конденсатора мультивибратора в зависимости от заданной частоты импульсов написал маленькую программу. Программа написана в бесплатной среде программирования Lazarus 2.2.0

Радиокнопками Type1 и Type2 вы можете выбрать первый или второй вариант схемы генератора.
В Поле F= задаем нужную частоту в килогерцах (можно использовать дробные значения.
В полях R= и C= можно задать желаемое сопротивление резистора в килоомах или емкость конденсатора в пикофарадах.
поле Vdd позволяет выбрать напряжение питания мультивибратора. От этого напряжения в некоторой степени зависит частот на выходе схемы. Можно выбрать напряжение от 5 до 15 вольт с шагом в 1В.
Что будет вычислено в итоге, зависит от того, какую кнопку вы нажмете. Если нажать Calculate C то будет вычислена емкость конденсатора. Если нажать Calculate R то программа посчитает сопротивление резистора. Результат вычисления будет подсвечен зеленым цветом до следующего ввода нового значения.
В мультивибраторе по этим схемам не рекомендуется использовать резистор сопротивлением менее 10 кОм. Расчет с помощью программы приблизительный и ориентировочный. Программа позволяет вам выбрать примерные отправные значения емкости и сопротивления. Подгонять частоту нужно в реальном устройстве точным подбором сопротивления резистора или емкости конденсатора.
CD4060 Pinout diagram
CD4060 binary counter IC consists of 16 pins. Q4 – Q14 are output pins. These pins offer binary counter output on every positive edge of the clock cycle. Pins that we use to connect the oscillator circuit are Pin 9-10. This simple diagram shows a pin configuration diagram.


Pin Configuration Description
As we mentioned earlier, this IC has 16 pins in total. Each pin, its name, and description are given in the table below.
| Pin Number | Pin Name | Description |
|---|---|---|
| 1, 2, 3, 4, 5, 6, 7, 13, 14, 15 |
Q12, Q13, Q14, Q6, Q5, Q7, Q4, Q9, Q8, Q10 |
Output pins |
| 8 |
Vss |
Ground of the circuit |
| 9 |
External connection with capacitor for setting clock frequency |
|
| 10 |
External connection with resistor for setting clock frequency or Oscillator pin |
|
| 11 | Clock pulse for setting frequency of clock | |
| 12 | RESET |
Resets the value of counter to 0 and disables the oscillator |
| 16 | Voltage Supply |
Предназначение и принцип действия ОИН-1
Устройство ограничителя импульсных напряжений необходимо для предохранения сети с показателем 380/220 В. Это классическое напряжение для работы электросетей. Резкие перепады напряжения могут образовываться из-за ударов молний. Из-за грозы также образуется контактная разность в почве.

Также напряжение может меняться из-за всплеска в электросети. Они образуются при подключении или выключении различных приборов в одну сеть. Резкие скачки могут образовываться при присоединении мощных электрических приборов или каких-нибудь систем.
Принцип действия прибора: изнутри ОИН-1 оснащен варистором. По принципу работы они похожи на разрядники, которые применялись раньше.

В таком случае устройство будет устанавливаться параллельно предохраняемой электроцепи.
Если же по каким-то причинам величина напряжения в сети станет больше разрешенной, прибор просто замкнет проводку, таким образом предупредив угрозу от включенных за ним бытовых приборов.
Чтобы понять, исправен прибор или нет, необходимо обратить внимание на цвет индикатора. Если он зеленый, то модуль будет в исправном состоянии, а если красный, то его необходимо поменять
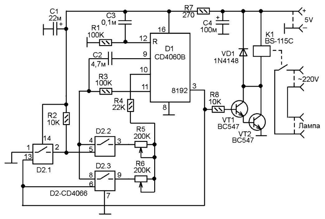
Простые генераторы частоты 50-120Hz на микросхемах CD4060
Существует аппаратура и приборы, не только питающиеся от электросети, но и вкоторых электросеть служит источником таковых импульсов, необходимых для работы схемы прибора. При питании таких приборов от электросети с другой частотой или от автономного источника возникает проблема с тем, откуда взять тактовую частоту.
Тактовая частота в таких приборах обычно либо равна частоте сети (60 или 50 Гц) либо равна удвоенной частоте сети, когда в схеме прибора источником тактовых импульсов служит схема на основе мостового выпрямителя без сглаживающего конденсатора.
Ниже приводится четыре схемы генераторов импульсов частот 50 Гц, 60 Гц, 100 Гц и 120 Гц, построенных на основе микросхемы CD4060B и часового кварцевого резонатора на 32768 Гц.
Схема генератора на 50 Гц
Рис. 1. Принципиальная схема генератора сигнала частотой 50 Гц.
На рисунке 1 показана схема генератора частоты 50 Гц. Частота стабилизирована кварцевым резонатором Q1 на 32768 Гц, с его выхода внутри микросхемы D1 импульсы поступают на двоичный счетчик. Коэффициент деления частоты задан диодами VD1-VD3 и резистором R1, которые обнуляют счетчик каждый раз, когда его состояние достигает 656. При этом, 32768 / 656 = 49,9512195.
Это не совсем 50 Гц, но очень близко. К тому же, подбором емкостей конденсаторов С1 и С2 можно немного изменить частоту кварцевого генератора и получить результат более близкий к 50 Гц.
Схема генератора на 60 Гц
На рисунке 2 показана схема генератора частоты 60 Гц. Частота стабилизирована кварцевым резонатором Q1 на 32768 Гц, с его выхода внутри микросхемы D1 импульсы поступают на двоичный счетчик.
Рис. 2. Принципиальная схема генератора сигнала частотой 60 Гц.
Коэффициент деления частоты задан диодами VD1-VD2 и резистором R1, которые обнуляют счетчик каждый раз, когда его состояние достигает 544. При этом, 32768 / 544 = 60,2352941. Это не совсем 60 Гц, но близко.
К тому же, подбором емкостей конденсаторов С1 и С2 можно немного изменить частоту кварцевого генератора и получить результат более близкий к 60 Гц.
Схема генератора на 100 Гц
На рисунке 3 показана схема генератора частоты 100 Гц. Частота стабилизирована кварцевым резонатором Q1 на 32768 Гц, с его выхода внутри микросхемы D1 импульсы поступают на двоичный счетчик. Коэффициент деления частоты задан диодами VD1-VD3 и резистором R1, которые обнуляют счетчик каждый раз, когда его состояние достигает 328. При этом, 32768 / 328 = 99,902439.
Рис. 3. Принципиальная схема генератора сигнала частотой 100 Гц.
Это не совсем 100 Гц, но близко. К тому же, подбором емкостей конденсаторов С1 и С2 можно немного изменить частоту кварцевого генератора и получить результат более близкий к 100 Гц.
Генератор на 120 Гц
На рисунке 4 показана схема генератора частоты 120 Гц. Частота стабилизирована кварцевым резонатором Q1 на 32768 Гц, с его выхода внутри микросхемы D1 импульсы поступают на двоичный счетчик. Коэффициент деления частоты задан диодами VD1-VD2 и резистором R1, которые обнуляют счетчик каждый раз, когда его состояние достигает 272.
При этом, 32768 / 272 = 120,470588.
Это не совсем 120 Гц, но близко. К тому же, подбором емкостей конденсаторов С1 и С2 можно немного изменить частоту кварцевого генератора и получить результат более близкий к 120 Гц.
Рис. 4. Принципиальная схема генератора сигнала частотой 120 Гц.
Напряжение источника питания может быть от 3 до 15V, в зависимости от напряжения питания схемы, вернее, от необходимой величины логического уровня. Выходные импульсы во всех схемах несимметричные, это нужно учитывать при конкретном их применении.
Формирователь импульсов с периодом в одну минуту
На рисунке 5 показана схема формирователя импульсов с периодом в одну минуту, например, для элетронных цифровых часов. На вход поступает сигнал частотой 50 Гц от электросети через трансформатор, делитель напряжения или оптопару, или от другого источника частоты 50 Гц.
Резисторы R1 и R2 вместе с инверторами микросхемы D1, предназначенными для схемы тактового генератора, образуют триггер Шмитта, поэтому за форму входного сигнала можно не беспокоиться, это может быть и синусоида.
Рис.5. Схема формирователя импульсов с периодом в одну минуту.
Диодами VD1-VD7 коэффициент деления счетчика ограничен значением 2048+512+256+128+32+16+8=3000, что при входной частоте 50 Гц на выводе 1 микросхемы дает импульсы с периодом в одну минуту.
Дополнительно с вывода 4 можно снимать импульсы частотой 0,781 Гц, например, для установки счетчиков часов и минут на текущее время. Напряжение источника питания может быть от 3 до 15V, в зависимости от напряжения питания схемы электронных часов, вернее, от необходимой величины логического уровня.
Снегирев И. РК-11-16.
Использование в быту
Переключатели не так часто используются в быту, как выключатели, но, тем не менее, есть задачи, в которых без них обойтись невозможно. Например, когда необходимо управлять освещением с разных мест. Переключатели могут быть установлены на входе в комнату и возле кровати (чтобы не подниматься выключать свет) или в разных концах длинного коридора.
Реализация такой схемы управления довольно простая, ее изображение показано на рисунке ниже.
Обозначения на рисунке:
- А, В – переключатели;
- L – осветительный прибор.
При необходимости управлять освещением из большего количества мест, схему можно незначительно усложнить, добавив в нее промежуточный коммутатор.

Обозначения на рисунке:
- A,B – двухпозиционные коммутаторы;
- С – промежуточный двойной переключатель двух направлений;
- L1 – осветительный прибор.
Заметим, что взяв данную схему за основу, можно управлять освещением с трех и более мест. Для этого достаточно добавить в нее необходимое количество промежуточных коммутаторов, подключаются они так же, как и устройство «С» на представленной выше схеме.
Характеристика двоичного счетчика CD4060
Во-первых, эта 14-ступенчатая интегральная схема доступна в 16-контактных корпусах PDIP, CDIP, SOIC и TSSOP.
Во-вторых, она имеет задержку распространения сброса 25ns при напряжении 5v.
Далее, интегральная схема имеет номинальное напряжение 5в, 10 и 15в.
CD4060 имеет диапазон счета 0-16383 (в десятичной системе счисления).
Также интегральная схема имеет рабочее напряжение в пределах 3в-18в.
Кроме того, этот двоичный счетчик с осциллятором имеет максимальную тактовую частоту 30МГц при напряжении 15в.
Более того, эта 14-разрядная ИС двоичного счетчика имеет выводы, и их функция совместима с функцией серии TTL.
Кроме того, ИС CD4060 работает на средней скорости типа 8МГц. При напряжении питания VDD 10 В.
Также эта интегральная схема имеет полностью статические операции с буферизованными входами и выходами.
Наконец, эта 16-контактная микросхема PDIP имеет входы с триггером Шмитта, что позволяет использовать неограниченное время нарастания и спада.
(изображение компьютерных схем)
Синхронные счётчики с асинхронным переносом
Синхронные счётчики в отличие от асинхронных переключение разрядов идёт без задержки, то есть параллельно. Эта параллельность достигается за счёт более сложной внутренней связи между триггерами. Но также это привело к тому, что управлять данными счётчиками несколько сложнее, чем асинхронными. Зато возможностей у синхронных счётчиков значительно больше. Для увеличения разрядности синхронных счётчиков в данных типах счётчиков используется специальные выходы. От принципа формирования сигнала на этих выходах синхронные счётчики делятся на счётчики с асинхронным (последовательным) переносом и счётчики с синхронным (параллельным) переносом.
Основная суть работы синхронных счётчиков с асинхронным переносом заключается в следующем: переключение разрядов осуществляется одновременно, а сигнал переноса вырабатывается с некоторой задержкой. Быстродействие данных счётчиков выше, чем асинхронных, но ниже чем чисто синхронных. Типичными представителями синхронных счётчиков с асинхронным переносом являются микросхемы К555ИЕ6 и К555ИЕ7.
Синхронные счётчики с асинхронным переносом: слева направо ИЕ6, ИЕ7.
Микросхемы ИЕ6 и ИЕ7 полностью одинаковы различие заключается в том, что ИЕ6 является двоично-десятичным счётчиком, а ИЕ7 – полностью двоичным. Данные счётчики являются реверсивными, то есть могут работать как на увеличения числа, так и на уменьшение, для этого они имеют счётные входы: +1 (увеличение по положительному фронту) и -1 (уменьшение по положительному фронту). Для выхода сигнала переноса при прямом счёте используется выход CR, а при обратном счёте вывод BR. Вход R является входом обнуления счётчика. Также есть возможность предварительной установки выходного кода параллельным переносом с входов D1, D2, D4, D8 при низком логическом уровне на входе WR.
После сброса счётчик начинает считать с нуля, либо с числа, которое установлено параллельным переносом. Двоично-десятичный счётчик считает до десяти, потом обнуляется и вырабатывает сигнал переноса на выходе CR или BR при обратном счёте. Двоичный счётчик же считает до 15 и происходит обнуление.
Синхронные счётчики с асинхронным переносом нашли более широкое применение, чем асинхронные счётчики: делители частоты, подсчёт импульсов, измерение интервалов времени, формировать последовательности импульсов и другое.
Texas Instruments CD4011B
Описывается принцип действия и приводятся схемы аналого-цифровых частотных реле, переключение которых происходит при превышении частотой входного сигнала некоторого заданного значения

Аналого-цифровые частотные реле, рассматриваемые в статье, предназначены для реагирования исполнительного или индицирующего устройства на превышение контролируемой частотой заданного граничного значения. Неоспоримым преимуществом таких реле является то, что их можно легко настроить на работу в диапазоне частот от единиц Гц до сотен кГц.
![]() |
|
| Рисунок 1. | Одноканальное аналого-цифровое частотное реле на fГР ≈ 10 кГц. |
Работа аналого-цифровых частотных реле основана на зарядно-разрядных процессах в RC-цепочках . На Рисунке 1 представлен один из вариантов такого реле
Входной сигнал КМОП-уровня скважностью 2 поступает на вход логического элемента DD1.1 CD4011 (К561ЛА7). К выходу этого элемента подключена RC-цепочка, определяющая граничную частоту срабатывания реле
Для указанных на схеме номиналов элементов fГР ≈ 10 кГц. Эту частоту можно определить по формуле

Конденсатор заряжается по экспоненциальному закону во время присутствия логической единицы на выходе элемента DD1.1 и практически мгновенно разряжается через диод VD1 в момент переключения логического элемента (см. диаграмму, Рисунок 2).
![]() |
|
| Рисунок 2. | Диаграммы сигналов в контрольных точках устройства. |
Второй логический элемент DD1.2 выполняет роль компаратора и, одновременно, элемента «И-НЕ», формируя на своем выходе сигнал логического уровня, длительность которого увеличивается с ростом частоты входного сигнала. Этот сигнал, а также ток через резистор R3 заряжает конденсатор C3 второй RC-цепочки (R2C3) при наличии высокого логического уровня на выходе DD1.2 и мгновенно сбрасывает заряд конденсатора через диод VD2 при переключении логического элемента.
Alternatives and Equivalents for 4060
You likely find the 4060 IC marked as CD4060, NTE4060, MC14060, HCF4060, TC4060, or HEF4060. Usually with a few extra characters at the end (Ex: CD4060BE).
This has to do with the manufacturer of the chip and the technology used. But the functionality and the pins are the same.
If you can’t find any of these chips in your local electronics store, check out my list of online stores with several options to buy from.
If you can’t find the 4060, you could try one of the following IC alternatives with binary ripple counter. But note that you’d have to create the oscillator yourself:
- 4020: 14-stage binary ripple counter (No oscillator)
- 4024: 7-stage binary ripple counter (No oscillator)
- 4040: 12-stage binary ripple counter (No oscillator)
CD4011 NAND Gate Техническое описание, распиновка, характеристики и применение
Привет, ребята! Надеюсь, ты сегодня в порядке. Я приветствую вас на борту. Сегодня в этом посте я подробно расскажу о введении в CD4035.
Микросхема CD4011 относится к серии микросхем CD40xx CMOS IC. Чип CD4011 имеет четыре независимых вентиля И-НЕ. Это устройство используется для выполнения булевой функции Y = A × B или Y = A + B в положительной логике. Эта микросхема широко используется во многих приложениях, включая портативные аудиодок-станции, AV-ресиверы и проигрыватели Blu-Ray.
Я предлагаю вам прочитать весь этот пост до конца, так как я проведу вас через полное введение в CD4011, включая техническое описание, распиновку, функции, таблицу истинности, альтернативы и приложения.
Давайте сразу приступим.
Введение в CD4011
Микросхема CD4011 принадлежит к серии микросхем CD40xx CMOS IC. Чип CD4011 имеет четыре независимых вентиля И-НЕ
Важно отметить, что выходное напряжение и рабочее напряжение этой ИС равны
Этот чип широко используется во многих электрических схемах, включая mp3-плееры, AV-ресиверы, проигрыватели Blu-ray и домашние кинотеатры.
- Если вы хотите использовать этот чип в качестве логического инвертора, вы можете переконфигурировать вентили И-НЕ в вентили НЕ.
- Меньшее время перехода делает это устройство лучшим выбором для высокоскоростных приложений.
- Типичное рабочее напряжение этого устройства составляет 5 В и поставляется в 14-контактных корпусах PDIP, GDIP и PDSO.
- Диапазон рабочих напряжений составляет от -55 до 125°C, а время задержки распространения составляет 60 нс.
CD4011 Технический паспорт
Прежде чем включить этот компонент в свой электрический проект, лучше просмотреть техническое описание компонента, которое поставляется с основными характеристиками устройства.
Вы можете скачать техническое описание CD4011, нажав на ссылку ниже.
CD4011 Распиновка
На следующем рисунке показана схема распиновки CD4011.
В следующей таблице представлено описание каждого контакта, доступного на микросхеме.
| Описание контактов CD4011 | ||
|---|---|---|
| Номер контакта | Описание контакта | Имя контакта |
| 1,2,5,6,8,9,12,13 | Первый входной контакт вентиля И-НЕ | Входные контакты NAND Gate |
| 3,4,10,11 | Инвертирующий входной контакт операционного усилителя A | Выходные контакты логического элемента NAND |
| 14 | 5В используется для питания микросхемы | Вкк (Вдд) |
| 4 | Подключить к земле | Заземление против |
CD4011 Характеристики
Ниже приведены основные характеристики CD4011.
- Типичное рабочее напряжение = 5 В
- Диапазон рабочих температур = от -55°C до +125°C
- Выходной ток низкого уровня = 1,5 мА
- Выходной ток высокого уровня = — 1,5 мА
- Время задержки распространения = 60 нс
- Двойной вход NAND Gate — Quad Package
- Доступные пакеты = 14-контактный PDIP, GDIP, PDSO
CD4011 Таблица истинности
На следующем рисунке показана таблица истинности CD4011.
Вы можете видеть из таблицы истинности, что выход устройства будет НИЗКИМ только тогда, когда оба входа устройства ВЫСОКИЕ, в других случаях он будет ВЫСОКИМ.
CD4011 Принципиальная схема
Принципиальная схема CD4011 показана на рисунке ниже.
На изображении выше видно, что эта микросхема имеет четыре независимых вентиля И-НЕ.
Он имеет 12 контактов ввода-вывода, доступных для четырех логических элементов И-НЕ. Включите питание микросхемы с выводами VCC и Ground. Рабочее напряжение этого устройства составляет 5 В, но оно также может работать при напряжении 7 В.
CD4011 Эквиваленты
Ниже приведены альтернативы CD4011.
- SN54LS00
- SN74HC00
Прежде чем включать эти альтернативы в свой проект, дважды проверьте распиновку альтернатив, поскольку распиновка CD4011 может отличаться от распиновки эквивалентов.
CD4011 Приложения
Микросхема CD4011 используется в следующих приложениях.
- Используется в портативных аудиодок-станциях
- Используется в AV-ресиверах
- Используется в MP3-плеерах или рекордерах
- Применение в домашнем кинотеатре
- Встроен в проигрыватели Blu-Ray
- Работа в персональных цифровых помощниках (КПК)
Это все на сегодня.
Надеюсь, вы получили краткое представление о введении в CD4011. Если у вас есть какие-либо вопросы, вы можете оставить свой комментарий в разделе ниже. Я хотел бы помочь вам как можно лучше. Мы всегда рады поделиться своими отзывами о контенте, которым мы делимся, чтобы мы продолжали делиться качественным контентом с учетом ваших конкретных потребностей и требований. Спасибо, что прочитали пост.
JLBCB — прототип 10 печатных плат за 2 доллара США (любой цвет)
-Автор сайта
Многопозиционные коммутаторы модульного типа
Кулачковый пакетный переключатель — наиболее распространенный тип данных устройств, как и другие коммутаторы, он применяется для управления различными видами электрических нагрузок.
Кулачковые переключатели
Сфера применения кулачковых коммутаторов довольно обширна, приведем несколько примеров их использования:
- коммутационные щиты управления переменным и постоянным током;
- системы аварийного выключения, автоматического ввода резерва, переключения режимов работы электродвигателей;
- управление трансформаторными подстанциями и освещением;
- оборудование для подстанций (управление заземлителями, секционными выключателями, разъединителями и т.д.);
- переключение режимов нагревательного оборудования (включение, выключение, переключение электронагревательных элементов нагрузки);
- выбор режима работы электросварочного оборудования и т.д.
Кулачковые переключатели состоят из нескольких пакетов (каждый из которых отвечает за коммутацию одной линии), помещенных в один корпус. На нижнем рисунке показано устройство такого пакета.

Обозначения на рисунке:
- a — зафиксированные контакты (4 шт.), к которым подключаются провода;
- b – специальный выступ «кулачек», который позволяет удерживать и перемещать шток;
- c – группа передвижных контактов (в данном типе их две);
- d – два направляющих паза (позволяют штоку совершать поступательные движения);
- e – покрытые изолирующей оболочкой два штока;
- f – контакты (8 шт.), как правило, изготовленные из сплава, содержащего серебро;
- g – пакет;
- h – две резьбовых шпильки (фиксируют пакет и крышку);
- I – ротор;
- J – четыре пружины (возвращают шток в замкнутое положение);
- k- соединяющий рукоять с ротором вал;
- l – четыре винта для зажима проводов кабеля.
Заметим, что пакетный рубильник (кулачковый коммутатор) может быть на несколько положений, включая нулевое, то есть когда контакты разъединены. На рисунке показано состояние коммутатора в нейтральном положении.
Схематическое изображение переключателя в нулевом положении

Заметим, что все основные характеристики коммутаторов указываются на корпусе устройств, там отображаются:
- тип коммутатора;
- номинальный ток, на который рассчитан переключатель;
- схема и таблица коммутации;
- класс защиты.
Ниже показана схема и таблица коммутации, изображенная на корпусе переключателя направления вращения SPAMEL.

Благодаря такой таблице наглядно видно, в каком положении, какие группы контактов соединяются.



